手机版
二维码
购物车
(
0
)
供应
求购
公司
团购
展会
资讯
招商
品牌
人才
知道
专题
图库
视频
下载
商圈
推广
热搜:
采购方式
甲带
滤芯
气动隔膜泵
带式称重给煤机
减速机型号
无级变速机
链式给煤机
履带
减速机
首页
供应
求购
公司
团购
展会
资讯
招商
品牌
人才
知道
专题
图库
视频
下载
商圈
首页
>
资讯
>
展会资讯
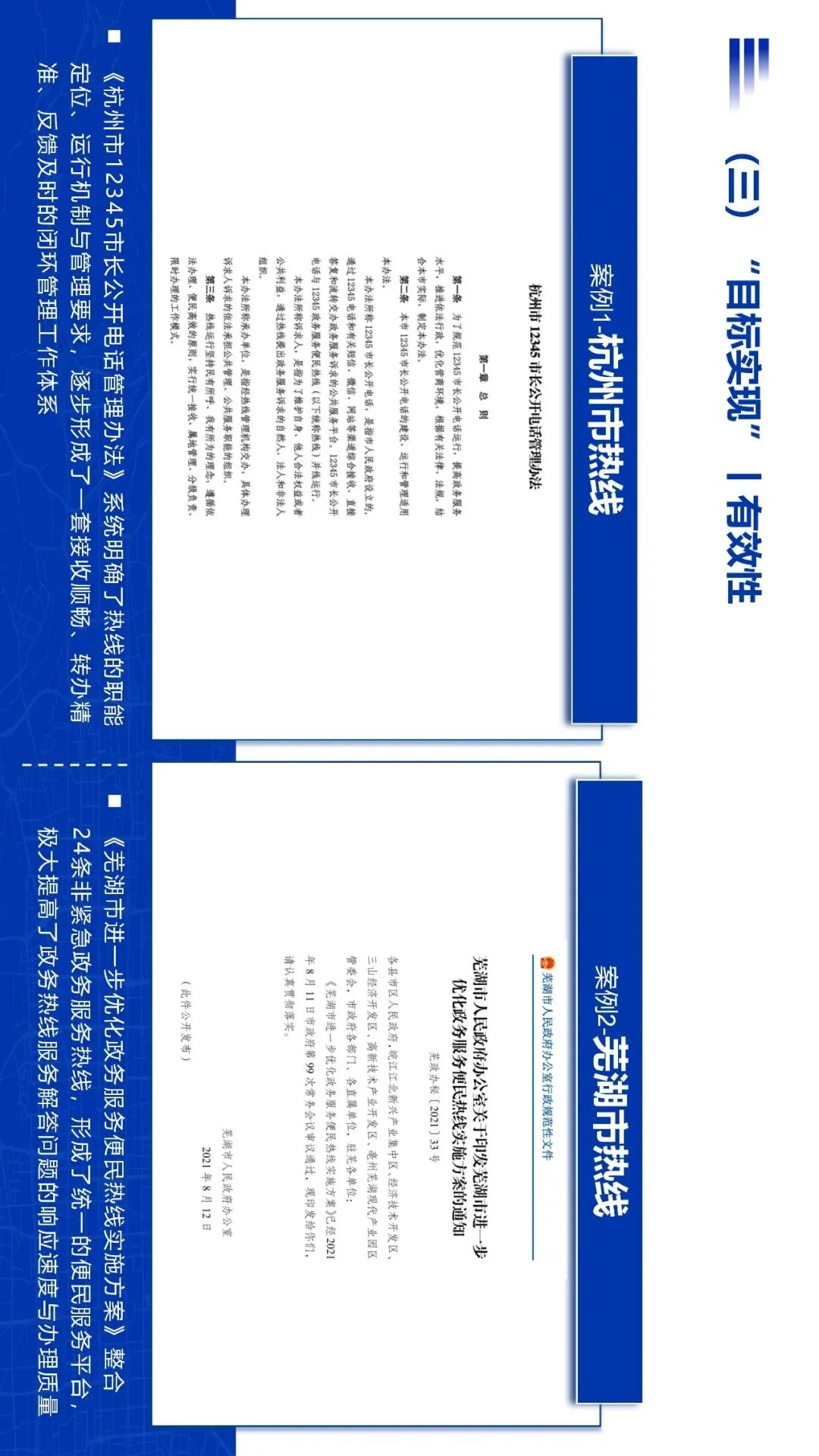
报告|第八次全国政务热线服务质量研究报告
日期:2026-01-30 17:40:25 来源:网络整理 作者:本站编辑
评论:0
报告|第八次全国政务热线服务质量研究报告
| 以下为报告详细内容 可将手机横屏阅读 ▼
转自:
中山大学数字治理研究中心微信公众号
打赏
更多
>
同类资讯
• 未来5年护理行业的趋势
0
条
相关评论
推荐图文
推荐资讯
点击排行
0
1
附QA|腾讯|2025Q4及2025财报概要
0
2
大哥的财报
0
3
财报丨融创中报背后:靠什么打造长期竞争力?
0
4
财报公告 | 2020上半年融创严控拿地节奏,负债率快速下降,实现稳健发展
0
5
算力跨境:合规监管、风险、行业趋势
0
6
行业研究 | 认识房地产发展大势和规律 扎实推动房地产高质量发展
0
7
卫星中心组织开展“大模型发展趋势与行业实践案例分享”学术讲座
0
8
如何看待广告机行业在2026年的发展趋势
0
9
【旅游行业的职业认知与就业趋势】重庆交通大学“行业专家进校园”讲座!!!火热来袭,更多后续精彩讲座等你来!
网站首页
|
关于我们
|
联系方式
|
使用协议
|
版权隐私
|
网站地图
|
排名推广
|
广告服务
|
积分换礼
|
网站留言
|
RSS订阅
|
违规举报
|
皖ICP备20008326号-18
(c)2008-2022 免费发布网 All Rights Reserved