点击上方蓝字关注我们
南方某光伏电站数据采集工作站违规联网事件
2025年1月24日,涉及南方某新能源发电公司光伏电站


数据安全类型:违规访问/数据泄露风险
电站I区数据采集管理工作站通过WiFi接入互联网并安装微信,存在跨区互联安全风险,极易引发核心采集数据泄露和外部恶意攻击,为国内首例因工业控制系统违规使用社交软件受罚的能源行业案例,相关主体被罚款2.5万元。
国家能源局通报(案例38):
http://www.nea.gov.cn/20250326/398d3988511345699caa8e60adddca1e/c.html
美国NSA对我国智慧能源企业数据窃取案
2025年1月通报(攻击发生于2024年12月),涉及我国某智慧能源和数字信息大型高科技企业

数据安全类型:核心数据窃取
国家互联网应急中心(CNCERT)发现美国NSA利用多个零日漏洞,通过供应链攻击、高级持续威胁(APT)等方式入侵企业系统,窃取核心商业机密、能源运行数据等敏感信息,其使用的攻击武器具备信息窃取、命令执行、内网穿透等针对性功能。
CNCERT调查报告:
https://www.cert.org.cn/publish/main/8/2024/20241218184234131217571/20241218184234131217571_.html
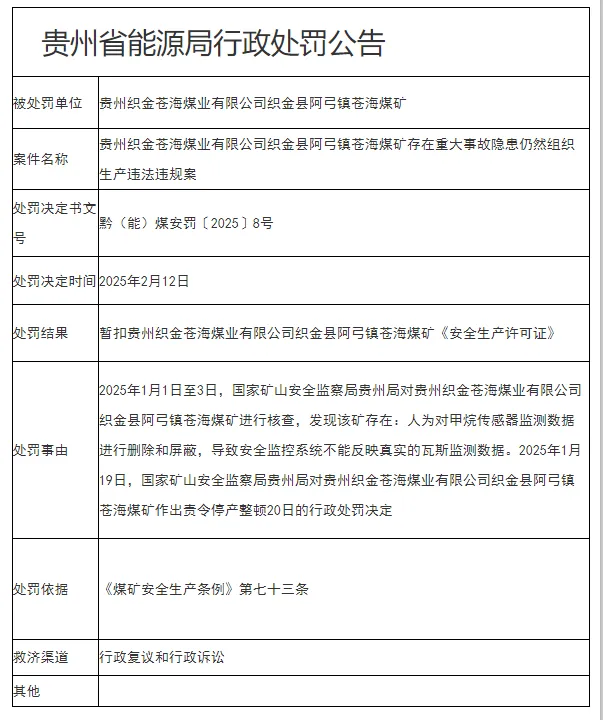
贵州织金苍海煤矿甲烷传感器数据删除屏蔽事件
2025年2月12日,涉及贵州织金苍海煤业有限公司织金县阿弓镇苍海煤矿

数据安全类型:数据篡改/安全监控数据失真
国家矿山安全监察局贵州局核查发现,该矿人为对甲烷传感器监测数据进行删除和屏蔽,导致安全监控系统无法反映真实瓦斯监测数据,掩盖安全生产隐患,被暂扣《安全生产许可证》,此前已被责令停产整顿20日。
贵州省能源局行政处罚公告:
https://nyj.guizhou.gov.cn/zwgk/xxgkml/zdlyxx/nyaqgl/202502/t20250213_86889407.html
合肥某能源科技公司数据中台被篡改盗刷事件
2025年2月,涉及合肥某能源科技有限公司、公司技术人员沈某某

数据安全类型:内部人员数据篡改/经济犯罪
公司技术人员沈某某通过修改企业数据中台核心代码,篡改平台交易及资金数据,分多次盗刷公司账户资金,属于典型的内部人员恶意篡改数据引发的经济犯罪,涉事件人员已被公安机关立事件侦查。
光明网报道(合肥警方公布典型事件例):
http://m.toutiao.com/group/7503507609207702043/
榆林某能源公司竞价交易平台数据泄露与操控事件
2025年4月,涉及榆林某能源公司、境外黑客攻击者

数据安全类型:数据泄露+数据操控/非法控制计算机信息系统
公司网上能源竞价交易平台遭境外黑客攻击,核心交易数据、企业报价数据发生泄露,竞价机制被恶意操控,给企业造成巨额经济损失,该事件为陕西省首例涉及能源行业的非法控制计算机信息系统事件。
三秦都市报报道:
https://epaper.sanqin.com/html/pic/202507/26/28d5ecc1-c9a5-4193-8c7e-c4617f176017.pdf
哈尔滨亚冬会期间能源行业数据窃取攻击事件
2025年4月15日通报,涉及黑龙江省能源行业关键基础设施、美国国家安全局(NSA)3名特工

数据安全类型:境外定向攻击/核心能源数据窃取
哈尔滨市公安局发布悬赏通告,通缉3名NSA特工,该团伙针对哈尔滨亚冬会,对黑龙江省能源、交通等关键基础设施实施27万次网络攻击,核心意图为窃取能源核心机密、电网运行数据、电力调度信息等敏感数据。
网易新闻客户端报道:
https://c.m.163.com/news/a/JT6MVSL80519QIKK.html
内蒙古鄂尔多斯10亿元能源数据篡改合同诈骗事件
2025年4月15日,涉及河南、四川、浙江等16省市多家能源企业、27名犯罪嫌疑人

数据安全类型:数据篡改+合同诈骗/市场交易数据造假
犯罪团伙通过技术手段操控能源流量计流量、篡改能源计量核心数据,以此欺骗交易对手签订虚假合同,非法牟利达10.3亿元,严重破坏能源市场公平交易秩序;警方冻结涉事件资金3000余万元,查扣涉事件车辆4辆及作事件工具11个。
光明网报道:
https://m.gmw.cn/2025-06/01/content_1304049269.htm
中石油美国公司数据泄露勒索事件
2025年6月16日,涉及中国石油天然气集团公司美国分支机构(CNPCUSA)、Rhysida勒索组织

数据安全类型:勒索攻击/企业敏感数据泄露
Rhysida勒索组织在暗网发布勒索通告,确认对中石油美国公司实施网络攻击,曝光企业内部文件、商业计划、客户信息等大量敏感数据,并以数据泄露为要挟向企业索要赎金。
零零信安分析报告:https://0.zone/article/20250702
能源国企员工余某某向境外间谍泄密事件
2025年8月27日央视报道,国内某能源国企、员工余某某、境外间谍组织

数据安全类型:核心数据泄露/危害国家安全
能源国企普通职员余某某被境外间谍策反,向其泄露大量能源核心机密资料,相关数据在黑市可换取数百万美元;国家安全机关迅速锁定并抓获余某某,事件件已进入司法程序。
光明网:
https://m.gmw.cn/2025-08/20/content_1304116138.htm
河南某煤矿安全监控系统数据弄虚作假事件
2025年12月,涉及河南某煤矿、相关责任人员10名

数据安全类型:数据篡改/安全监控数据造假
国家矿山安全监察局河南局查处该矿通过技术手段篡改安全监控系统核心数据,刻意掩盖安全生产隐患的违法违规行为;直接责任者被移交司法机关追究刑事责任,其余9名相关责任人员分别受到开除、撤职、记过等处分。
河南法治报报道:
http://epaper.hnfzb.com:8080/epaper/uniflows/hnfzb/2025/12/23/11/11_48.htm
往期回顾
END

公众号:鲸象数据
扫码关注 了解更多内容
点个在看,你最好看


