推广 热搜: 采购方式  甲带  滤芯  气动隔膜泵  带式称重给煤机  减速机型号  无级变速机  链式给煤机  履带  减速机 

软件供应链安全保障能力分级测评服务白皮书、申请指南

   日期:2026-01-30 13:01:36     来源:网络整理    作者:本站编辑    评论:0    
软件供应链安全保障能力分级测评服务白皮书、申请指南
本文完整文档已上传至星球
点这里自助下载

软件供应链安全保障能力分级测评服务白皮书.pdf

软件供应链安全保障能力分级测评申请指南.pdf

软件供应链安全保障能力分级测评申请书.pdf

2026网络安全趋势报告.pdf

2025年网络安全回顾.pdf

2026年网络安全发展趋势洞察.pdf

网络安全2026年趋势研究报告.pdf

20252026年网络安全趋势报告.pdf

电子信息行业供应链安全管理要求.pdf

加好友进群

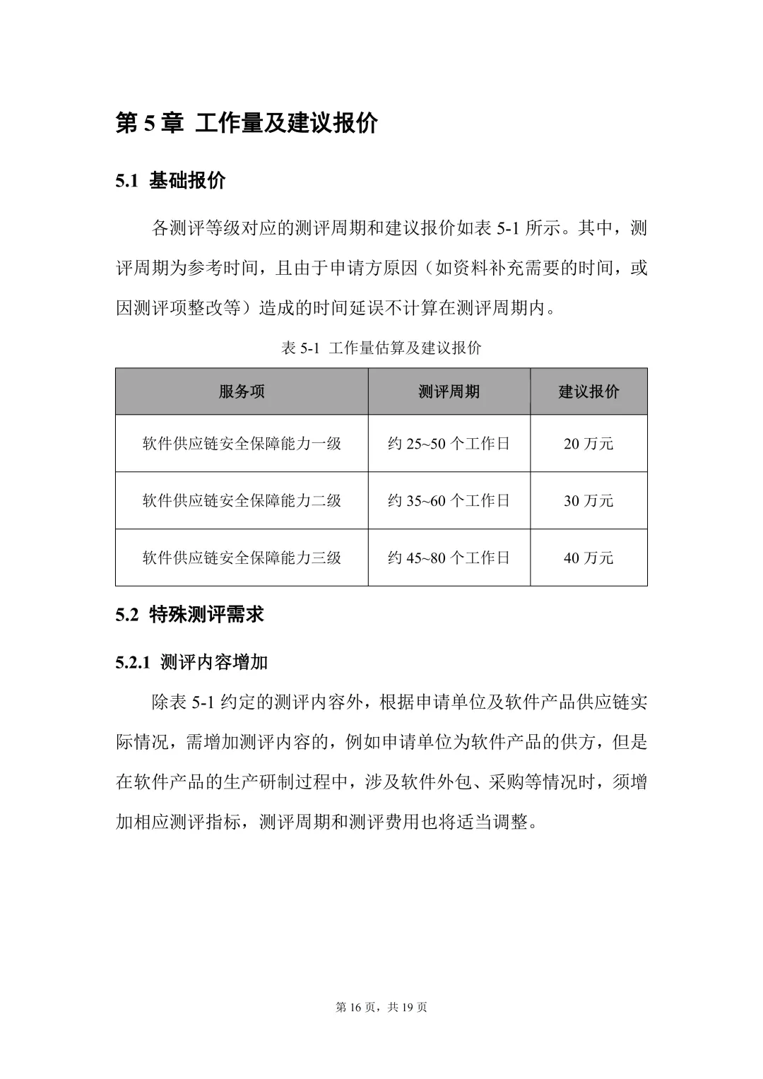
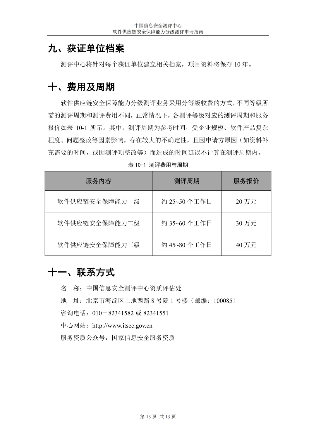
来源:中国信息安全测评中心

 
打赏
 
更多>同类资讯
0相关评论

推荐图文
推荐资讯
点击排行
网站首页  |  关于我们  |  联系方式  |  使用协议  |  版权隐私  |  网站地图  |  排名推广  |  广告服务  |  积分换礼  |  网站留言  |  RSS订阅  |  违规举报  |  皖ICP备20008326号-18
Powered By DESTOON