完整报告可扫描下方图片加入『知识圈子』查看,可在APP和网页端搜索下载。
点击了解→新用户『如何下载』

❏报告名称:2025生成式营销产业研究报告
❏内容出品方:明略科技
❏完整页数:96页
点击了解→如何获取『单份报告』
引言
该报告聚焦 2025 年#生成式营销 产业,核心围绕 #AIGC(营销供给)与 #AIGD(营销决策)展开,呈现产业从 “可行性探索” 到 “规模化落地” 的转型,分析技术趋势、应用实践及行业案例,为企业提供战略与战术指引。
核心小点
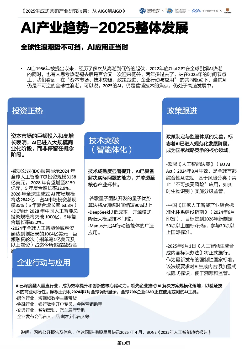
产业趋势:AI 技术高速发展,大模型商业化推进,智能体爆发,全球监管框架逐步完善。
营销供给(AIGC):覆盖内容、工具、技术等供给类型,AI 综合能力与营销创造力提升,但存在幻觉、偏见等问题。
营销决策(AIGD):消费者决策权向 AI 转移,企业需构建 “任务 - 思维链 - AI 工具” 的决策新工作流。
行业实践:食品饮料、美妆、汽车等 8 大行业积极应用 AI,涉及研发、生产、营销、服务全链路。
应用建议:企业应开展对 AI 的营销,打造企业级营销智能体,通过人智协作提升营销效率与效果。
正文预览























『公众号和小程序并非搜索引擎,请加入后使用APP或网页端检索下载报告』
不止报告

免责说明
Beyond Reach重在分享,内容来自公开专业渠道,版权归原作者所有,如有侵权,请与我们联系,我们将保障您的权益。


