
来源:中指研究院

这份《2025中国物业服务百强企业研究报告》由中指研究院发布,全面分析了中国物业管理行业的发展现状、趋势与企业表现。以下是报告的核心内容总结:
一、研究背景与目的
研究自2008年起已连续开展18年,旨在科学评价企业综合实力、总结优秀经验、反映行业态势。
2024年行业面临收费压力、竞争加剧等问题,企业战略由“规模扩张”转向“质量与效益”。
2025年主题为“务实笃行,价值跃升”,旨在推动行业高质量发展。
二、研究方法体系
评价指标涵盖 管理规模、经营绩效、服务质量、发展潜力、社会责任五大维度。
采用 因子分析法进行数据量化评估,结合企业申报数据与第三方核查。
设置门槛值:近三年平均在管项目≥10个或面积≥50万平方米。
三、2025年百强企业名单(部分)
TOP10企业依次为:
碧桂园服务
保利物业服务股份有限公司
中海物业管理有限公司
华润万象生活有限公司
龙湖智创生活
绿城物业服务集团有限公司
融创物业服务集团有限公司
金科智慧服务集团股份有限公司
长城物业集团股份有限公司
深圳市金地物业管理有限公司
四、行业发展特点分析
1. 经营绩效:
营收均值微增3.52%,增速放缓;基础服务收入占比提升至83.71%。
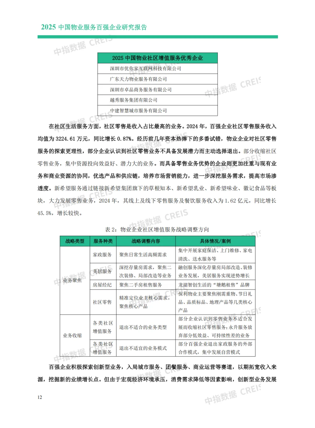
社区增值服务收入下降,创新服务发展不及预期。
员工成本占比下降,运营维护成本上升,成本结构优化。
利润率持续下滑,行业回归理性,风险逐步出清。
2. 管理规模:
在管面积增速放缓至2.18%,行业从“扩规模”转向“增绩效”。
非住宅业态拓展力度加大,但占比未显著提升。
并购市场更趋理性,资源整合机会显现。
企业普遍采取“聚焦深耕”战略,集中资源提升竞争力。
3. 服务质量:
标准化建设不断完善,科技应用提升服务效率与温度。
探索“信托制物业费”“清单化+弹性定价”等透明化机制。
行业满意度保持稳定,但受外部环境影响,收缴率与留存率下降。
4. 发展潜力:
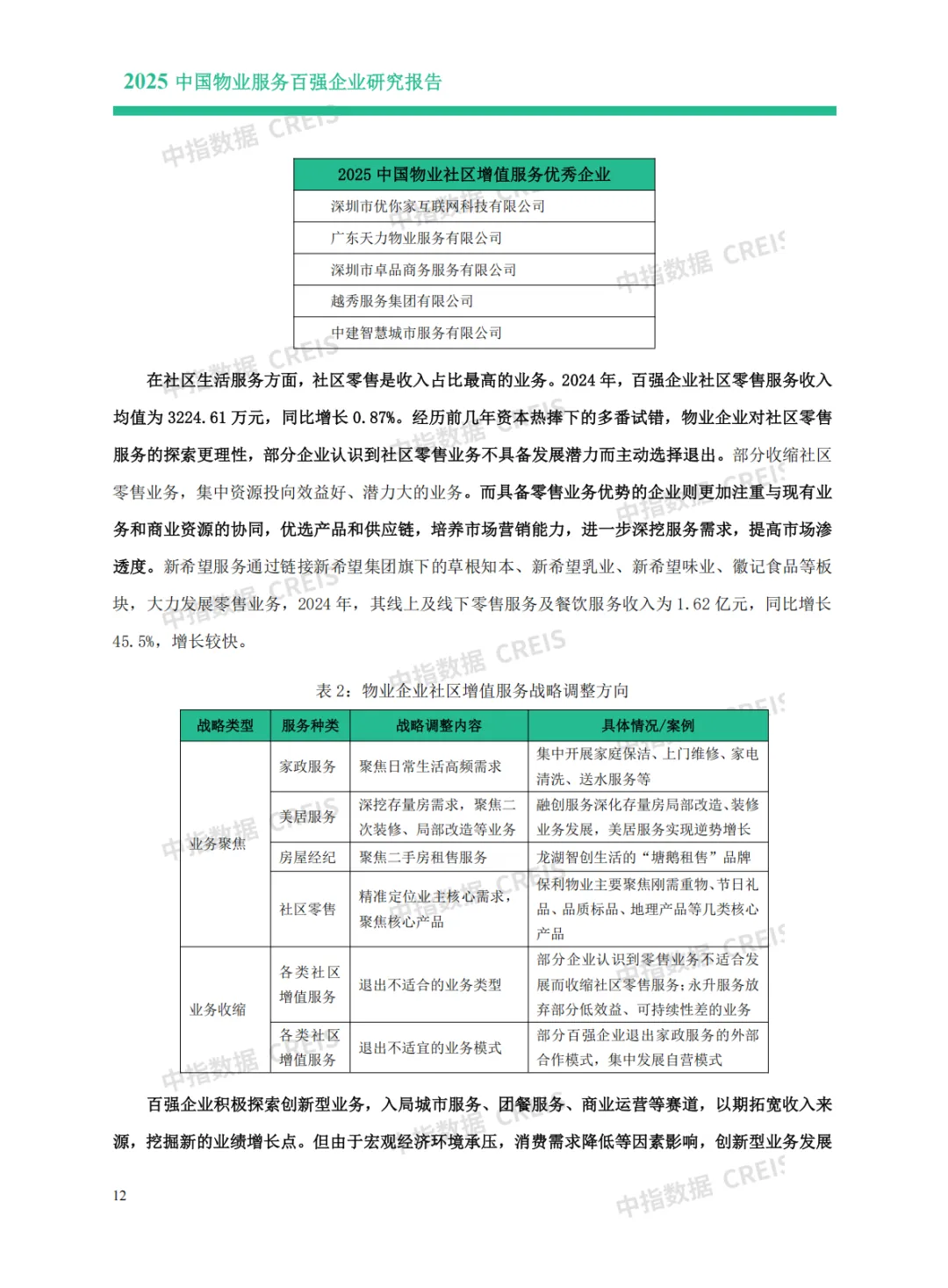
“物业+”市场空间广阔,美居、养老、到家服务等潜力凸显。
IFM(综合设施管理)与城市服务成为新增长点。
数字化转型与AI技术深度赋能服务升级。
人才结构持续优化,完善“选、育、用、留”机制。
5. 社会责任:
行业吸纳大量基层就业,百强企业纳税额保持增长。
积极参与老旧小区改造与基层治理,提升社区价值。
五、专项研究成果(部分)
经营绩效TOP10:碧桂园服务、保利物业、华润万象生活等。
服务质量领先企业:保利物业、金科服务、融创服务等。
社会责任企业:中海物业、碧桂园服务、京城佳业等。
市场化运营领先企业:长城物业、时代邻里、阳光恒昌等。
国有物业优秀企业:保利物业、中海物业、华润万象生活等。
特色物业服务企业:如亚新服务(红色物业+养老)、首钢物业(大型活动保障)等。
六、行业趋势与展望
行业正从“空间管理”向“服务生态”转型。
企业更加注重 精细化运营、科技赋能、业态创新、社会责任。
未来将围绕“物业+生活”“智慧社区”“城市服务”等方向持续深化发展。


















完整报告原文已分享到星球社区
会员可前往下载。非会员请按照以下步骤免费获取:
关注公众号,然后在首页对话框回复关键词“中国物业服务百强企业”,
系统自动推送百度网盘下载链接。
(关键词输入需完全一致,否则系统无法正确匹配)



(本星球常年对接50万+报告智库,每日精选50+行业报告学习分享!)
免责声明:本社群只做内容收集和知识分享,严禁用于商业目的,报告版权归原撰写发布机构所有,相关报告通过公开合法渠道收集整理,如涉及侵权,请联系我们删除;如对报告内容存疑,请与撰写、发布机构联系。


