1. 引言:中小企业AI数字化转型的时代机遇与紧迫性
当前,全球正经历一场由人工智能驱动的深刻变革,数字智能技术已从大型企业的试验场,迅速渗透至经济社会的各个毛细血管。对于广大中小企业而言,这不再是一个遥不可及的未来议题,而是一个关乎生存与发展的现实抉择。我们正站在一个前所未有的时代交汇点:一方面,云计算、开源模型与AI即服务的普及,极大地降低了技术的获取门槛与应用成本,为中小企业提供了与行业巨头同台竞技的“技术杠杆”;另一方面,市场竞争格局、客户期望以及供应链的复杂性都在加速演变,那些仍依赖传统模式运营的企业,正面临效率瓶颈、创新乏力与客户流失的多重压力。这种技术普惠带来的历史性机遇,与市场倒逼产生的生存紧迫性,共同构成了中小企业必须直面并拥抱AI数字化转型的双重动因。
从机遇维度看,AI技术已成为提升企业核心竞争力的关键赋能器。它能够将企业日常运营中产生的海量数据,转化为可行动的洞察与自动化流程。
例如:
在营销与销售环节,AI客户分析工具可以精准描绘用户画像,实现个性化推荐与自动化线索培育,将营销转化率提升显著。 在运营与生产层面,基于机器视觉的质检系统能实现7x24小时的高精度检测,将不良品率降低超过50%;智能排产系统能动态优化生产计划,减少设备闲置与库存积压。 在客户服务领域,智能客服与聊天机器人可处理超过70%的常规咨询,大幅提升响应速度与客户满意度,同时释放人力专注于复杂问题处理。
更宏观的数据印证了这一趋势。根据国际数据公司(IDC)的最新预测,到2026年,全球企业在AI解决方案上的支出将突破3000亿美元,其中中小企业市场的增速将最为迅猛。一项针对亚太地区中小企业的调研显示,率先部署AI工具的企业,在运营效率、客户留存率及新产品开发周期等关键指标上,平均领先同行30%以上。
| 客户互动 | ||
| 内部运营 | ||
| 产品与创新 |
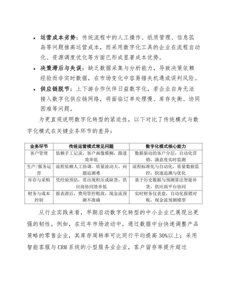
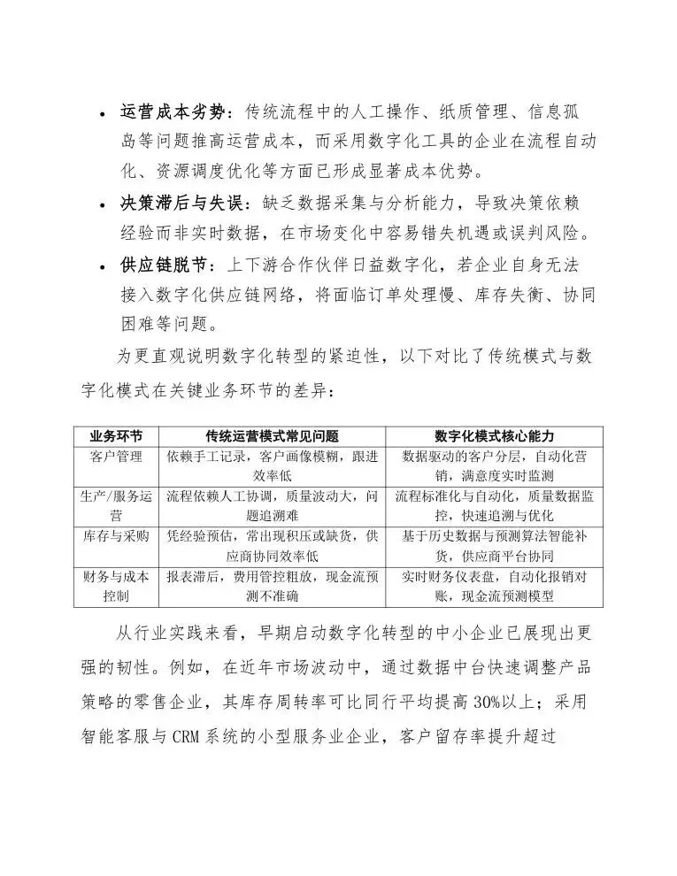
然而,机遇的另一面是迫在眉睫的紧迫性。数字化转型的“窗口期”正在收窄。竞争对手,包括灵活的新创企业,正在利用AI快速迭代产品、优化体验并降低成本,重新定义行业标准。消费者的习惯已被数字化服务深刻改变,他们期望更快速、更个性化、更无缝的交互。此外,供应链日益数字化和智能化,无法与之高效对接的中小企业将面临被排除在主流生态圈之外的风险。这种紧迫性并非源于对遥远未来的恐惧,而是当下每时每刻都在发生的市场洗牌。等待与观望的策略,其风险已远大于进行审慎而敏捷的数字化投资。
因此,本指南后续章节将摒弃空泛的理论,聚焦于切实可行的路径。我们将引导企业从评估自身核心需求与数据基础开始,规划循序渐进的实施路线,选择性价比高的工具与平台,并构建适配的组织能力,最终目标是让AI技术真正落地,成为驱动中小企业持续增长与创新的日常引擎。行动的时刻就是现在。
1.1 2026年市场环境:AI技术成熟度与成本下降
当前,全球人工智能技术正从实验室快速走向规模化商用阶段。预计到2026年,AI技术的成熟度与成本结构将发生根本性转变,为中小企业带来前所未有的可行接入条件。一方面,核心AI模型趋于模块化、轻量化,许多复杂能力已封装为标准化API或云端服务;另一方面,硬件算力成本持续下降,边缘计算与专用AI芯片的普及使得本地化部署门槛大幅降低。这意味着中小企业无需组建庞大研发团队,即可通过合理投入获得过去仅大型企业才能负担的智能分析、自动化流程与个性化服务能力。
从技术成熟度来看,以下几类AI应用将在2026年达到高可用水平:
自然语言处理:客服自动化、文档智能解析与生成、多语言实时翻译 计算机视觉:产品质量视觉检测、仓储物流智能分拣、安全行为识别 预测分析:销售动态预测、供应链风险预警、客户需求趋势洞察 流程自动化:跨系统数据同步、智能排程、自适应审批流程
与此同时,AI实施成本将呈现显著下降趋势。以下为2020年至2026年典型AI服务成本变化预测:
---
以下为方案原文截图,可加入知识星球获取完整文件










欢迎加入AI产品社知识星球,加入后可阅读下载星球所有方案。


