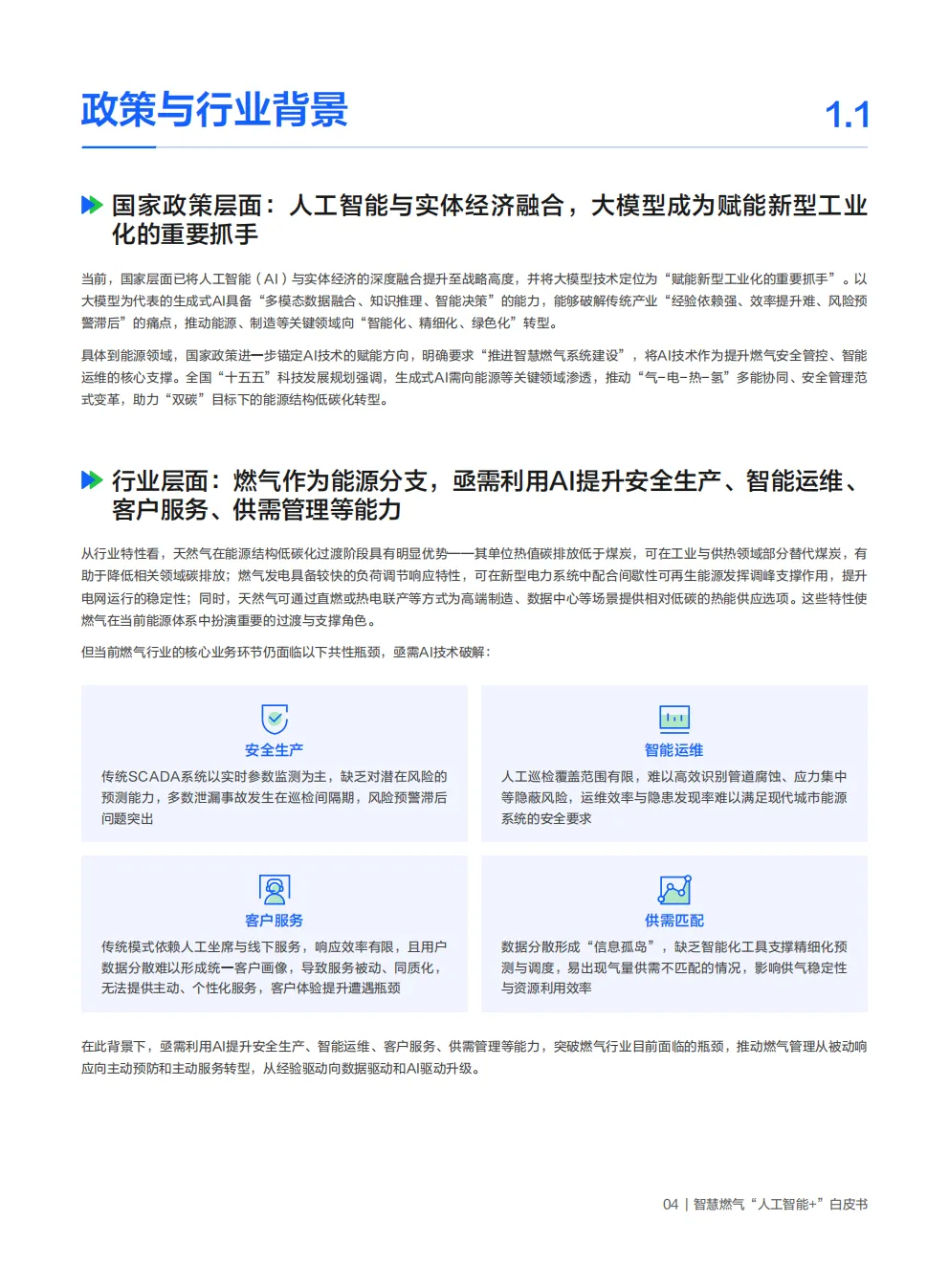
在全球“双碳”目标引领与人工智能技术快速发展的背景下,燃气行业正迎来从传统模式向智能化转型的关键阶段。腾讯云与青岛积成电子联合发布的《智慧燃气“人工智能+”白皮书》,系统阐述了AI赋能燃气行业的全场景解决方案、技术架构与实践路径。
#01#
————
报告节选








#02#
————
扫码成为会员,仅需25/年
由于公众号资源有限,仅能展示部分少数报告,所有报告源文档均已上传到知识星球【开源报告】中。加入星球即可无限次下载所有报告,25/年,如有疑问请联系客服VX:kybg1818
↓微信扫码领优惠加入星球↓



