?关注公众号<研报锦囊>设为星标?



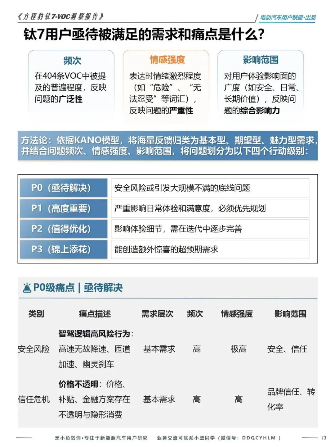
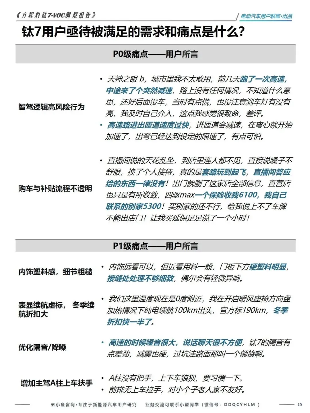
本报告基于方程豹钛7车主的真实VOC数据,聚焦用户特征、购车决策逻辑、产品满意度及越野需求等核心维度,系统呈现车型市场表现与用户反馈。调研显示,钛7用户以增换购家庭支柱为主,兼顾家庭责任与自我释放需求,因方盒子硬派造型、高性价比、大空间及插混系统等核心优势选择该车,同时对辅助驾驶、内饰质感、高速风噪等方面存在明确不满。用户对越野的核心诉求集中于“形”而非“核”,更偏好轻越野与露营等场景,凸显车型“可城可野”的家用SUV定位。报告为理解细分市场需求、竞品对标及产品迭代提供了真实用户视角的参考依据。
资源名称:电动汽车用户联盟《方程豹钛7-VOC洞察报告——基于404位车主的真实VOC》19页


















精选行业报告
每日分享
进入会员星球
添加小助手
微信号丨Blue_Leneo
免责说明
我们尊重知识产权,只做内容的收集、整理及分享,报告内容来自公开专业渠道,版权归原作者所有,通过公开合法渠道获得,如涉及侵权,请及时联系我们删除,如对报告内容存疑,请与撰写、发布机构联系。
END



