
“数据洞察未来”是见鹿报告的核心理念,作为投资、研究、产业、传播有价值的信息兼具的综合性平台。
本篇报告可以通过扫下方知识星球下载!


今天分享的是:智慧燃气“人工智能+”白皮书:AI驱动城镇燃气全场景智能化转型
报告共计:40页
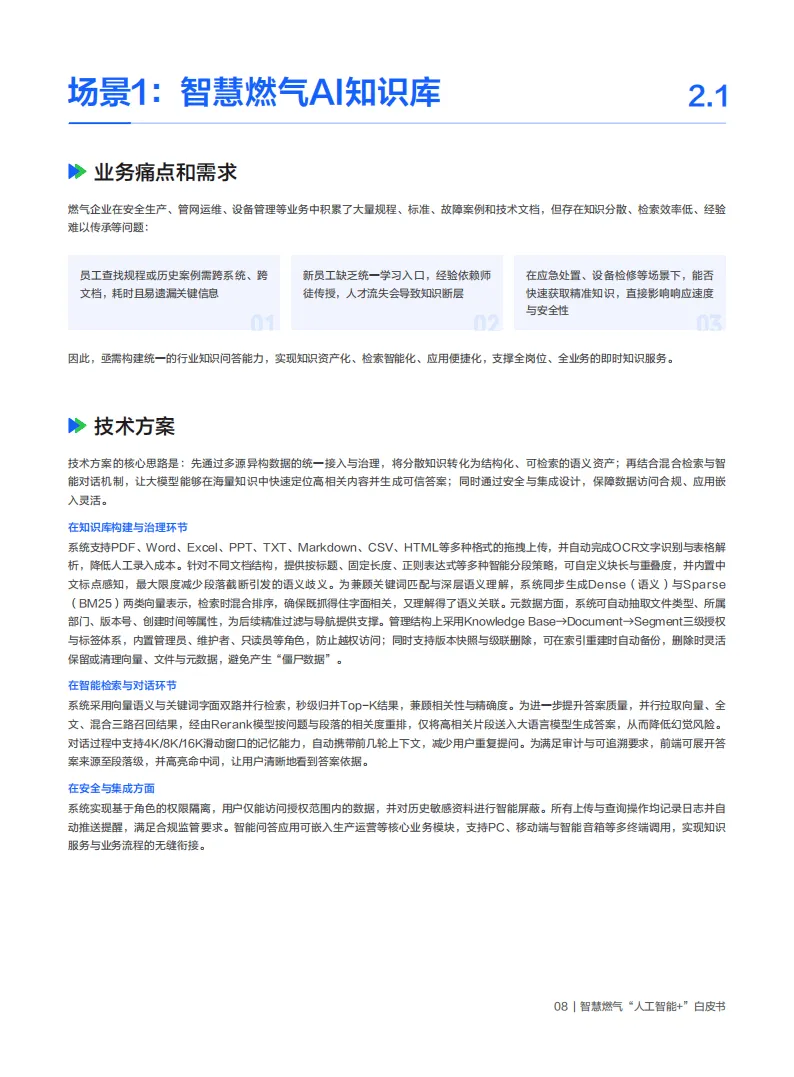
《智慧燃气“人工智能+”白皮书》指出,在“双碳”目标与政策推动下,AI成为燃气行业智能化转型核心抓手,破解安全生产、智能运维、客户服务等痛点。白皮书构建“算力-模型-平台-应用-交互”分层架构,涵盖智慧燃气AI知识库、对话式报表、智能巡检等六大典型应用场景,实现知识复用、数据决策、隐患预警等功能。泰能天然气“揭榜挂帅”项目落地验证成效,异常响应缩至分钟级,巡检效率提升30%以上,预警准确率超85%。实施路径分战略筹备、深化拓展、全面融合三阶段,需技术、资源、安全等多维度保障,为行业提供可复制的“平台+场景”智能化解决方案,推动燃气行业向安全、高效、智能转型。
以下为报告节选内容















公众号仅展示少量报告,需要下载报告的朋友,可以扫下方二维码付费成为会员。12万+份完整版报告,随意下载,不受限制,报告涵盖全行业,更新的报告都是行业最新最快最齐。

会员已支持开发票功能,需要开发票请联系客服
【推荐有赏】
本星球已经开启分销,每邀请一位新朋友加入,即可获得19%佣金。
【联系客服】
客服微信:QWG886688,扫下方二维码加客服微信

免责声明:我们尊重版权,本公众号“见鹿报告“均属于通过公开、付费、合法渠道获得,不用于商业用途,报告版权归原撰写/发布机所有。公众号及社群所发布的资料,仅供社群内部成员市场研究以及讨论和交流,若有异议,如涉侵权,请及时联系我们,我们依相关法律对内容进行删除或作相应处理。


