手机版
二维码
购物车
(
0
)
供应
求购
公司
团购
展会
资讯
招商
品牌
人才
知道
专题
图库
视频
下载
商圈
推广
热搜:
采购方式
甲带
滤芯
气动隔膜泵
减速机
减速机型号
履带
带式称重给煤机
链式给煤机
无级变速机
首页
供应
求购
公司
团购
展会
资讯
招商
品牌
人才
知道
专题
图库
视频
下载
商圈
首页
>
资讯
>
社会热点
数据分析Agent白皮书
日期:2026-01-28 05:25:05 来源:网络整理 作者:本站编辑
评论:0
数据分析Agent白皮书
加入社群,微信:
Buddha_Research
「大佛投研
·报告库」深度研报聚合智库
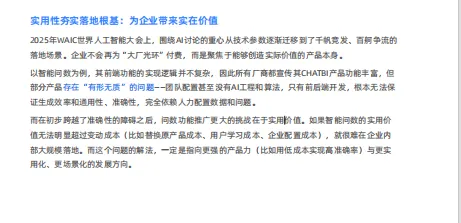
报告内容展示
打赏
更多
>
同类资讯
• 普华永道:2025年10月全球车市深度
0
条
相关评论
推荐图文
推荐资讯
点击排行
0
1
《2016年中国外卖O2O行业发展报告》揭露用户的5大特性 解读
0
2
中国私人银行行业发展报告
0
3
【协会发布】中国私募证券投资基金行业发展报告(2020) 正式出版发行
0
4
天眼查大数据:2020教育行业发展报告
0
5
《中国工程造价咨询行业发展报告(2019版)》权威发布
0
6
《中国工程造价咨询行业发展报告(2021版)》出版发行
0
7
【重要通知】关于征集《代理记账行业发展报告》起草单位及起草人的通知
0
8
《2023中国户外用品行业发展报告》:3大消费趋势与4点建议
0
9
世界与中国:2019全球电竞运动行业发展报告
网站首页
|
关于我们
|
联系方式
|
使用协议
|
版权隐私
|
网站地图
|
排名推广
|
广告服务
|
积分换礼
|
网站留言
|
RSS订阅
|
违规举报
|
皖ICP备20008326号-18
(c)2008-2022 免费发布网 All Rights Reserved