“1”,获《7500份全行业经济分析报告》
回复“2”,获《智能化弱电专业资料集6.25G》
PS:文末附今日免费领取方式2025中国太阳能热发电行业蓝皮书
由小编精心收集
在免费分享给大家
希望对您有所帮助


免费加智慧报告行业交流群,可加微信HYJGF2016,留言:智慧报告行业交流群;
现在行业群到⑥群,志同道合的朋友,可免费加群互相交流学习。

内容导读

第一章:行业发展概况
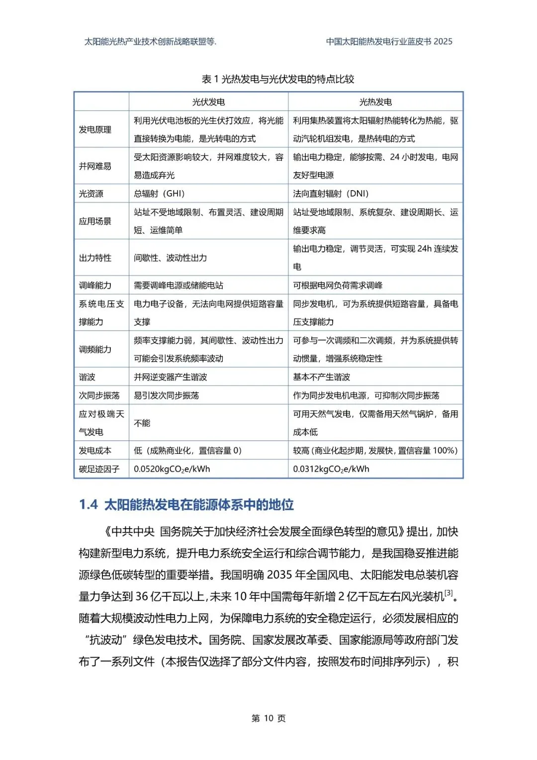
2025年,中国太阳能热发电行业实现跨越式增长,累计装机容量达1738.2MW,同比增长107%,占全球总装机量的近20%。新增并网电站9座,总容量900MW,主要分布在甘肃(621MW)、青海(510MW)和新疆(450MW),成为全球增长引擎。全球累计装机达8800.2MW,同比增长11.4%,但国外市场增长停滞,中国成为核心驱动力。行业项目储备充足,在建项目25个(总容量3000MW),待建及规划项目31个(总容量4050MW),目标2030年装机规模达15000MW。技术路线上,塔式聚光技术主导国内市场,占比70.82%,远超全球槽式主流(79.97%),凸显热电转换效率优势。
第二章:技术创新与示范项目
技术路线以熔融盐塔式为主,商业化成熟度高,辅以槽式和线性菲涅尔式;前沿创新包括超临界二氧化碳系统,中科院已实现200kW级发电,吸热温度达700℃。示范项目表现亮眼:首航高科敦煌100MW塔式电站年发电量2.4482亿kWh,中船新能乌拉特中旗100MW槽式电站年发电量3.01亿kWh,均创历史新高。创新技术如“四塔一机”集成(德令哈350MW项目)推动效率提升,热电转换率优化至行业领先水平。产学研联动加速,13项国家重点研发计划聚焦聚光、储热等“卡脖子”环节,企业自主创新力增强。
第三章:经济性分析
当前度电成本约0.6–0.75元/kWh,较首批示范项目下降60%,但仍高于光伏风电。降本路径清晰:规模效应(大基地项目驱动)、技术迭代(如14米超大槽设计)、政策补偿(容量电价机制)和产业链成熟(反射镜、熔盐泵国产化)。案例显示,350MW级项目通过优化可将成本降至0.45元/kWh,接近煤电平价。经济性提升依赖绿证交易和CCER(温室气体自愿减排)市场,2025年光热发电CCER成交量106.92万吨,成交均价81.58元/吨,提供额外收益流。
第四章:政策支持与定位
政策环境显著优化:2025年《中华人民共和国能源法》首次将“积极发展光热发电”写入法律,奠定行业根基。同年12月,《关于促进光热发电规模化发展的若干意见》明确其“调峰电源+长时储能”双功能定位,支持其作为新能源替代传统能源的核心手段。三大应用场景包括沙戈荒大基地配套、调节型独立电站和源网荷储一体化系统。地方层面,甘肃、青海等省建立容量补偿机制,推动市场化交易,增强项目可行性。
第五章:产业链发展
产业链形成五大板块:材料、设备、生产设备、集成与检测,国内相关企业超66万家。关键环节国产化率高:平面反射镜年产能可支撑5300MW电站建设,熔融盐等核心材料实现自给。技术验证平台(如龙腾光热熔盐槽式系统)运行稳定,推动槽式技术降本提质。供应链韧性增强,但高精度聚光镜和高温储热材料仍依赖进口,需持续创新。
第六章:碳减排贡献
光热发电碳足迹因子仅0.0312kgCO₂e/kWh,低于光伏(0.048kg),位居主要发电类型第三位。2025年CCER交易中,光热项目减排量超50万吨(如首航敦煌项目),成交额0.87亿元,凸显绿色收益。环境效益显著:电站调峰速率达10%/min,连续运行最长230天,年等效满发小时数3300小时,支撑电网稳定性。
第七章:挑战与发展建议
挑战:度电成本偏高;技术复杂度导致运维难度大;电价机制未健全;“重建设轻运行”倾向影响长期效能。


报告节选
文末查看如何免费获取
以下是部分报告原文节选,点击查看报告内容可以查看报告全文~

















内容太多不再一一介绍。。。。。
了解行业趋势
就上智云研报
https://t.zsxq.com/bQK32
----------------
#02#
如何获取本套资料
方法一:分享至朋友圈或者300人以上报告群/报告相关群1小时截图发给小编(不得马上删除和屏蔽任何人)。小编微信号:HYJGF2016(留言:智库分享) 或 长按下面二维码识别(留言:智库分享)添加截图获取。

方法二:可加入智云研报VIP会员,可扫下面二维码获取。
VIP年 会员群
智云研报VIP 年会员 ,欢迎加入知识星球(扫下方二维码)~~~
※ 会员权限:每天不限数量阅读和下载※
※ 报告更新:洞察市场前沿精选持续升级※
免责声明:文章来源于互联网收集整理,由我方整理,版权归原作者及其公司所有。转载此文是出于传递更多行业信息,仅供研究、学习交流之用,文章内容不代表本站立场,不得用作于商业用途,若有来源标注错误或侵犯了您的合法权益请联系,我们将及时更正、删除,谢谢。






