手机版
二维码
购物车
(
0
)
供应
求购
公司
团购
展会
资讯
招商
品牌
人才
知道
专题
图库
视频
下载
商圈
推广
热搜:
采购方式
甲带
滤芯
气动隔膜泵
减速机
减速机型号
履带
带式称重给煤机
无级变速机
链式给煤机
首页
供应
求购
公司
团购
展会
资讯
招商
品牌
人才
知道
专题
图库
视频
下载
商圈
首页
>
资讯
>
展会资讯
行业报告丨中国Data&AI数据基础设施白皮书
日期:2026-01-26 15:58:44 来源:网络整理 作者:本站编辑
评论:0
行业报告丨中国Data&AI数据基础设施白皮书
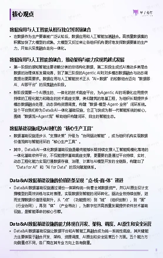
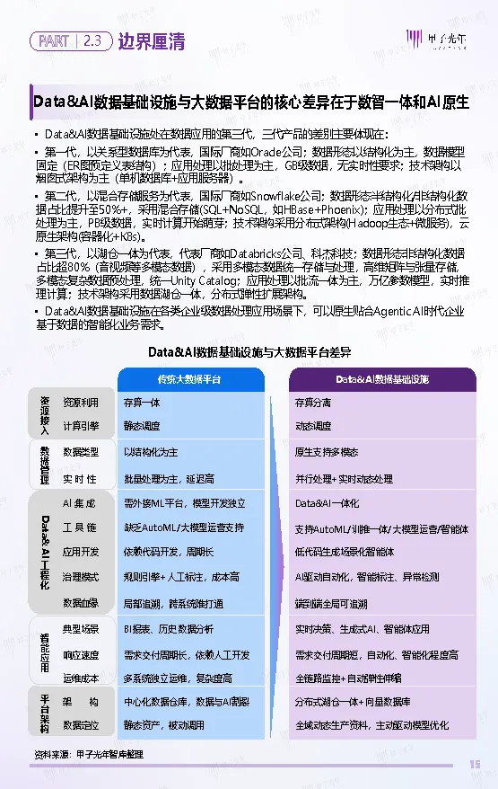
篇幅限制,详细见星球文件。
加入星球获得更多关于人工智能、数据要素、低空经济、数字中国的解决方案、可研报告、权威报告、白皮书等
联系方式:洞见数字城市(微信:dongjian_szcswx)
免责声明:本文转自网络公开渠道,
感谢作者辛苦原创!由
洞见数字城市整理精心推荐。
如有侵权,
请您告知我们会在第一时间处理或删除
。
本站所载文章纯属作者个人观点,仅供参考,不代表洞见数字城市立场。
喜欢就点一个“?”和“在看”呗~
打赏
更多
>
同类资讯
• 红宝丽(002165)深度投资分析报告:
0
条
相关评论
推荐图文
推荐资讯
点击排行
0
1
2026深圳国际体育用品展览会|深圳健身器材展
0
2
液冷系统 行业分析报告
0
3
行业分析 | 传统家禽企业如何发力电商赛道?
0
4
今日市场行业分析
0
5
我国光伏行业发展变化分析-2025年12月报告
0
6
AI自习室市场前景如何,加盟前必看的行业分析
0
7
我国分布式储能行业分析
0
8
小米创始人减持与AB股模式行业分析
0
9
逻辑分析,行业挖掘
网站首页
|
关于我们
|
联系方式
|
使用协议
|
版权隐私
|
网站地图
|
排名推广
|
广告服务
|
积分换礼
|
网站留言
|
RSS订阅
|
违规举报
|
皖ICP备20008326号-18
(c)2008-2022 免费发布网 All Rights Reserved