手机版
二维码
购物车
(
0
)
供应
求购
公司
团购
展会
资讯
招商
品牌
人才
知道
专题
图库
视频
下载
商圈
推广
热搜:
采购方式
甲带
滤芯
气动隔膜泵
带式称重给煤机
减速机型号
无级变速机
链式给煤机
减速机
履带
首页
供应
求购
公司
团购
展会
资讯
招商
品牌
人才
知道
专题
图库
视频
下载
商圈
首页
>
资讯
>
展会资讯
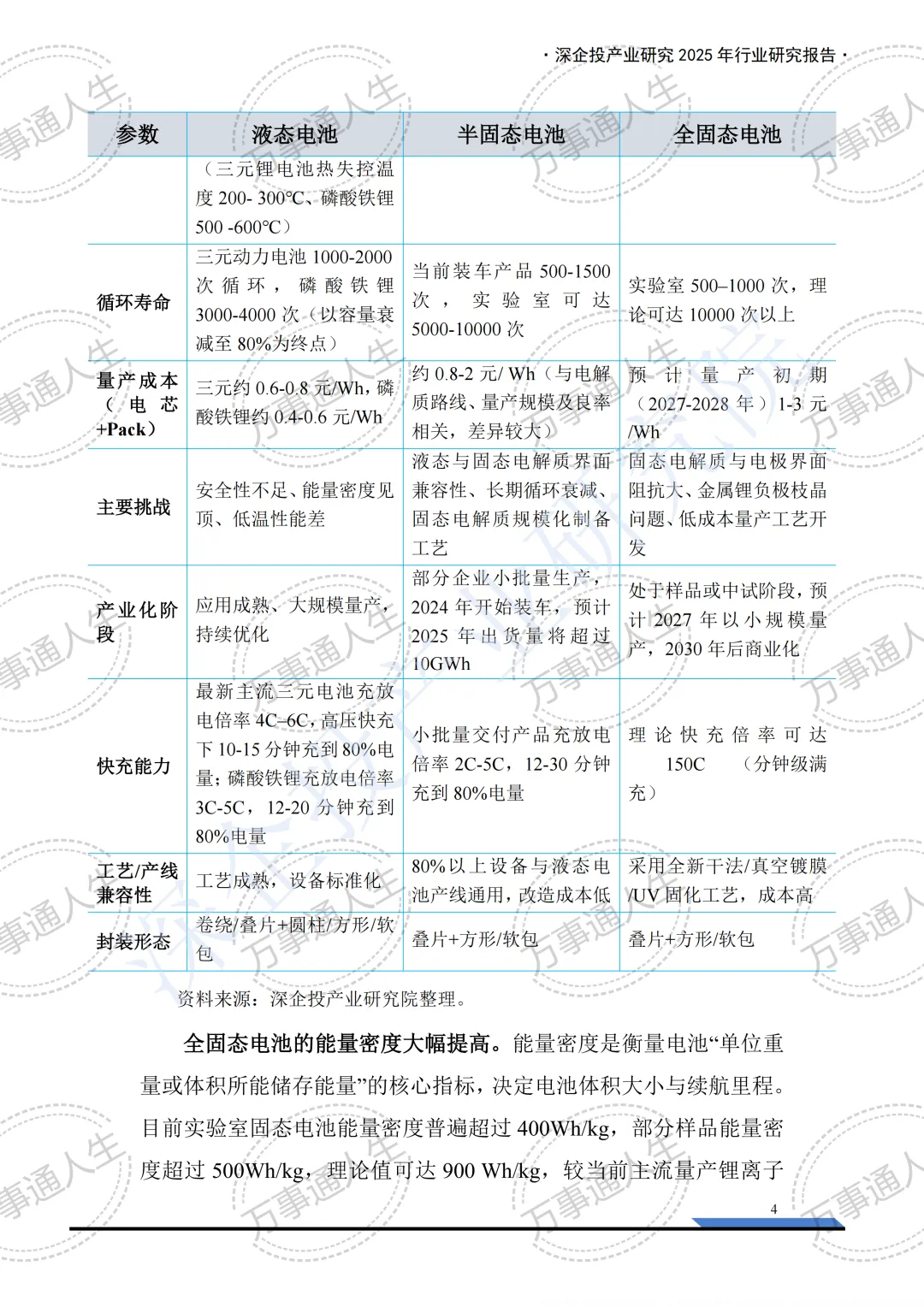
重磅发布——固态电池行业研究报告
日期:2026-01-26 12:15:07 来源:网络整理 作者:本站编辑
评论:0
重磅发布——固态电池行业研究报告
声明:资料来源于三方平台,如有侵权请联系删除
有需要高清原版请联系小编
打赏
更多
>
同类资讯
• 从财报看Nike的修复走到哪一步了?
0
条
相关评论
推荐图文
推荐资讯
点击排行
0
1
宠物用品市场分析
0
2
IPO与价值投资|瑞·达利欧最新研究报告深度解读:1945年战后世界秩序演进与变局下14条生存博弈核心准则
0
3
婺女文化发展现状调研与市场分析报告
0
4
2025年全球科研合作研究报告
0
5
方正科技——2025企业能力分析研究报告
0
6
2026年亚太区房地产市场展望报告(译文1)
0
7
福莱新材——2025企业能力分析研究报告
0
8
临床研究评估报告:咖啡摄入时机与全因及心血管死亡风险的关联分析
0
9
从政府工作报告看市场监管信用要点(附历年政府工作报告梳理)
网站首页
|
关于我们
|
联系方式
|
使用协议
|
版权隐私
|
网站地图
|
排名推广
|
广告服务
|
积分换礼
|
网站留言
|
RSS订阅
|
违规举报
|
皖ICP备20008326号-18
(c)2008-2022 免费发布网 All Rights Reserved