中投顾问诚意出品点上方蓝字关注
前 言
在全球人工智能(AI)革命与数字经济增长的宏大叙事下,半导体产业作为现代经济的基石,正经历一场由数据需求驱动的深刻变革。存储芯片,作为数据的“记忆载体”与算力的“效能倍增器”,已从传统的成本型通用元器件,跃升为决定AI算力规模与效率的战略性资源。当前,行业正步入一个由技术创新定义的结构性长周期——“存储超级循环”,其增长逻辑已从过去的周期性波动,转向由AI需求、资本开支与先进技术三重要素共振驱动的范式转移。
对于地方政府而言,前瞻性布局存储芯片产业,不仅是抢占数字经济关键制高点、保障区域供应链韧性的战略选择,更是培育新质生产力、牵引区域制造业向高技术、高附加值跃升的核心抓手。该产业具备强周期性、资本与技术双密集、产业链条长且全球化程度高的特点,能够强力带动上游半导体设备、材料,中游芯片设计、制造、封装测试,以及下游数据中心、智能终端等庞大生态,对地方经济结构优化、人才集聚和科技竞争力的提升效应极为显著。
然而,本轮产业机遇具有鲜明的结构性特征。市场正面临“高端极度紧缺、低端传导滞后”的剧烈分化格局。以高带宽内存(HBM)、企业级固态硬盘(SSD)为代表的先进产能,因AI需求爆发和技术壁垒高企而供不应求;而消费级市场则因产能排挤效应承受着成本飙升与供给紧缩的双重压力。各地在产业基础、资本实力、人才储备等方面差异巨大,如何立足自身禀赋,在全球产能争夺战中精准定位,避免盲目投入和低水平竞争,吸引真正具备核心技术、市场前景和产能兑现能力的优质项目落地,成为地方政府产业招商面临的核心挑战。
为此,本报告旨在为地方政府提供一份针对存储芯片行业的深度评估与精准行动指南。报告将系统剖析行业在AI驱动下的供需新格局与超级周期特性,解构产业链价值分布与技术门槛,梳理国内外领先企业的扩产动向与战略意图,并最终结合不同区域的资源禀赋,提出差异化的招商策略与目标企业清单,助力地方政府在全球半导体产业格局重塑中把握先机,实现高质量、可持续的产业集聚。
目 录
一、存储芯片产业现状及供需状况分析
(一)行业迈入“超级循环”,市场规模与价格同步跃升
(二)需求侧分析:AI算力重构需求,三大驱动力爆发
(三)供给侧分析:产能全面告罄,扩张周期漫长
(四)核心矛盾总结:“极端短缺”成为新常态,招商窗口期紧迫
二、存储芯片产业链构成及企业扩产需求评估
(一)产业链构成与技术价值分布
(二)产业链关键环节企业扩产需求评估
1、上游核心环节:设备与材料的确定性扩张与国产化机遇
2、中游制造环节:主流存储的战略聚焦与新型存储的产业化破局
3、前沿技术环节:新型存储器的战略布局与招商机遇
4、下游封测与模组厂商:产能紧缺的放大器与国产替代的桥头堡
(三)2026年产业链关键环节企业扩产案例
1、存储原厂(IDM):押注HBM与先进制程,资本开支创纪录
2、国内领军企业:逆势扩产与国产化突破并举
3、产业链配套企业:确定性受益于产能扩张
4、总结:企业动向印证的核心趋势
三、存储芯片行业重点企业区域分布与政府招商策略
(一)存储芯片行业区域分布总体格局与现状特点
(二)区域政府产业发展及精准招商策略:基于优势的靶向匹配
1、已形成制造集群的地区(如合肥、武汉):强链补链,向“集群2.0”升级
2、具备研发与人才优势的地区(如北京、上海):引领突破,布局未来产业
3、市场与应用前沿地区(如深圳、东莞):场景驱动,打造系统生态
(三)政府精准招商策略建议:基于禀赋与阶段的差异化路径
四、资源对接与行动建议:构建可持续发展的产业生态
(一)对区域政府的阶段性行动建议:从谋划到深耕
(二)关键资源对接渠道与招商“工具箱”
(三)核心风险提示与规避建议
(四)总结
正 文
(本文只节选部分内容,如需下载完整PDF版本,请联系客服获取。)
当前,全球存储芯片产业正处于一场由人工智能(AI)革命引爆的“超级周期”起点。与过往由消费电子驱动的周期性波动截然不同,本轮行情呈现出需求结构性质变、供给扩张刚性约束、价格涨幅创历史纪录的鲜明特征。市场正经历从“成本中心”到“战略资源”的价值重估,为具备技术领先性、产能掌控力和供应链韧性的企业及区域带来了前所未有的战略机遇与紧迫的布局窗口。
一、存储芯片产业现状及供需状况分析
(一)行业迈入“超级循环”,市场规模与价格同步跃升
AI已成为存储芯片市场增长的首要引擎,推动行业进入量价齐升的长景气通道。据行业巨头三星电子预测,2026年全球存储芯片市场规模将跃升至约4450亿美元,其中AI相关需求占比超过60%。2027年预计将进一步扩大至5900亿美元。这一结构性转变,标志着市场规模正迈向新的台阶。
价格的飙升是市场规模扩张最直接的催化剂与信号。2025年下半年以来,存储芯片价格进入快速上行通道,消费级内存价格已翻倍以上,而服务器级内存更是出现暴涨。以存储芯片巨头SK海力士和三星电子的256GB服务器级DDR5内存为例,单条市场售价已超过4.5万元人民币,部分高频型号售价接近6万元。这种“一盒内存条堪比一套房”的市场现象,直观地反映了供需的极端失衡和行业的超高热度。中投产业研究院认为,受服务器需求强劲驱动,DDR5合约价在2026年全年都将呈现上涨态势,且其利润空间正在迅速扩大。
图表1:存储芯片行业核心规模与增长数据

数据来源:三星电子、Omdia、新华网、中投产业研究院整理
(二)需求侧分析:AI算力重构需求,三大驱动力爆发
本轮需求爆发的本质是AI算力基础设施对存储性能和容量需求的范式重构,其驱动力之强、持续性之久远超以往。
1、第一动力:AI服务器与高带宽内存(HBM)的指数级需求
AI服务器是当前最核心的驱动力。单台AI服务器的内存(DRAM)需求是传统服务器的8-10倍,且对高带宽内存(HBM)有刚性需求。HBM通过垂直堆叠和硅通孔(TSV)技术实现超高带宽,是训练大模型的“必需品”。TrendForce预测,2026年全球HBM市场规模将突破150亿美元,并持续高速增长。北美四大云厂商(谷歌、Meta、微软、亚马逊AWS)在2026年高达6000亿美元的AI基础设施投资,直接拉动了此轮需求海啸。
2、第二动力:多模态AI与智能终端存储容量升级
AI从文本向图像、视频、3D等多模态发展,所需处理的数据量呈几何级数增长,直接推动数据中心和企业级固态硬盘(SSD)向高容量、高性能升级。同时,AI手机、AI PC等终端为部署本地大模型,正在加速存储配置升级,进一步消耗了本已紧张的产能。市场缺货已传导至消费端,迫使品牌厂商提价以应对成本压力。
3、第三动力:供应链战略备货与库存重建,放大需求
面对确定性的长期短缺,下游云服务商、终端品牌厂商为保障供应安全,正在加大战略采购。市场预期变化已快于实际订单增长,出于对未来缺货的恐慌,下游客户提前下单囤货,显著加快了价格上涨节奏。目前,主要客户端DRAM库存仅约7-9周,NAND库存约5-9周,处于历史低位,几乎没有缓冲空间。这种“预防性囤货”行为在卖方市场中自我强化,急剧放大了真实需求。
图表2:存储芯片需求爆发的三大核心驱动力

资料来源:中投产业研究院
(三)供给侧分析:产能全面告罄,扩张周期漫长
与爆炸性、被放大的需求相比,存储芯片的供给侧面临多重刚性约束,产能扩张远水难解近渴,2026年全球产能已被预订一空。
1、产能已全面售罄,新增供给极其有限
据2026年初国际消费电子展(CES)上多位产业人士透露,全球主要内存芯片制造商2026年的产能已被完全分配完毕。尽管三星、SK海力士和美光三大原厂计划在2026年将DRAM总产能提升约5%至1800万片晶圆,但增长主要来自现有产线效率提升,且其中美光产能与上年持平。这区区5%的增量,在动辄百分之几十的需求增长面前杯水车薪。
2、扩产周期长达数年,新产能释放需待2027年后
半导体制造设施建设周期漫长,从规划、建厂、设备安装调试到产能爬坡,通常需要5至7年时间。尽管有扩产计划,但三大原厂下一波大规模产能扩张预计要在2027至2028年才能陆续落地。美光在美国爱达荷州的新建晶圆厂最快也要2028年后才能贡献显著产能。这意味着,至少在未来2-3年内,新增产能无法实质性缓解市场紧张。
3、产能分配严重向高端倾斜,结构性矛盾尖锐
由于HBM及高端DDR5产品利润丰厚,原厂将大量稀缺的晶圆产能和先进封装资源优先分配给这些产品。中投产业研究院认为,随着DDR5价格暴涨、利润改善,原厂可能将部分产能从HBM转向DDR5,但这又会加剧HBM的供应紧张并推动其涨价。这种“高端产能挤占传统产能”的局面,是消费电子等领域面临缺货涨价的根本原因。
图表3:存储芯片市场供需缺口与产能评估

资料来源:中投产业研究院根据公开资料整理
(四)核心矛盾总结:“极端短缺”成为新常态,招商窗口期紧迫
综上所述,当前存储芯片产业的核心矛盾,是“指数级增长且被恐慌情绪放大的AI算力需求”与“已被售罄且受漫长周期约束的刚性供给”之间的深刻矛盾。这已非普通的周期性短缺,而是一次由技术革命引发的供给范式危机。
一方面,AI发展一日千里,其对存储的容量和性能需求呈非线性爆发。另一方面,供给端受制于长达数年的建厂周期、高度集中的产业格局以及复杂的产能调配策略,无法快速响应。其直接后果是,全行业进入“资源配额”时代,无论是云巨头还是消费电子品牌,都面临“无货可买”或“代价高昂”的困境。
这种“极端短缺”状态预计将持续数年。尽管原厂乐观估计2028年供需可能缓解,但下游设备制造商和集成商更悲观地认为,紧张状况可能延续至2031年。这为地方政府招商引资指明了最清晰的方向,也带来了最紧迫的时机:当前是吸引和布局存储芯片产业未来产能的最后黄金窗口期。能够快速落地、填补产能缺口的项目,无论是上游材料、中游制造还是下游封装,都将在未来5-10年的产业格局中占据极其有利的位置。政府的招商工作,必须与产业扩张的漫长赛跑,时间已成为最关键的竞争要素。
二、存储芯片产业链构成及企业扩产需求评估
(一)产业链构成与技术价值分布
存储芯片的产业链条具有高度的资本与技术双重密集性,其价值链呈现明显的“微笑曲线”特征。除了以DRAM和NAND Flash为代表的主流存储技术构成的庞大产业链外,以MRAM、ReRAM、PCM等为代表的新型存储技术正从研发走向产业化前沿,它们代表着超越传统冯·诺依曼架构、解决“内存墙”问题的未来方向,是地方布局未来产业、抢占下一代技术制高点的关键赛道。
图表4:存储芯片产业链结构图

资料来源:中投产业研究院
产业链核心特点分析:
1、主流与新兴技术并行发展:当前产业主体仍是DRAM(动态随机存取存储器)和NAND Flash(闪存),它们遵循摩尔定律和3D堆叠技术持续微缩。与此同时,MRAM(磁阻随机存取存储器)、ReRAM(阻变存储器)、PCM(相变存储器)等新型存储器正加速从实验室走向市场。它们凭借非易失性、高速度、低功耗、高耐用性等特性,在嵌入式存储、存算一体、物联网等特定场景展现出颠覆性潜力,是产业长期发展的技术储备。
2、上游设备与材料的战略制高点:
以光刻、刻蚀、薄膜沉积为代表的半导体核心设备,以及硅片、光刻胶等关键材料,是产业基础。新型存储器的制造往往需要特殊的磁性材料、相变材料或金属氧化物材料,以及对刻蚀和沉积工艺的极高要求,这为上游材料与设备商带来了新的技术挑战与市场机遇。
3、中游制造:
技术路径分化的十字路口:中游制造环节的价值高度集中于少数巨头,竞争围绕制程微缩、3D堆叠层数展开。同时,部分领先的IDM和代工厂(如台积电、格芯、中芯国际)已开始为新型存储器开辟特色工艺产线。该环节的扩产不仅是产能的扩张,更是对未来技术路线的押注。
4、下游(封测与模组):
需求传导与价值实现的“枢纽”:封装测试环节对芯片性能、可靠性和成本控制至关重要,尤其以HBM所需的TSV(硅通孔)等先进封装技术为关键瓶颈。存储模组厂商则将原厂晶圆转化为面向终端市场的产品,其价值在于品牌、渠道、定制化方案以及对价格波动的管理能力,在涨价周期中弹性显著。
(二)产业链关键环节企业扩产需求评估
当前,全产业链的扩产逻辑均受到AI需求爆发、技术升级与国产替代三股力量的深刻塑造。对新型存储器的布局,已成为衡量企业及区域长期竞争力的关键指标。
(1)上游核心环节:设备与材料的确定性扩张与国产化机遇
上游的扩产主要由全球存储原厂的技术竞赛和国内存储制造基地的产能爬坡驱动,具有强烈的战略保障属性。新型存储器的产业化,为上游带来了超越传统技术节点的增量需求和价值提升。
图表5:存储芯片上游核心材料/设备现状与扩产驱动

资料来源:中投顾问产业招商大脑
总体评价:上游是产业扩张和技术升级的先行指标与核心保障。其扩产逻辑清晰,受益顺序靠前,是招商中可重点关注的具备高技术壁垒和稳定成长性的环节。
(2)中游制造环节:主流存储的战略聚焦与新型存储的产业化破局
中游的扩产已高度集中于高附加值、高技术壁垒的AI相关产品,同时,新型存储器的产线建设和产能规划已悄然启动,代表产业最前沿的探索。
图表6:中游存储制造商主要类型与扩产特点(含新型存储)

资料来源:中投顾问产业招商大脑
综合来看,存储原厂的扩产呈现两大悖论:
其一,资本开支增长与产能增长有限:尽管原厂资本支出增加,但主要投向技术升级而非产能扩张,叠加无尘室空间瓶颈,导致2026年实际位元产出增长受限。
其二,高端产品虹吸传统产能:HBM等高端产品因其极高毛利率,挤占了大量晶圆产能和先进制程资源,直接导致消费级等传统市场供应紧张和价格上涨。
(3)前沿技术环节:新型存储器的战略布局与招商机遇
MRAM、ReRAM、PCM等新型非易失性存储器,因其有望融合DRAM的速度、NAND的非易失性以及更低的功耗,被视为“存储器的未来”。它们的产业化虽处早期,但战略意义重大,是地方政府进行长期产业布局、吸引顶尖人才和初创团队的“未来赛道”。
图表7:主要新型存储器技术路径与产业化评估

资料来源:中投顾问产业招商大脑
图表8:存储原厂与新型存储企业扩产动向与需求评估

资料来源:中投顾问产业招商大脑
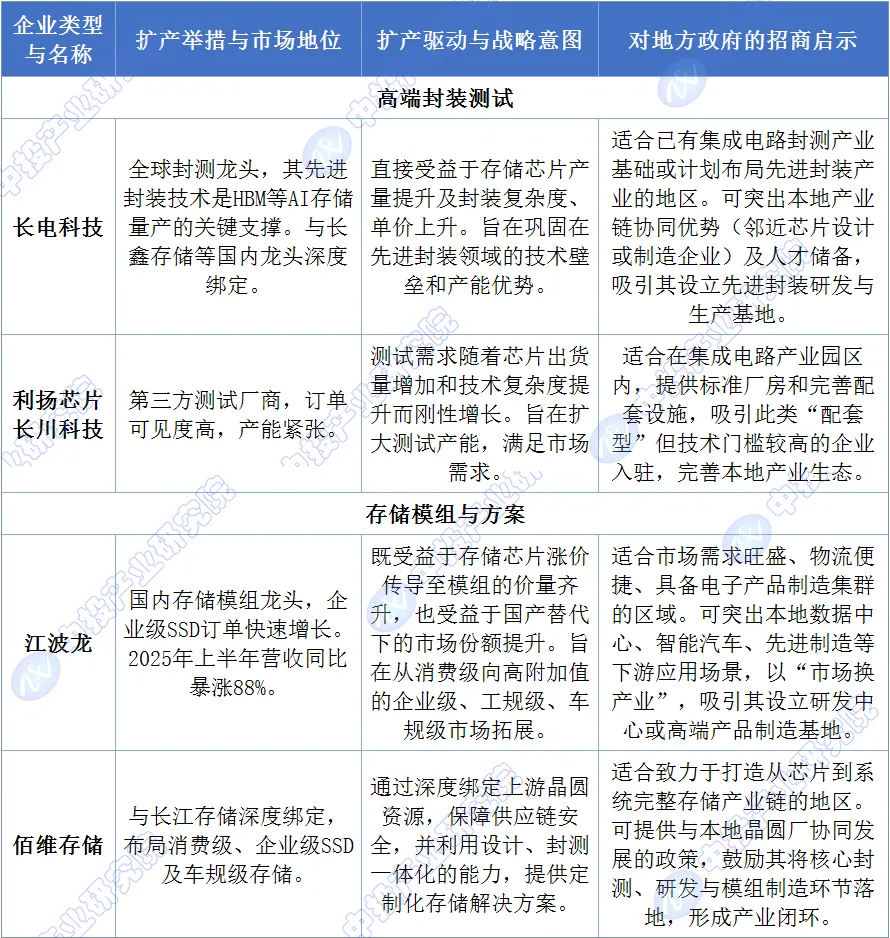
(4)下游封测与模组厂商:产能紧缺的放大器与国产替代的桥头堡
中下游环节是连接制造与应用的桥梁,在产能紧张周期中,其技术能力和供应链管理能力成为核心竞争力。
图表9:中游封测与模组厂商扩产动向与需求评估

资料来源:中投顾问产业招商大脑
综合来看,封测与模组环节的扩产呈现两大趋势:
(1)技术驱动与产能紧缺双重红利:先进封装是HBM量产瓶颈,技术壁垒带来高附加值;传统封测则直接受益于芯片出货量增长和产能紧张带来的议价能力提升。
(2)国产替代主战场:在模组与终端应用层面,国内企业凭借灵活的市场策略、贴近客户的优势及供应链安全考量,正快速抢占由“美光事件”等催生的市场空间,迎来历史性发展机遇。
总而言之,存储芯片产业链的扩产潮是结构性、技术导向性的。对于地方政府而言,招商引资的焦点应集中于:上游具备核心技术突破能力的设备与材料企业;中游能够参与国家战略、实现先进制程或特色工艺突破的制造与封装项目;下游能够打通国产化通道、具备品牌和市场能力的模组与方案商。
(三)2026年产业链关键环节企业扩产案例
当前,全产业链的扩产逻辑均受到AI需求爆发、技术升级与国产替代三股力量的深刻塑造。龙头企业正以前所未有的速度和资本强度调整产能布局,其动向清晰地揭示了产业竞争的焦点与未来方向。以下为根据2026年初最新市场信息更新的企业扩产案例库。
(1)存储原厂(IDM):押注HBM与先进制程,资本开支创纪录
全球三大存储原厂是此轮扩产浪潮的核心,其投资高度集中于HBM及相关的先进DRAM制程,旨在锁定未来数年的AI内存市场主导权。
图表10:存储原厂(IDM)代表企业扩产动向与需求评估

资料来源:中投顾问产业招商大脑(2026年初)
综合分析:三大原厂的扩产共同印证了“HBM优先”的核心战略。然而,即便投资巨大,新增产能(如三星5%的增幅)与AI驱动的爆发性需求(客户DRAM需求满足率仅约60%)相比,仍存在巨大鸿沟。产能的结构性短缺至少将持续至2027年新厂大规模投产,这为其他环节的参与者提供了明确的时间窗口。
(2)国内领军企业:逆势扩产与国产化突破并举
在复杂的国际环境下,国内存储领军企业的扩产更具战略意义,其核心逻辑是提升自主可控产能和突破技术封锁。
图表11:国内领军企业扩产动向与需求评估

资料来源:中投顾问产业招商大脑
获取报告全文请联系客服
……
END
原创声明:本文版权为深圳市中投顾问股份有限公司所有,如需转载,来源请注明“中投顾问”。
更多本行业研究内容请点击《2026-2030年中国芯片行业深度调研及投资前景预测报告》跳转阅读,或联系
客服


COOPERATIVE CONTACT
合作联系
电话
400 008 1522
0755-82571522
邮箱
faxingbu@ocn.com.cn

中投顾问,中国领先的产业研究和战略咨询机构!
中投顾问成立20多年来,一直聚焦在“产业”领域,专注于产业研究、产业规划、产业招商及产业投资咨询服务。
是国内唯一一家既有深厚的产业研究背景,又只专注于产业投资与产业发展服务的专业公司。
中投顾问长期跟踪22个重点行业、81个细分行业,在全国首发超过500份新领域行业研究报告,每年发布和更新超过1000份各行业研究报告。
中投顾问构建了产业发展五力模型(即政策-企业-资本-技术-用户)创新“市场机会矩阵”、“投资决策矩阵”和“投资时机曲线”等研究工具。
自建“中投产业大数据”,并覆盖指标达到150万多个,数据累计1.5亿量级。
累计服务客户20万家,中国企业500强80%以上都是我们研究产品用户。


