获取更多行业报告?、白皮书?、投资报告?、市场洞察?、趋势报告?、蓝皮书?,请添加小编微信号?MedicalLiasion
玻尿酸终端产品同质化严重,高端化成未来趋势
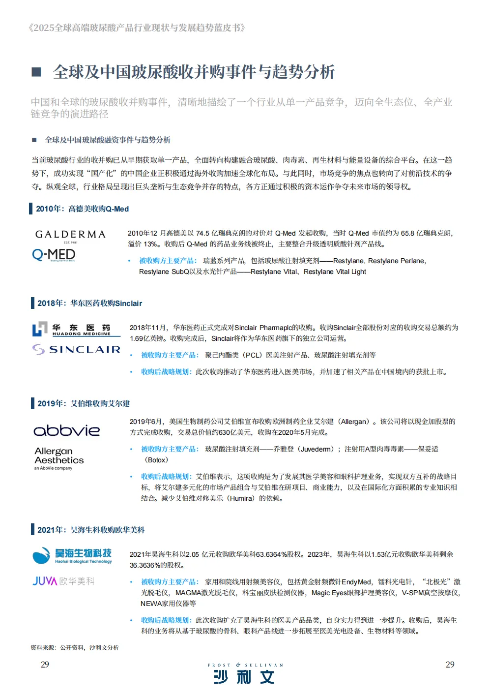
玻尿酸作为医美领域应用历史最悠久、覆盖范围最广的核心原料,其显著的市场潜力正吸引大量企业争相进入。随着技术的持续进步,无论是上游原料端还是下游终端产品市场,竞争态势均已日趋激烈。在原料层面,随着技术壁垒不断被突破,国内外供应商纷纷崛起,企业亟需通过优化发酵工艺、提高产品纯度与分子量精准控制水平、开发新型交联技术或探索更具成本效益的规模化生产路径,来构筑自身的成本与技术优势护城河。
技术进步与消费认知双轮驱动玻尿酸产品高端化
高端玻尿酸产品顺应市场演进与需求发展。其价值追求已不再局限于基础的填充功能,而是转向更高的生物相容性、更持久的维持时间与更可靠的安全性能,旨在通过精细化的应用,满足消费者在不同面部区域对抗衰与颜值提升的个性化需求。
与中低端产品相比,高端玻尿酸产品在合规性与安全性方面设有更高标准,具备更独特的理化性质和更具突破性的技术壁垒。这类产品能够满足更精准的适应症需求,在临床效果与持久性方面表现更为优越,也因此赢得了消费者对品牌更高程度的认可与信赖。
全球玻尿酸发展机遇与挑战并存
当前行业主要面临四大挑战:一是原料成本下降导致终端产品价格走低,进口品牌溢价优势减弱,中小机构转向依赖低端产品引流与高毛利项目升单;二是新兴材料加速发展,对玻尿酸市场形成分流压力;三是监管体系差异导致的审批压力,加之跨境医美服务存在维权困境。与此同时,行业未来将沿技术突破、应用拓展、产业研发与品牌建设方向,持续加速向高端市场迈进,并构建多维品牌体系。

点击“阅读原文”可下载完整版PPT!!
具体内容如下































点击“阅读原文”可下载完整版PPT!!

?点击“阅读原文”加入医学联络官俱乐部!!


