
来源:东湖大数据、国脉互联

这份《特色产业数据要素价值化研究报告(2025)》系统阐述了如何推动特色产业(如果业、渔业)的数据从资源转化为资产、实现价值化的路径、方法与场景。以下是对报告核心内容的梳理总结:
一、报告核心框架与逻辑
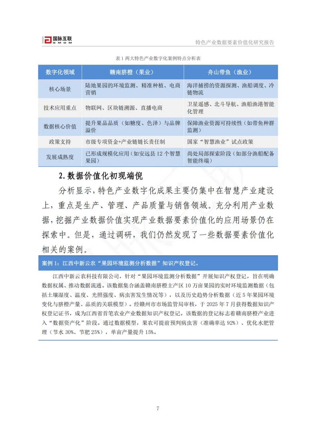
背景与问题:特色产业(如赣南脐橙、舟山带鱼)面临“优质低价”、数据割裂、税收流失、生态不成熟等痛点。
核心思路:以“数据定义标准、数据定义产品、数据定义价格”为升级逻辑,推动数据从资源向资产跃迁。
方法论:提出 “五步法”实施框架(规则奠基 → 数据基座 → 资产变现 → 价值深化 → 生态共建)。
运营路径:政府引导、链主主导、数商赋能、多元协同的运营模式。
可持续机制:政府引导 + 数商共创的双轮驱动生态,保障安全可控与合规发展。
二、特色产业数据要素价值化“五步法”
规则奠基:建立数据创新中心,制定标准、权属规则与交易机制。
数据基座:建设可信数据空间与综合服务平台,实现数据汇聚与治理。
资产变现:通过高质量数据集工场、场景化数据服务包、多层次流通体系实现价值转化。
价值深化:集成AI能力,构建场景应用矩阵,量化评估成效。
生态共建:明确生态角色,搭建智能合约结算系统,培育数据人才。
三、核心场景实践(以果业、渔业为例)
果业场景:精准种植与溯源、动态定价与品牌溢价、供应链金融风控。
渔业场景:智能捕捞与资源保护、冷链物流与损耗管控、碳汇交易与绿色发展。
实施优先级:短期打造标杆 → 中期推广规模 → 长期布局战略高地。
四、关键机制与保障
运营机制:准入、培育、选择、利益分配四大机制。
可持续发展机制:政府政策扶持 + 数商技术创新 + 双轮驱动生态 + 安全合规保障。
政策依据:覆盖数据产权、流通、安全、资产入表等全链条政策体系。
五、未来发展方向
智能融合:AI、区块链、数字孪生等技术深度融合。
生态拓展:跨行业、跨区域数据共享。
模式创新:数据资产入表、金融化、证券化。
制度深化:数据“三权分置”、法治化治理。
普惠包容:提升中小主体数字参与感与获得感。
绿色赋能:支撑“双碳”目标与可持续发展。
六、编写机构简介
北京国脉互联:数字化顶层设计与数据治理服务商。
武汉东湖大数据:多源多模态数据融合认知计算技术服务商。
其他合作单位包括国脉互联数字发展(浙江自贸区)有限公司、数维鲲科技等。
附录部分
政策清单(2020-2025)
核心术语解释(数据资源、数据资产、数商、链主企业等)
报告价值与意义
本报告为地方政府、链主企业、数商等提供了系统性、可操作的实施框架,兼具政策高度与实践落地性,是推动特色产业数据要素价值化的重要参考文档。



















完整报告原文已分享到星球社区
会员可前往下载。非会员请按照以下步骤免费获取:
关注公众号,然后在首页对话框回复关键词“特色产业数据要素价值”,
系统自动推送百度网盘下载链接。
(关键词输入需完全一致,否则系统无法正确匹配)



(本星球常年对接50万+报告智库,每日精选50+行业报告学习分享!)
免责声明:本社群只做内容收集和知识分享,严禁用于商业目的,报告版权归原撰写发布机构所有,相关报告通过公开合法渠道收集整理,如涉及侵权,请联系我们删除;如对报告内容存疑,请与撰写、发布机构联系。


