▲点击图片领取发布会PPT
公众号后台回复:“73”,获取发布会PPT
公众号后台回复:“社群”,进入知识分享社群
热文推荐:
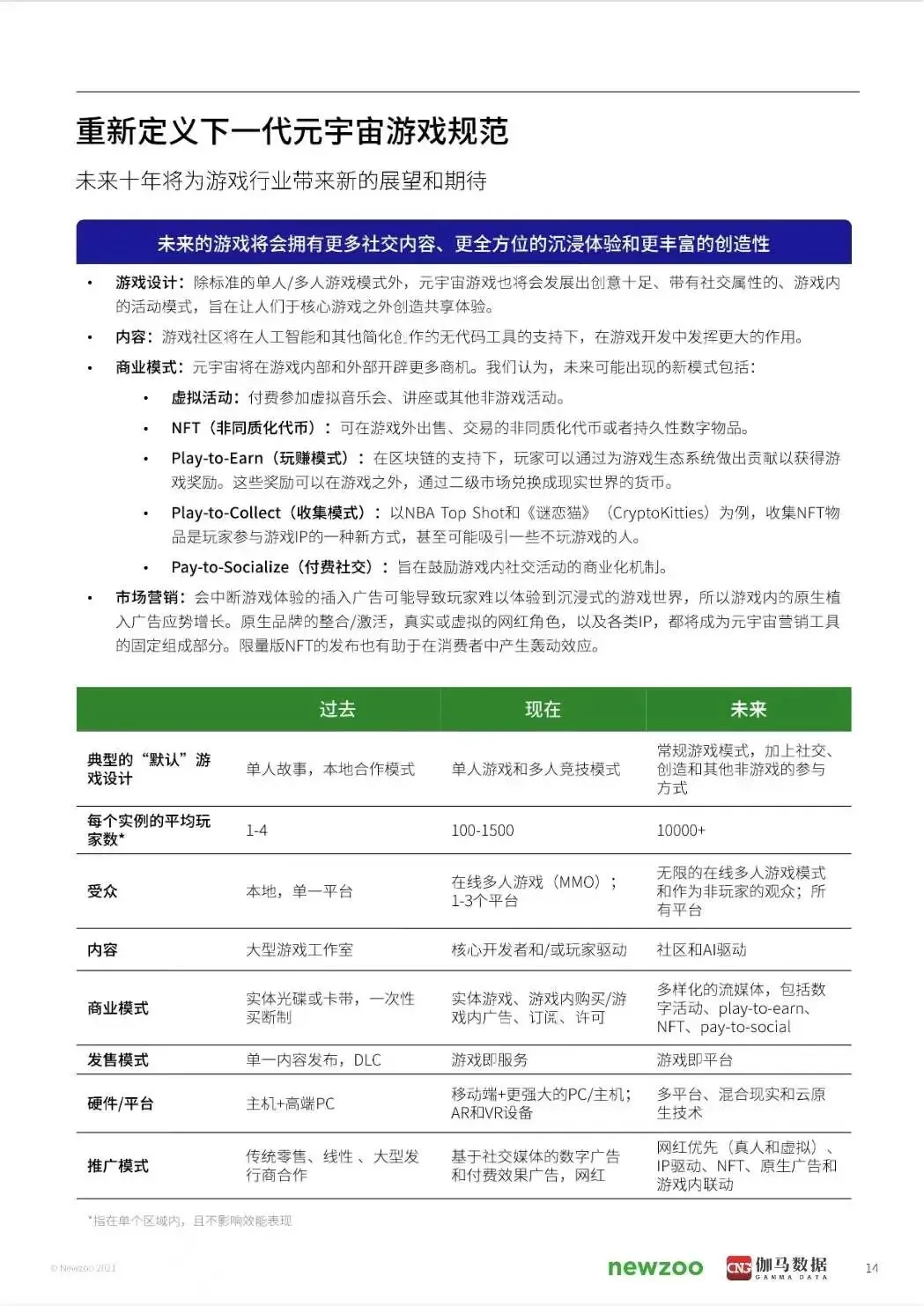
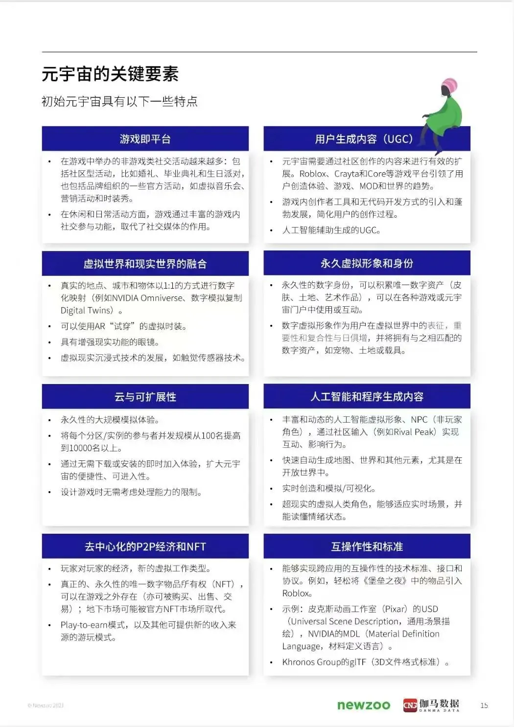
尽管在行业外的眼光中,元宇宙或许仍是一个无法实现的"遥远"概念,但事实是,我们已经生活在元宇宙的初始框架内。在我们尚未为之做好准备时,未来就已经降临。在这份报告中,希望能涵盖已近在咫尺的元宇宙机会以及元宇审概念对游戏生态系统的影响,主要探索目前被称为"元宇宙"的集合概念的直接价值所在。在报告的最后,还分享了对元宇宙概念演变的看法,主要是对游戏的影响。
本报告将简单扼要地介绍"元宇宙"的概念演变,然后深入探讨为何游戏行业的利益相关者应当对它加以重视,以及就其在未来十年中可能出现的演变给出我们的看法。而在本报告最值得关注的利益相关者聚焦部分中,还采访了一些在实现元宇宙的道路上扮演不同角色的关键企业,包括The Sandbox、Hadean、英伟达、Unity、世纪华通、元境、中手游。
在本报告的最后,也会提及元宇宙所遇到的发展障碍,并回顾现阶段存在的一些开放性问题。

本文报告获取方式
长按下方二维码
回复: 宇宙

报告链接:
https://docs.qq.com/pdf/DWm5hQkRxeUdLTGpZ




















——推荐阅读——
元宇宙报告汇总
清华大学:2021元宇宙发展研究报告
177页元宇宙深度报告,推荐收藏(附PDF)
元宇宙框架梳理(附PDF)
易凯资本:《2021元宇宙报告》
MMA |开启元宇宙营销时代
《元宇宙:人类的数字化生存,进入雏形探索期》
元宇宙:下一个“生态级”科技主线
元宇宙,未来数字绿洲入口已打开
元宇宙报告:网络空间新纪元
国信证券-传媒互联网深度研究报告

公众号后台回复关键词“宇宙”
获取元宇宙报告汇总
元宇宙报告汇总
清华大学:2021元宇宙发展研究报告
177页元宇宙深度报告,推荐收藏(附PDF)
元宇宙框架梳理(附PDF)
易凯资本:《2021元宇宙报告》
MMA |开启元宇宙营销时代
《元宇宙:人类的数字化生存,进入雏形探索期》
元宇宙:下一个“生态级”科技主线
元宇宙,未来数字绿洲入口已打开
元宇宙报告:网络空间新纪元
国信证券-传媒互联网深度研究报告

公众号后台回复关键词“宇宙”
获取元宇宙报告汇总

进入知识星球——智识梦工厂 公众号所有内容都会同步更新到这啦
科技丨互联网丨职场丨商业
优质内容,每日更新 海量知识,一键领取
1000+份大数据热门报告 500+人工智能热门书籍 500+互联网优质软件+PPT 100+豆瓣高分书籍 2000本kindle高分书籍,45G小程序资料…… 麦肯锡、高盛、波士顿等机构研究报告 经济学人杂志、职场简历模板 为读者找知识,为知识找读者 原价50,优惠后只要20
名额仅限100位,限时领取 ▼



干货▶
麦肯锡、埃森哲等顶尖咨询公司PPT模板,让PPT瞬间高逼格(附PPT)
全球顶尖战略咨询公司麦肯锡的工作培训9大手册(附全套PPT)
商业分析必备!280份麦肯锡、BCG、埃森哲等顶尖咨询公司项目案例
麦肯锡认知升级三部曲:《麦肯锡方法》《麦肯锡意识》《麦肯锡工具》
926套高逼格Excel可视化图表模板,直接套用,办公效率神器
54份竞品分析资料(报告、案例、方法与技巧),商业分析必备!
华为项目管理法10大模板【Excel和Word版(可直接套用)】

干货▶
麦肯锡、埃森哲等顶尖咨询公司PPT模板,让PPT瞬间高逼格(附PPT)
全球顶尖战略咨询公司麦肯锡的工作培训9大手册(附全套PPT)
商业分析必备!280份麦肯锡、BCG、埃森哲等顶尖咨询公司项目案例
麦肯锡认知升级三部曲:《麦肯锡方法》《麦肯锡意识》《麦肯锡工具》
926套高逼格Excel可视化图表模板,直接套用,办公效率神器
54份竞品分析资料(报告、案例、方法与技巧),商业分析必备!
华为项目管理法10大模板【Excel和Word版(可直接套用)】

扫码进入知识分享社群
分享优质内容,让阅读有价值
愿行者智,并智者行
公众号后台回复“社群”, 加入社群







