报告导读:
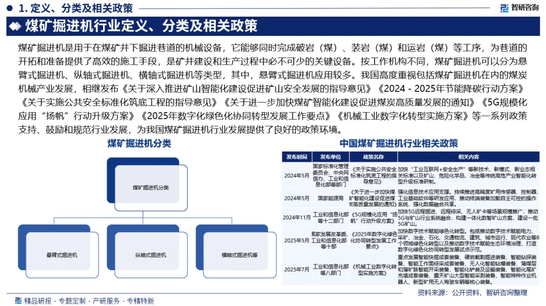
煤矿掘进机是用于在煤矿井下掘进巷道的机械设备,它能够同时完成破岩(煤)、装岩(煤)和运岩(煤)等工序,为巷道的开拓和准备提供了高效的施工手段,是矿井建设和生产过程中必不可少的关键设备。随着国家能源安全战略的持续推进,煤炭作为基础能源的保障作用持续凸显,为保障能源安全,大型煤矿的产能建设与技术改造持续推进,不论晋陕蒙等煤炭主产区的规模化开采,还是南方部分新兴煤矿区的开发,都对高效、可靠的掘进机有持续且稳定的需求。此外,存量掘进机中服役多年的老旧设备面临更新换代,形成稳定的置换市场需求,庞大的市场需求带动我国煤矿掘进机行业市场规模持续扩容,据统计,2024年我国煤矿掘进机行业市场规模达46.3亿元,同比增长11.03%。
智研咨询,中国煤矿掘进机产业十余年发展的同行者与见证者。我们期待与业界伙伴携手,以精准的信息洞察、专业的咨询服务和个性化的解决方案,共同推动煤矿掘进机行业的进步与繁荣。
观点抢先知:
行业发展阶段:近年来,伴随智能制造和可持续发展理念的普及,煤矿掘进机行业迈入高质量发展阶段,国内煤矿掘进机企业加大了对高端智能掘进机的研发投入,将5G、物联网、多传感器融合等新技术融入设备研发,开发出具备远程操控、自动导向掘进、机组位姿自动定位等功能的智能掘进机,部分还搭配了掘进类煤矿机器人,适配煤矿智能化开采需求。与此同时,煤矿掘进机企业通过产学研合作共建研发平台,攻克了诸多技术难题,行业整体技术水平已跻身国际先进行列。
行业发展有利因素:我国是全球最大的煤炭生产国,据国家统计局数据显示,2024年我国煤炭产量达47.59亿元,同比增长2.17%,其中,内蒙古、山西、陕西、新疆、贵州、安徽、河南、宁夏、山东和甘肃十省占比超94.52%,晋陕蒙新四大主产区(山西、陕西、内蒙古、新疆)合计产量38.86亿吨,占全国煤炭产量的81.66%,与此同时,我国也是煤炭消费大国,据统计,2024年我国煤炭需求量约为52.95万吨,同比增长3.24%,我国煤炭市场持续繁荣为煤矿掘进机行业发展带来广阔的增长空间。
产业链核心节点:煤矿掘进机行业上游主要包括钢材、铜材、铝材、橡胶等原材料供应商以及截割电机、液压系统、控制系统、截割头等核心零部件供应商;行业中游为煤矿掘进机研发、生产、制造等环节;行业下游为应用市场,煤矿掘进机主要面向煤矿开采业,煤矿掘进机能够快速、高效地掘进,并且可以保证巷道的成型质量。此外,近年来,煤矿掘进机应用场景正从传统煤矿开采向多元化延伸,页岩气开采、金属矿山等领域对定制化掘进机需求增长,应急救援领域因逃生通道建设标准落地,也催生了稳定的设备采购需求。
市场规模:随着国家能源安全战略的持续推进,煤炭作为基础能源的保障作用持续凸显,为保障能源安全,大型煤矿的产能建设与技术改造持续推进,不论晋陕蒙等煤炭主产区的规模化开采,还是南方部分新兴煤矿区的开发,都对高效、可靠的掘进机有持续且稳定的需求,此外,存量掘进机中服役多年的老旧设备面临更新换代,形成稳定的置换市场需求,庞大的市场需求带动我国煤矿掘进机行业市场规模持续扩容,据统计,2024年我国煤矿掘进机行业市场规模达46.3亿元,同比增长11.03%。
市场竞争格局:我国煤矿掘进机市场集中度较高,据中国煤炭机械工业协会发布的《2024年度中国煤炭机械工业50强企业名单》显示,2024年我国煤炭机械工业50强企业累计生产煤矿掘进机2116台,占协会统计总数的比例高达87.4%,以三一重装、徐工集团、北方重工为代表的头部企业,凭借先进的技术、完善的销售网络和快速的售后服务响应,几乎垄断了大型国有煤矿的批量采购订单。
相关上市企业:三一重装国际控股有限公司两项核心业务包括矿山装备制造及物流装备制造,目前,公司矿山装备制造矿山装备业务板块包括煤炭机械、非煤掘采、矿用车辆,其中,煤炭机械产品包括巷道掘进设备(各种全岩及半煤岩掘进机、掘锚护一体机)及采煤设备(采煤机、液压支架及刮板输送机等)。2025年上半年三一国际营业总收入已完成122.4亿元,毛利润28.99亿元,毛利率为23.69%。
市场趋势:未来,掘进机将深度融合5G、数字孪生、AI算法等技术,实现从远程操控向全流程无人化作业升级,设备可通过搭载激光导航、智能传感系统,实时感知地质变化并自主调整截割参数,完成自动避障、路径纠偏等操作,减少人工干预,同时,掘进机还会接入煤矿整体智能管控平台,与支护设备、运输设备等协同联动,形成“掘进-支护-运输”一体化智能作业线,大幅提升巷道掘进的连续性和效率。
报告相关内容节选:



数据来源与处理说明:
《2026-2032年中国煤矿掘进机行业市场全景评估及发展趋向研判报告》基于最新、最全的中国产业链数据,融合权威官方统计、深度企业调研、资本市场洞察及全球信息,通过严格的智能处理和独家算法验证,确保分析结论高度可靠、透明且可追溯。

智研咨询专注产业咨询十五年,是中国产业咨询领域专业服务机构。公司以“用信息驱动产业发展,为企业投资决策赋能”为品牌理念。为企业提供专业的产业咨询服务,主要服务包含精品行研报告、专项定制、月度专题、市场地位证明、专精特新申报、可研报告、商业计划书、产业规划等。提供周报/月报/季报/年报等定期报告和定制数据,内容涵盖政策监测、企业动态、行业数据、企业排行、产品价格变化、投融资概览、市场机遇及风险分析等。





