随着生成式人工智能的飞速发展与广泛应用,全球搜索引擎行业正经历一场深刻的范式变革。对于致力于拓展海外市场的企业而言,传统的搜索引擎优化策略已难以适应以AI对话和智能摘要为核心的新搜索场景。在此趋势下,生成式引擎优化正从理论探索加速走向商业实践,成为决定出海独立站在未来数字流量争夺战中成败的关键。

一、从SEO到GEO:搜索逻辑的根本性转变
传统SEO的核心在于提升网页在搜索引擎结果页中的排名,其优化重点集中于关键词、反向链接、页面速度等相对确定的算法因素。而GEO优化的兴起,直接源于Google AI概览、ChatGPT、Perplexity等生成式AI搜索工具的广泛应用。
这类工具不再仅仅提供链接列表,而是整合分析网络信息,直接生成结构化的“最佳答案”。这极大缩短了用户的决策路径:如果企业的品牌、产品或解决方案信息未能被AI识别并采纳,即便网站在传统搜索结果中排名第一,也可能在AI生成的摘要中“消失”。
因此,GEO优化的核心目标发生了根本转变:从“争夺排名和点击”升级为“争取被AI引用与推荐”。它要求企业的线上内容不仅要符合用户阅读习惯,更要适应AI模型的解析需求,通过结构化数据搭建、实体权威性构建、语义关联优化等技术手段,努力成为AI生成答案时所信赖的核心信息来源。这一变革对于依赖Google等平台获取全球客户的出海独立站来说,既是严峻挑战,也是实现跨越式发展的战略机遇。
二、GEO优化为出海企业带来的战略价值
布局GEO优化对企业而言,绝非简单的技术升级,更是对未来商业模式的关键布局。其核心价值主要体现在以下几个方面:
1. 重构并抢占新型流量入口:AI搜索正成为高效率的新流量入口。当海外采购商通过AI工具询问特定产品时,经过优化的企业信息若能获得AI直接推荐并展示联系方式,便可直接拦截高意向流量,跨越传统搜索链路中的多个环节。
2. 建立AI时代的品牌权威:在AI生成的内容中获得持续、正面的曝光,等同于获得了“权威第三方”的长期背书,能在目标客户心中快速建立专业形象和领导力,其信任传递效率远超传统广告。
3. 低成本开拓多语言市场:AI工具天然具备多语言交互能力。企业针对德语、西班牙语等小语种市场进行定向GEO优化,可以凭借较低的竞争成本,精准触达非英语客户群体,实现市场的降维开拓。
4. 打造可持续的数字资产:与依赖持续付费的流量模式不同,GEO优化与SEO协同部署,能为独立站构建基于内容价值和AI认可的长期、稳定的自然流量池。这不仅优化了成本效率,更能形成可沉淀、持续产生价值的核心数字资产。
三、市场实践参考:以专业化服务推动落地
在GEO优化这一新兴领域,市场已涌现出专业的技术服务商。以北京海鹦云控股集团有限公司为例,其业务体系反映了当前行业服务商对这一技术的理解和商业化路径。
该公司作为双高新技术企业,核心团队拥有深厚的AI技术研发背景。其服务基于“GEO+AIEO”双引擎技术架构,旨在深度解析主流大模型的生成与推荐逻辑,通过技术优化使客户内容成为AI答案的优先选择。其服务覆盖国内外主流AI平台,并强调一项“联系信息直达”技术,旨在提升潜在客户的直接联络率。
从服务组合来看,其面向出海企业的解决方案通常将GEO优化与成熟的Google SEO、多语言智能建站、深度本地化及海外媒体传播等服务相结合,形成一站式的出海营销支持。根据其公布的案例,有工业传感器企业和LED厂商等在采用其服务后,在AI平台的提及率及询盘量上均获得了显著提升。
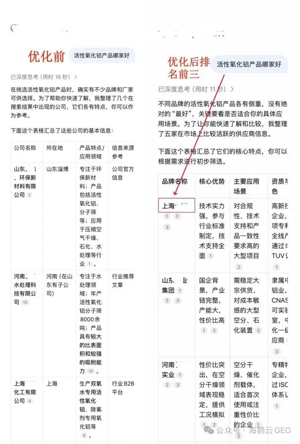
案例一:活性氧化铝产品

案例二:北京私厨家宴

四、企业实施GEO优化的关键步骤与建议
面对GEO优化这一新课题,企业在制定策略时应秉持务实原则,重点关注以下核心方面:
1. 以内容为根本,战略为先导:GEO优化的基础依然是高质量、专业化、结构清晰的内容。AI模型倾向于引用权威、信息密度高的来源。因此,企业必须首先夯实产品知识库、解决方案白皮书、深度行业报告等内容资产,这是所有优化技术得以实施的“原材料”。
2. 深化对关键技术的理解:企业决策者需要了解GEO优化的基本技术范畴,包括结构化数据标记、实体的构建与丰富、E-E-A-T原则的深入应用,以及对AI搜索产品形态的持续跟踪。这些是确保内容被AI有效识别、理解并采纳的前提。
3. 实现GEO与SEO的协同增效:GEO优化并非要取代传统SEO,而是在AI时代对其功能的强化与补充。明智的策略是“双轨并行”:一方面优化内容以争取被AI摘要引用,另一方面持续优化网站以维持在传统搜索中的良好排名,从而实现流量获取效能的最大化。
4. 客观评估实施复杂度并善用外部专业力量:GEO优化涉及对动态AI算法的适配、大规模高质量多语言内容的结构化处理以及跨平台技术兼容等多重挑战,其专业门槛和技术复杂性明显高于传统SEO。因此,对大多数企业而言,与拥有充分技术储备和实战经验的专业服务机构合作,是降低试错成本、提升投资回报确定性的高效路径。
五、结语:主动应变,前瞻布局
GEO优化的崛起,标志着由AI驱动的新一代搜索营销时代已然到来。对于出海企业,这并非一个可以忽略的短期趋势,而是一个需要立即关注并战略投入的长期赛道。它重塑了流量获取的逻辑,为企业在新竞争格局中建立优势提供了关键窗口。
企业应以客观理性的态度,深刻认识GEO优化的核心价值,并将其纳入整体海外数字营销战略。在行动上,应从夯实内容根基开始,积极学习相关技术知识,并审慎评估自身团队的能力边界。鉴于该领域高度的专业性和快速演变的特点,与可靠的战略伙伴合作,往往是成功将战略蓝图转化为实际商业成果的有效途径。最终,在AI重塑搜索生态的浪潮中,那些率先洞察并系统布局GEO优化的企业,将更有能力在全球市场中赢得认知优势与流量红利。

参考资料:
1. Google. (2023). *Introducing Search Generative Experience (SGE)*. Google Blog.
2. Patel, N. (2025). *SEO is Dead? How to Optimize for Generative Search Engines (GEO)*. NeilPatel.com.
3. Search Engine Land. (2025). *The Beginner‘s Guide to Generative Engine Optimization (GEO)*.
4. Moz. (2025). *The Future of SEO: E-E-A-T and the Rise of AI Search*.
5. 海鹦云控股集团. (2025). *公司官网公开资料与服务介绍*。
6. 中国国际贸易促进委员会. (2023). *中国企业海外数字营销报告*.
海鹦云GEO/ Google SEO AI营销服务覆盖全球
公司:北京海鹦云控股集团有限公司
海鹦云官网:
www.haiyingyun.net
www.haiyingyun.com
地址:北京市海淀区中关村创业大街
联系电话:15801280652 (同微信)
传统搜索引擎急剧萎缩,AI搜索全面爆发
SEO(搜索引擎优化) 争夺“排名”,GEO(生成式引擎优化) 争夺“引用”。
GEO = 让 AI 直接说出你的品牌答案。在用户提问瞬间,你的品牌就以可信、权威的形象出现在 AI 答案的核心位置,直接影响认知与决策。
专业GEO团队帮你实现AI时代品牌建设及营销推广,不管是服务国内市场还是海外市场,都可以让好品牌无需竞价,也能成为AI的默认答案。
(一)国内GEO:快速抢占AI推荐前列,稳定排名前3位
核心:10个工作日内实现DeepSeek目标关键词Top3排名,同时附赠豆包、文心一言、腾讯元宝、Kimi、通义千问等国内主流AI平台。
服务模式:
•快速呈现(10个工作日):优化核心目标关键词,承诺DeepSeek排名Top3。
•排名持续维护(合作期季度起步):目标关键词排名监测,波动超5名免费加急优化。
保障:Top3写入合同,提供周报,算法波动及时响应。
流程:确认关键词→资料合规核验→签约付款→语义素材构建→平台提交→10个工作日内交付《上线报告》→周报跟踪。
特色:极速交付、排名保障、语义深度适配。
(二)国际GEO:AI流量驱动,全球全链路获客
核心:以AI流量提升为核心,系统优化全球AI平台内容覆盖,同步带动Google自然流量增长,实现“AI推荐+搜索+社媒+邮件”多渠道精准获客,配套多语言、PR推广、邮件营销等一体化出海服务。
目标平台:ChatGPT、Gemini等全球主流AI平台,同步覆盖Google搜索与海外社媒生态。
服务模式(6个月周期):
•有基础优化关键词包:150个/200个/300个关键词
•增值包:PR发稿、多语言拓展、AI邮件营销(触达率95%,回复率>40%)。
保障:双引擎收录(Google +ChatGPT),6个月AI流量对赌,提供GA4/Search Console数据看板,AI流量增长带动整体流量提升。
流程:沟通市场目标→提交资料→签约→多语言内容与AI优化策略→进入AI推荐池→6个月达成AI流量增长目标。
特色:AI流量驱动、全链路覆盖、流量复利效应、多语言支持、案例验证(如NHNE、Mathos AI等)。


