
(点击查找星球报告?)


摘要
报告类型:消费零售、日护
关键词
吸收性卫生用品、女性高端化、婴儿护理、成人失禁、政策规范、老龄化、产业链成本、安全认知
研究概述
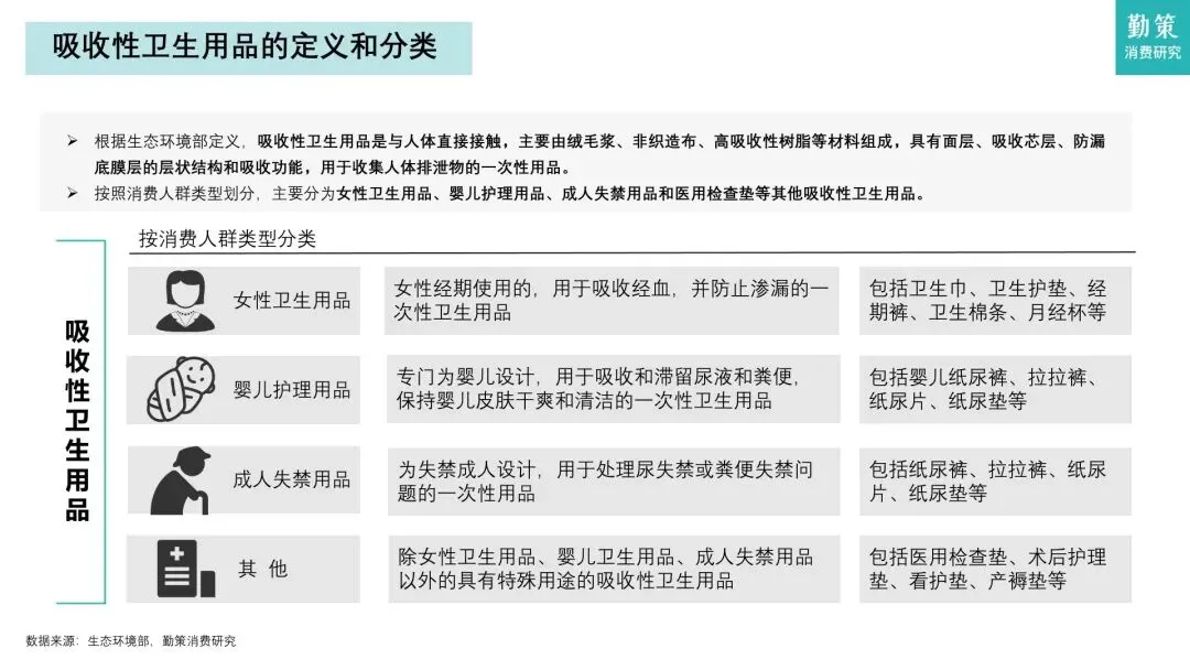
报告聚焦中国吸收性卫生用品行业,涵盖女性卫生用品、婴儿护理用品、成人失禁用品三大核心品类,分析政策规范、消费需求与产业链变化对行业的影响。2024 年行业市场规模达 1321.3 亿元,女性用品占比 65.6% 主导市场,成人失禁用品受益于老龄化快速增长,婴儿用品受新生人口下滑承压。政策端新国标落地筑牢安全防线,行业呈现 “女性升级、成人放量、婴儿转型” 的差异化发展格局。
研究要点
政策规范持续加码,行业进入高质量发展阶段。2025 年《一次性使用卫生用品卫生要求》等新国标落地,从原材料、生产过程到产品卫生细化指标,新增理化与毒理学要求,针对性解决重金属超标、异物混入等安全问题。政策覆盖全品类,推动行业从 “基础合规” 向 “品质升级” 转型,倒逼企业加强品控与创新,加速中小品牌出清,头部企业凭借合规优势进一步巩固市场地位。 女性卫生用品高端化提速,安全与功能成核心竞争力。2018-2024 年市场规模从 563 亿元增至 867.1 亿元,年复合增长率 7.5%,平均单价从 0.5 元 / 片涨至 0.9 元。消费者安全认知深化,推动品牌聚焦材质升级(有机纯棉、液体材质)、功能创新(长效抑菌、物理隔菌),七度空间 “蔓越莓 A+”、护舒宝液体卫生巾 Pro 等高端产品涌现。竞争格局呈现外资稳存量、国牌抢增量态势,新锐品牌通过电商渠道与精准定位快速崛起,CR5 占比从 2020 年 36.7% 降至 2024 年 28.2%。 婴儿护理用品面临人口压力,高端与下沉市场双轨突围。受新生人口从 2018 年 1523 万降至 2024 年 954 万影响,2018-2024 年市场规模从 493.7 亿元降至 317.1 亿元,年复合增长率 - 7.1%。外资品牌仍占主导(CR10 中外资占 77.4%),好奇、帮宝适领跑;国牌通过双轨策略突围,Babycare 撬动中高端市场,宜婴等深耕下沉市场,凭借高性价比与本土需求洞察抢占份额。2025 年育儿补贴政策落地,叠加产品功能升级(护臀、敏感肌适配),市场有望止跌企稳。 成人失禁用品成增长引擎,老龄化与政策双重驱动。2018-2024 年市场规模从 70.3 亿元增至 137.1 亿元,年复合增长率 11.7%,但渗透率仅 3%,远低于日本 80%。65 岁以上人口占比达 15.6%,50.9% 的老年群体存在失禁问题,需求持续释放;政策端失禁用品纳入 49 个城市医保报销,降低消费门槛。竞争格局分散(CR5 不足 30%),可靠股份以 36.3% 份额领跑,国牌凭借高性价比主导市场,未来随认知提升与产品升级,市场规模有望进一步爆发。 产业链成本结构分化,供应链创新与溯源体系完善。核心原材料中,高分子吸水树脂价格 2020-2024 年从 12.5 千元 / 吨升至 15.5 千元 / 吨,无纺布价格震荡下行至 19.8 千元 / 吨,成本压力倒逼企业优化供应链。价值链中调料包(28%)、粉饼(24%)占比最高,包材与餐具合计占 21%。行业加速标准化建设,河南省酸辣粉产业联盟联合新华网打造溯源体系,覆盖原料采购至终端销售全链条,头部企业通过一体化生产与渠道整合提升盈利能力。

报告正文

















完整版报告已上传至星球,扫码加入星球查看完整报告

加入星球,获取30000+完整报告集

— 每天进步一点点 —
报告内容来源于网络,报告版权归原撰写发布机构所有
如有侵权,请联系我们删除
⬇️点击阅读原文,获取报告


