
内容摘要
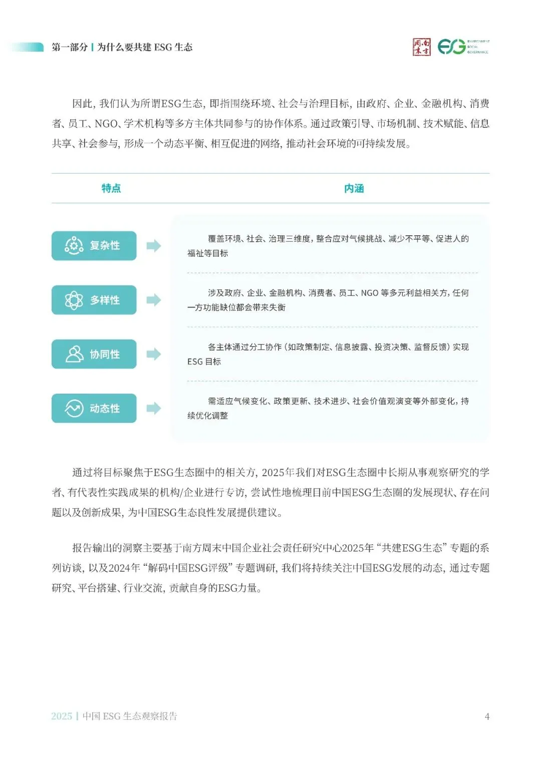
在全球可持续发展浪潮与国家"双碳"目标纵深推进的背景下,环竟社会和治理(ESG)理念已从新兴概念逐步被更多人接受,成为驱动经济高质量发展的动力之一。在新时时代背景下,ESG承载着平衡经济效益、社会福祉与生态保护的重任,成为连接政策导向、市场几制与社会共识的关键纽带。
报告内容






受篇幅限制,仅为部分报告预览
完整版PDF领取方式
长按复制下方【暗号】
中国ESG生态观察报告(2025)-52页
发给客服领取对应资料
识别下面二维码添加客服


-------------------------------------------------------------------------
*免责声明:以上报告均为本公众号通过公开、合法渠道获得,报告版权归原撰写/发布机构所有,如涉侵权,请联系删除;本号报告为推荐阅读,仅供参考学习,不构成投资建议。

往期报告精选▼











点分享

点收藏

点点赞

点在看


