▲点击图片领取顶级咨询公司PPT
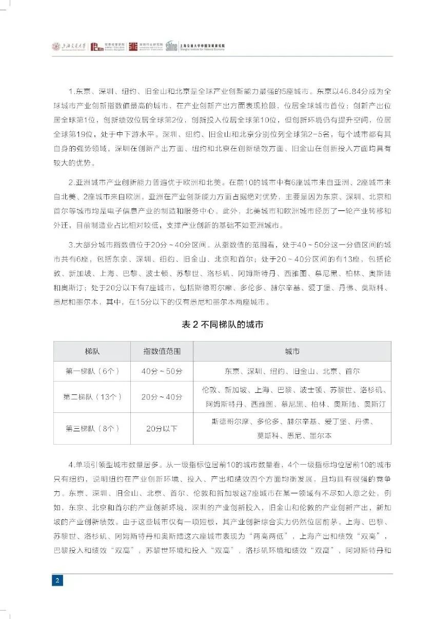
公众号后台回复:“咨询”,获取顶级咨询公司PPT
公众号后台回复:“社群”,进入知识分享社群
热文推荐:
在第二十七届中国国际高新技术成果交易会(高交会)期间,由上海交通大学深圳研究院(深圳行业研究院)与中国发展研究院联合编制的《全球城市产业创新指数报告2025》(以下简称《报告》)正式发布。报告显示,全球产业创新格局正经历深刻变革,深圳以微弱差距紧随东京之后,位列全球第二,与纽约、旧金山共同构成全球产业创新的“第一梯队”。亚洲城市表现尤为亮眼,在前十强中占据六席,成为全球创新版图的新核心。

报告获取方式
长按下方二维码
回复: 报告

报告地址:
https://pan.quark.cn/s/69d857d30bca
点击阅读原文获取













四大维度勾勒创新生态,深圳“应用创新”领跑全球
《报告》从产业创新环境、投入、产出、绩效四个维度,对全球27个主要创新城市进行系统评估。深圳凭借完整的消费电子产业链、活跃的市场主体和高效的成果转化机制,在产业创新产出和环境两项指标中表现卓越:
产业创新产出:深圳以华为、腾讯等龙头企业为支撑,ICT产品出口占比高达41.3%,PCT国际专利申请量连续多年居全球前列,高技术产品出口额占制造业增加值比重显著领先。
产业创新环境:深圳常住人口平均年龄仅32.5岁,劳动力资源充沛,叠加市场化法治化国际化营商环境,为创新提供了“土壤”。
报告首席专家、上海交通大学安泰经济与管理学院教授陈宪指出:“深圳的创新模式是‘企业出题、科研解题’,通过应用需求倒逼技术突破,实现快速迭代。这种‘市场牵引型’创新,使其在成果产业化环节具备全球竞争力。”
亚洲城市组团崛起,全球创新重心东移
《报告》揭示,全球产业创新前十强中,亚洲城市占据六席(东京、深圳、新加坡、首尔、班加罗尔、北京),形成以电子信息、高端装备为主导的先进制造业集群。亚洲城市通过创新链与产业链深度融合,将技术突破迅速转化为全球市场产品,例如:
东京:依托精密制造工艺和上游技术积累,在半导体材料、工业机器人等领域占据高端市场;
深圳:以“硬件+软件+服务”模式,构建从芯片设计到智能终端的完整生态;
班加罗尔:通过软件服务外包和数字技术创新,成为全球数字化转型的重要节点。
陈宪分析称:“世界经济东移的背后是创新能力的转移。亚洲城市正从‘世界工厂’向‘全球创新枢纽’升级,这一趋势在《报告》中得到了量化验证。”
中国“北上深”三城入围前十,差异化路径凸显
除深圳外,北京、上海分别位列全球第五、第九,三城形成差异化创新格局:
北京:依托高校和科研机构集聚优势,在基础研究、独角兽企业培育(75家)和风险投资规模上领先;
上海:凭借国际化资源整合能力和金融支撑,在集成电路、生物医药等战略性新兴产业领域形成集群效应(三大先导产业规模达1.8万亿元);
深圳:聚焦应用创新与成果转化,制造业增加值和高技术产品出口额居全国首位,但独角兽企业数量(42家)暂落后于京沪。
《报告》建议,深圳需进一步强化基础研究投入,通过区域协同(如粤港澳大湾区)破解创新空间瓶颈;北京、上海则需加速科技成果产业化,形成“科技创新-产业创新”双轮驱动。
——推荐阅读——

公众号后台回复关键词“咨询”
获取顶级咨询公司PPT模板

公众号后台回复关键词“咨询”
获取顶级咨询公司PPT模板




干货▶

干货▶

扫码进入知识分享社群
分享优质内容,让阅读有价值
愿行者智,并智者行
公众号后台回复 “社群”, 加入社群

扫码进入知识分享社群
分享优质内容,让阅读有价值
愿行者智,并智者行
公众号后台回复 “社群”, 加入社群






