
▍报告来源:算泥社区
▍会员权益:每天50篇各领域最新的高质量报告
《AI Agent智能体技术发展报告》由算泥社区发布,系统梳理了2025年以来AI Agent技术的最新进展、核心架构、产业生态与未来趋势。报告将2025年定义为“AI Agent元年”,标志着人工智能从被动响应的工具向具备自主感知、规划、决策和行动能力的智能体演进。报告指出,AI Agent正成为驱动千行百业智能化转型的核心引擎,其发展已进入从技术探索到规模化商业应用的关键阶段。
技术演进与核心突破
报告认为,AI Agent的再定义是从自动化迈向自主智能。2025年的核心突破体现在四个方面:一是基座大模型能力的持续进化,为智能体提供了更强大的“大脑”;二是多智能体协同系统成为主流,实现了从单体智能到群体智慧的跨越;三是开放协议与技术标准的建立,为智能体间的互联互通奠定了基础;四是开发框架与平台的成熟,大幅降低了开发者的应用门槛。这些进展共同推动了AI Agent技术的快速普及和产业落地。
核心技术架构解析
报告深入解构了AI Agent的“数字灵魂”,将其核心架构归纳为四大模块。感知模块是连接数字与现实世界的桥梁,负责处理多模态信息。大脑模块是推理、规划与决策的核心,依赖于思维链、ReAct、Plan-and-Execute等主流决策框架,并涌现出反思与自我批判等新兴能力。行动模块通过工具调用机制,将虚拟思考转化为物理现实的操作。记忆模块则赋予智能体历史感和个性,分为短期记忆与长期记忆。此外,多智能体系统通过特定的通信与协调机制,实现了更复杂的任务分工与协作。
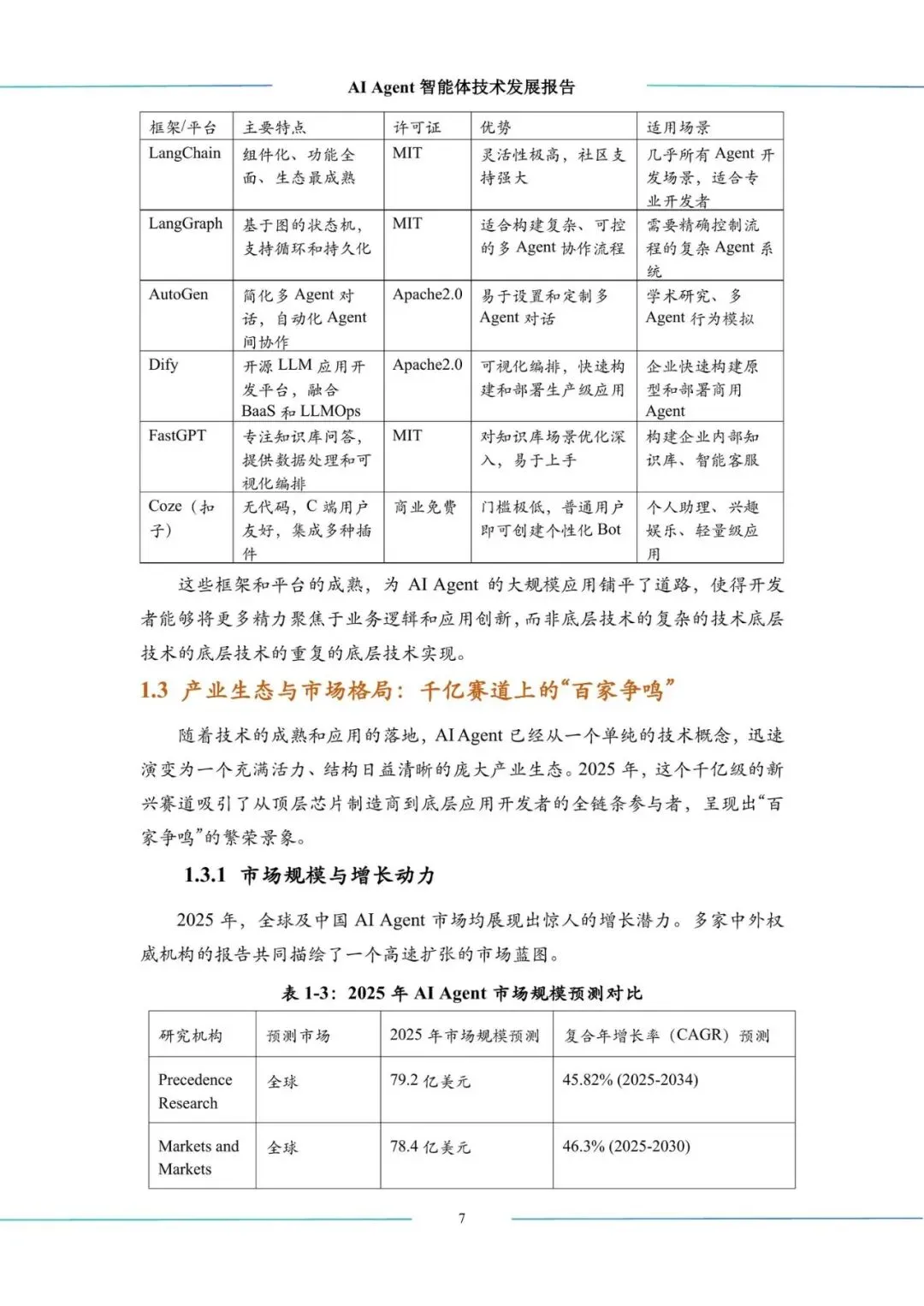
开发工具与产业生态
在开发工具层面,国际开源框架如LangChain、LangGraph、AutoGen、CrewAI等已成为行业事实标准,分别服务于不同复杂度的任务流和多智能体协作场景。同时,国产平台如Dify、FastGPT、Coze等也展现出百花齐放的创新活力,提供了从全流程开发到低代码构建的多样化选择。报告强调,工具选型没有银弹,关键在于根据具体需求进行适配。产业生态已形成清晰的四层图谱,覆盖基础设施、模型层、平台层和应用层,市场规模增长动力强劲,商业模式正在探索中确立。
应用场景与商业价值
AI Agent的价值正从技术狂欢走向广泛落地。在金融行业,它正成为投资研究、风险控制和财富管理智能化转型的破局者。在工业制造领域,推动生产线从自动化向自主化跃迁,赋能研发设计与供应链管理。在客服与电商场景,重塑客户交互与商业运营范式。此外,在教育、政务、医疗健康等新兴领域,AI Agent也作为智慧火种,催生着因材施教的AI教师、主动服务的数字公务员和更精准的健康管家等创新应用。报告指出,其核心商业价值在于推动企业从“成本中心”转向“价值中心”,并通过可量化的效率提升、体验优化和收入增长来体现投资回报。
挑战风险与未来展望
报告也清醒地指出了AI Agent发展面临的复杂挑战。技术安全风险涉及开发框架漏洞、生态组件信任危机和沙箱隔离盲区。伦理与社会风险包括算法偏见、AI幻觉及其可能引发的宏观社会影响。隐私与数据安全问题在智能体自主性下被急剧放大。同时,责任归属的“问责真空”和全球日益收紧的法律监管构成了严峻的合规挑战。面向未来,报告展望AI Agent将迈向泛在自主智能,对话式AI成为主流入口,多智能体协作网络将更加成熟。算泥社区作为报告发布方,也阐述了其在该领域的生态布局,致力于推动负责任的自主智能发展。























