推广 热搜: 采购方式  甲带  滤芯  气动隔膜泵  减速机  减速机型号  履带  带式称重给煤机  无级变速机  链式给煤机 

行业研究报告-《2025迈向数据与智能融合新范式可信数据空间建设与产业报告》

   日期:2026-01-22 12:12:52     来源:网络整理    作者:本站编辑    评论:0    
行业研究报告-《2025迈向数据与智能融合新范式可信数据空间建设与产业报告》
本篇行业报告可以通过扫下方知识星球下载。39元就可以下载星球所有报告。免费提供报告查找服务。
在数字化时代,数据已成为国家竞争力的核心。可信数据空间,作为数据流通利用的基础设施,正在重塑数据流通范式,为释放数据要素价值奠定信任基石。
随着技术的进步和政策的支持,中国可信数据空间市场正处在规模化爆发的前夜,预计2024年至2028年,市场年复合增长率将高达152.4%,市场规模将从15.2亿元增长至约507.8亿元。
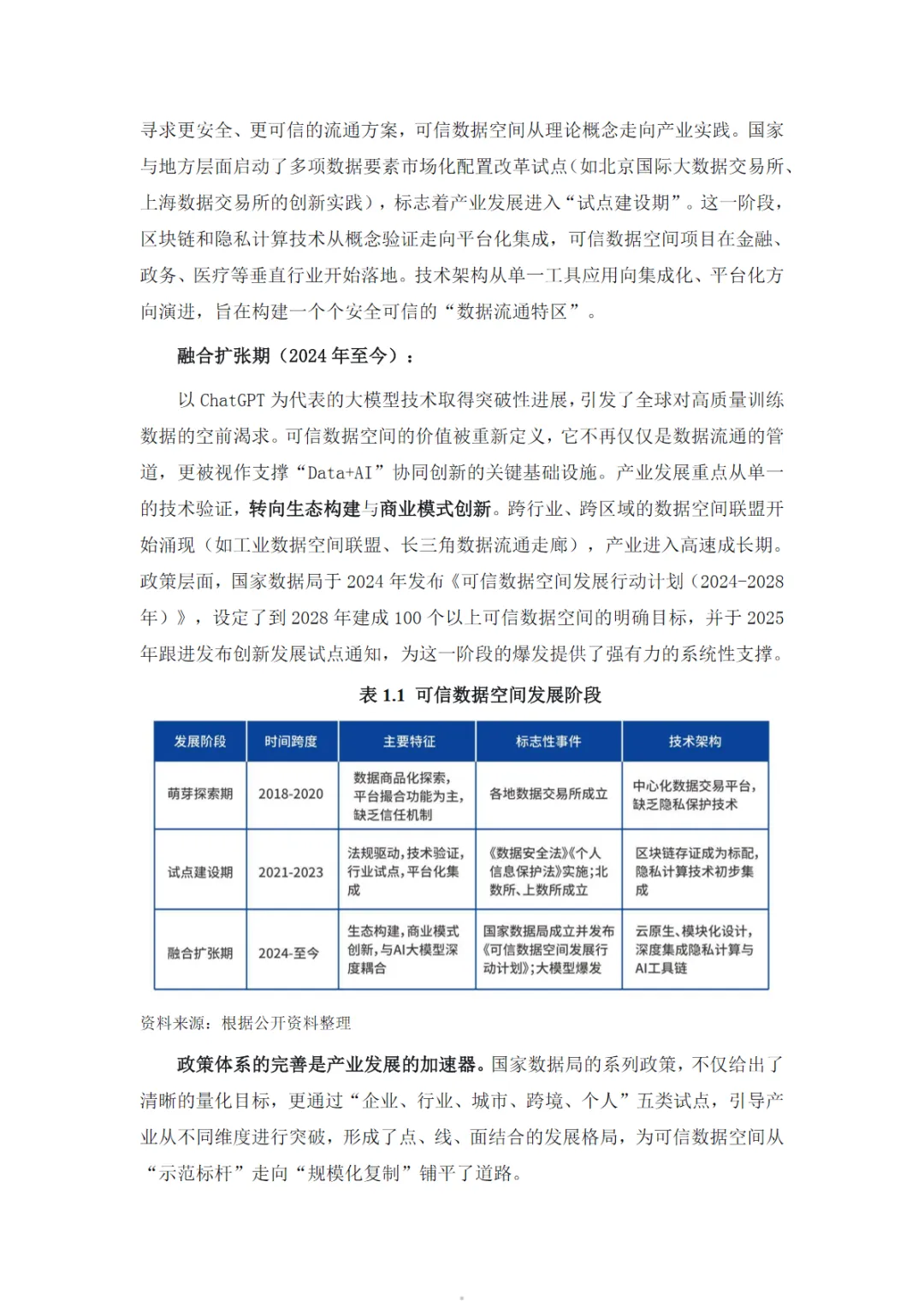
可信数据空间的发展经历了从技术概念走向产业实践的过程。在全球数字经济竞争日趋激烈的背景下,数据的高效流通与价值释放直接关系到国家数字竞争力和产业创新活力。
可信数据空间通过融合区块链、隐私计算、数据沙箱等关键技术,构建起“数据可用不可见、可控可计量”的新型数据流通环境,为金融、医疗、工业等高价值敏感数据的融合应用扫清了障碍。
市场发展初期,技术产品与解决方案是市场的绝对主体,但随着首批数据空间完成基建并投入运营,运营与增值服务的占比将快速增长,标志着产业价值中心正在转移。区域发展呈现明显的梯度分布特征,长三角、粤港澳、京津冀三大城市群已成为创新策源地和产业集聚区,占据了全国市场份额的75%以上。
城市数据空间作为新型智慧城市的核心基础设施,正从“建系统”向“建生态”深刻转变。全国已有89个城市启动城市级数据空间建设,其中38个城市已进入实质运营阶段。这些城市数据空间通过构建“城市大脑+数据空间”的双轮驱动架构,实现了从单纯的数据汇聚向数据价值释放的战略升级。
行业数据空间建设进入深耕期,工业、金融、医疗成为行业数据空间部署的三大核心领域。企业级数据空间正成为龙头企业数字化转型的新标配,实现从“成本中心”向“价值中心”的战略转变。随着行业数据空间的深入应用,专业化运营服务市场快速兴起,推动产业从“项目建设”走向“生态培育”。
总体来看,可信数据空间市场正呈现出政策与市场双轮驱动的强劲增长态势,市场结构正经历深刻演变,从早期的基础设施建设“一家独大”,转向运营服务与增值应用占比快速提升的多元格局。
随着技术的进步和政策的支持,可信数据空间市场将迎来更广阔的发展空间。
报告内容节选:
免费报告查找,请添加微信:
免责声明:以上分享报告为公开合法渠道获得,内容大部分来源于网络,版权归原作者所有,如有侵权,请及时与我们联系,我们将第一时间保障您的权益。推荐内容仅供参考学习,不构成投资建议。
 
打赏
 
更多>同类资讯
0相关评论

推荐图文
推荐资讯
点击排行
网站首页  |  关于我们  |  联系方式  |  使用协议  |  版权隐私  |  网站地图  |  排名推广  |  广告服务  |  积分换礼  |  网站留言  |  RSS订阅  |  违规举报  |  皖ICP备20008326号-18
Powered By DESTOON