

2025年11月,《乡村旅游绿皮书(2024)》正式出版。本书由北京第二外国语学院王金伟教授与华南理工大学吴志才教授共同主编,社会科学文献出版社出版,受到学者和业界的广泛关注。
《中国乡村旅游发展报告(2024)》全面落实党的二十大部署,将乡村旅游高质量发展的实践与推进中国式现代化紧密相连,紧扣共同富裕远景与宜居宜业和美乡村建设需求,对新时代我国乡村旅游的成果与走势进行了系统梳理。报告强调,乡村旅游既是现代旅游体系的重要组成部分,也是保护传承乡土文化、促进城乡融合的重要载体,发展过程中要尊重农民主体性,激发产业内生动力。同时倡导在保护与传承乡村文化的基础上引入现代运营理念与数字科技,让更多人通过数字手段感受乡村文化魅力。

★
作者简介
★
龙茜,广东民宿发展研究院高级研究员;
徐灵枝,工程师,广东民宿发展研究院院长、全国旅游民宿等级评定和复核专家、中国旅游协会民宿客栈与精品酒店分会副秘书长、广东省旅游协会民宿分会秘书长、华南师范大学 MPA兼职硕士生导师。
报告全文



(一)中国乡村民宿发展基本情况
(二)中国乡村民宿发展特征
二、中国乡村民宿发展存在的问题
(一)民宿定义宽泛,行业管理压力大
(二)总体规划缺乏,行业发展指导弱


摘要: 伴随中国乡村旅游业的蓬勃发展,乡村民宿作为提供特色化乡村度假体验的住宿形态日益兴盛。乡村民宿不仅是构成乡村旅游产业链的重要环节,也是促进乡村经济振兴的关键载体。其发展对于展现乡村新风貌、传承农业文化、激发文旅消费潜力具有显著的推动作用。本文系统梳理了中国乡村民宿发展的基本情况,涵盖发展历程、市场规模、分布特征、政策导向以及行业自律五个维度,深入分析了当前中国乡村民宿产业发展呈现的五大特征,剖析了其发展过程中存在的问题与制约因素,并据此提出了促进中国乡村民宿可持续发展的策略建议。
关键词:乡村民宿;旅游产业链;乡村振兴;可持续发展
随着中国城镇化推进、居民消费升级,城市微旅游市场迅速崛起,充满原始自然风貌的乡村生活成为大众旅游新向往,乡村民宿则成为体验乡村生活的重要载体。乡村民宿作为个性化的住宿产品,是丰富住宿产品类型、推动住宿业转型升级的重要力量,是促进乡村旅游、文化旅游发展的重要抓手,也是推动农文旅产业高质量发展、全面推进乡村振兴的重要支撑。
一、中国乡村民宿发展基本情况
(一)中国乡村民宿发展概况
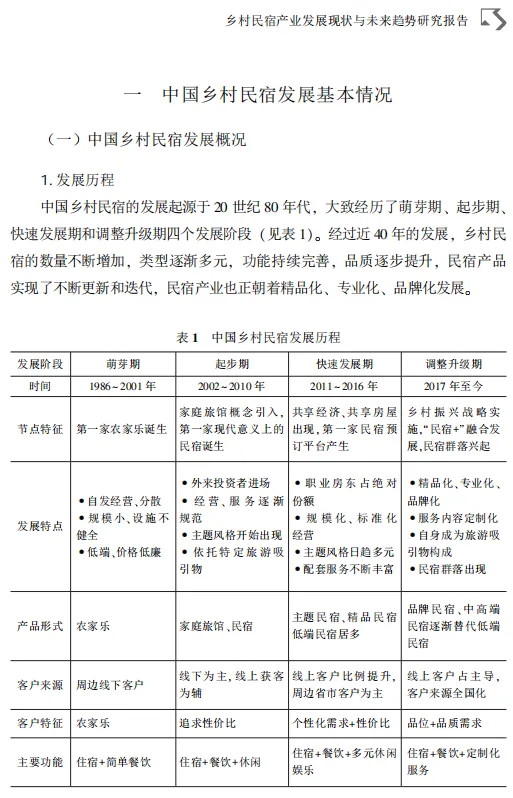
1. 发展历程
中国乡村民宿的发展起源于20世纪80年代,大致经历了萌芽期、起步期、快速发展期和调整升级期四个发展阶段(见表1)。经过近40年的发展,乡村民宿的数量不断增加,类型逐渐多元,功能持续完善,品质逐步提升,民宿产品实现了不断更新和迭代,民宿产业也正朝着精品化、专业化、品牌化发展。


2. 市场规模
(1)乡村民宿新增注册量大幅攀升
2021~2023年,中国乡村旅游异军突起,乡村民宿在此背景下更是迅猛发展。根据企查查数据,2017~2023年全国民宿新增注册量实现了两次激增(见图1)。第一次激增出现于2018年,主要是因为2017年乡村振兴战略的颁布和实施,为乡村旅游的发展注入了强劲动力,乡村民宿作为乡村旅游的重要业态也在这一时期迎来了井喷式增长,全国民宿新增注册量从2017年的8629家暴涨至2018年的22207家,新增注册量增加157%。第二次激增出现在2023年,2022年文化和旅游部联合各部门印发《关于促进乡村民宿高质量发展的指导意见》,政策的导向叠加疫情后大众倾向近郊旅游,刺激新一轮民宿的建设和投资,全国民宿新增注册量从2022年的37152家,大幅攀升至2023年1~10月的76205家,较2022年同期增长了149%。民宿数量的大幅增长,体现了市场对乡村旅游发展的乐观预期。

(2)乡村旅游规模稳步回升
2023年全国各地全面推进乡村文化和旅游提质升级,建设实施了大批乡村文化和旅游重大项目,为乡村旅游的持续发展奠定了坚实基础。近年来,中国乡村旅游接待规模持续增长,受疫情影响2020~2021年出现规模缩减,但2022年后乡村旅游整体规模逐渐回升(见图2)。根据中国旅游研究院发布数据,2023年1~9月,全国乡村旅游出游人次约14亿。乡村旅游规模的稳步回升,为乡村民宿需求的增长提供了游客基础。

3. 分布特征
(1)华东、西南为主力分布区域
从地域分布看,《2023中国大陆民宿业发展数据报告》显示,中国乡村民宿主要分布在华东、西南和华南地区,西北和东北地区分布较少(见表2)。华东地区民宿以浙江数量最多,西南地区川渝黔三省市民宿数量相当,华南地区民宿则主要分布在广东。

(2)逐步向“少数城市”“少数片区”集聚
从城市分布看,中国乡村民宿在少数城市的集中性越来越明显,民宿数量排名前三十的城市民宿数量占全国民宿总量40%以上。民宿数量排名前十的城市分别为:北京、重庆、杭州、西安、舟山、大理、湖州、上海、成都、厦门,民宿主要分布于热门旅游城市周边,以上十个城市的民宿数量约占全国民宿总数的22%(见表3)。近年来,表现尤为突出的浙江省,随着民宿产业规模的不断发展,围绕城市、景区、古镇、海岛等旅游资源,已经形成以杭州西湖、桐庐,嘉兴西塘、乌镇,湖州莫干山为代表的民宿集聚区。

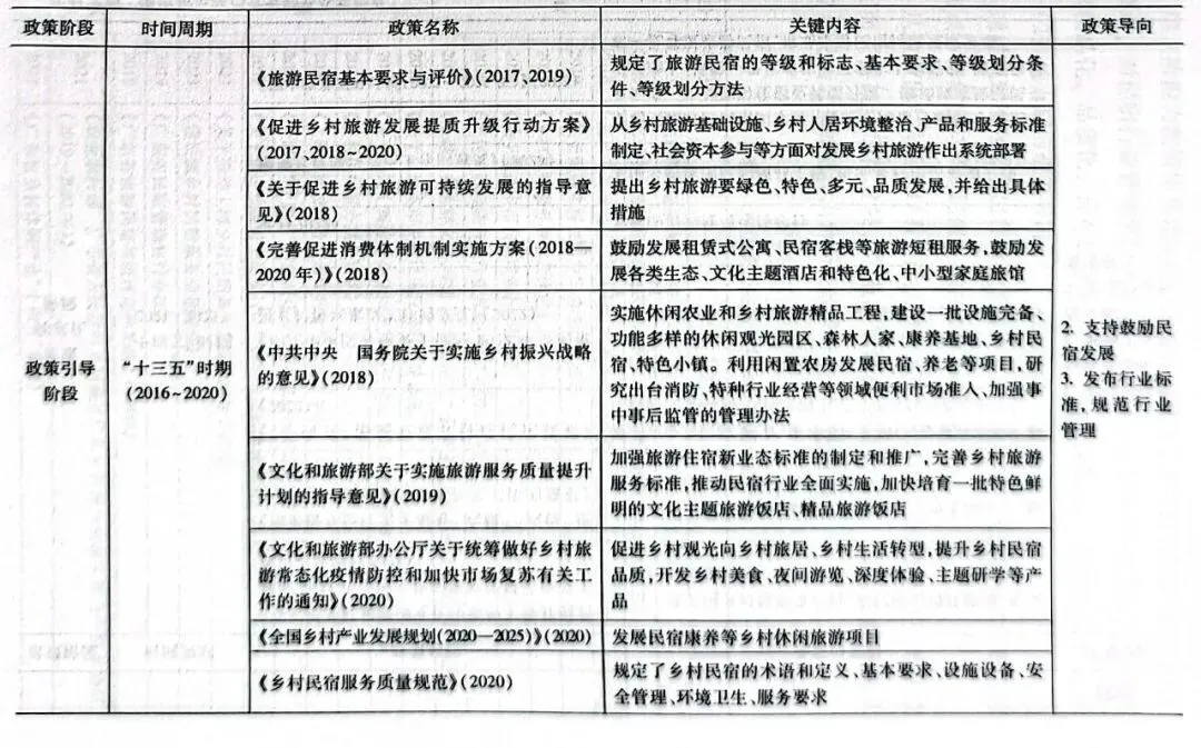
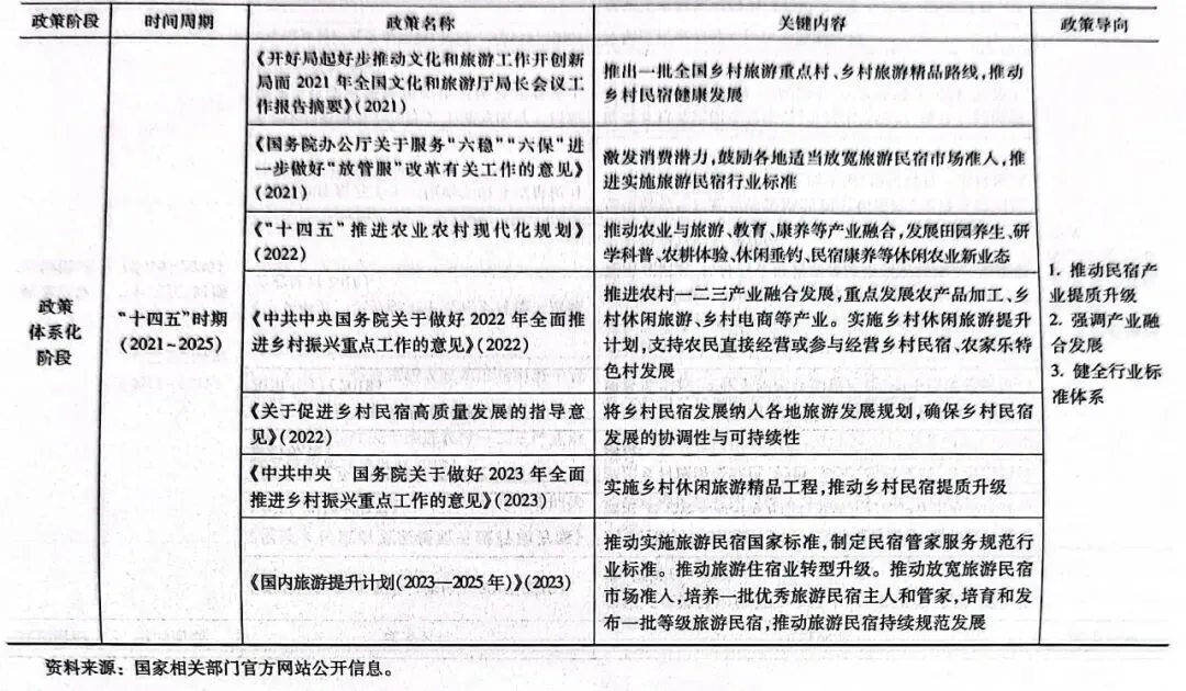
4. 政策导向
(1)国家层面政策导向
通过对国家层面涉及乡村民宿发展政策的梳理发现,国家对于乡村民宿发展的政策引导主要分为三个阶段,政策关注点主要集中在:将民宿产业与乡村振兴战略挂钩,支持鼓励民宿发展,发布行业标准、规范行业管理,推动民宿产业提质升级,强调产业融合发展等方面(见表4)。
第一阶段为政策追随阶段,此阶段国家政策更多集中于对乡村旅游发展的指引和扶持,鲜少直接提及乡村民宿。
第二阶段为政策引导阶段,此阶段乡村民宿开始在乡村振兴、乡村旅游各类政策中被单独提及,民宿行业的服务标准也陆续出台。这一阶段随着乡村民宿数量的大幅攀升,行业的管理和标准也逐步规范。
第三阶段为政策体系化阶段,此阶段国家对于乡村民宿的发展提出了更高要求,对民宿行业管理更加体系化,将过去民宿发展的规范化、标准化提升至精品化、品质化,旨在促进民宿产业高质量发展。



(2)地方层面政策导向
通过梳理地方层面出台的与民宿发展相关的政策发现,各地出台政策的时间点、密集度与当地民宿发展的水平关系密切。
从政策出台先后顺序看,浙江作为民宿发展的引领者,是最早开始从政策层面支持鼓励民宿发展、规范民宿经营管理的省份,其他省份普遍从2017年之后才开始陆续出台相关政策和措施(见表5)。


从政策出台密集度看,通过对全国各省份2019~2023年出台民宿相关政策(含下属县市)的梳理,浙江、广东、福建为出台政策最为密集省份(见图3)。其中浙江省以146条政策遥遥领先,浙江省及下属县市层面为推动民宿产业规范、高质量发展,从顶层设计上进行了充分的布局。天津、宁夏、辽宁、黑龙江等民宿发展相对落后区域,在政策指引、扶持等方面也相对欠缺。

5. 行业自律
(1)行业协会有力支撑
截至2023年,全国范围内已成立超过500家民宿行业协会,各地行业协会在推动民宿发展过程中发挥了重要的作用。民宿行业协会通过对产业结构、市场需求持续、动态、深入的了解,助力推动民宿产业链强链补链,有效促进了民宿产业链条不断完善,推动民宿产业集群集聚发展。同时,行业协会为民宿企业搭建了广阔的发展平台,加强了不同地区、不同类型民宿企业之间的交流与合作,从而推动民宿产业不断创新和升级。最后,行业协会通过行规行约,从行业端对民宿企业的经营行为进行规范和管理,有效地维护了民宿市场的公平竞争和社会公众利益,切实加强了民宿行业自律。
(2)行业标准逐步完善
从国家标准到地方标准,民宿行业标准形成自上而下的体系。2017年《旅游民宿基本要求与评价》(LB/T 065—2017)行业标准发布,2019年行业标准第一次修订,到2021年旅游民宿行业标准第1号修改单,再到《旅游民宿基本要求与等级划分》升级为旅游国家标准,国家层面的民宿标准化工作不断精进与深化。结合国家标准,各地区为进一步细化民宿管理,陆续制定本地区的民宿管理规范,地方层面的民宿管理深化工作也不断地精进与完善。
从企业规范到职业规范,民宿行业管理体系不断健全。2024年初,人力资源社会保障部办公厅与文化和旅游部办公厅发布《关于颁布旅店服务员等3个国家职业标准的通知》,明确了旅店服务员、旅游咨询员、民宿管家3个国家职业标准。民宿管家国家职业标准的实施,是民宿行业不断规范化、专业化的重要体现,也是民宿行业自律水平不断提升的标志。
(3)监管机制不断健全
随着民宿产业的发展,民宿经营中逐渐暴露出诸多问题,为实现对相关问题的规避与解决,各地区均努力探索建立多部门协调监管制度,成立联合工作小组,搭建联合监管平台,完善惩处淘汰机制。通过平台的搭建和机制的建立,对民宿经营中的违法违规行为进行处罚和督促整改,同时针对民宿产业发展中存在的共性问题开展服务管理,形成“常规化监管+重点时段监管”的长效工作机制。当前,各地地方政府通过数字化手段,进一步提升了对民宿产业的线上监管,有效地弥补了线下管理的局限性。
(二)中国乡村民宿发展特征
1. 下沉市场成为增量蓝海
从当前乡村民宿的增量看,一、二线城市及热门旅游景点周边的民宿规模已趋近饱和,增量逐渐见顶。乡村旅游的深入发展、乡村地区经济发展水平和基础设施建设水平的逐步提升,也为乡村民宿向三、四线城市下沉提供了有利的条件。当前乡村民宿发展相对滞后的东北地区、西北地区以及更多的县级城市、乡村地区将成为下一阶段民宿产业发力的重点区域,也将形成行业增量的新蓝海。
根据飞猪、小猪民宿发布的《2023年中民宿行业洞察报告》,2023年上半年民宿订单增长最快的10个目的地城市分别为延边、扬州、威海、淄博、吐鲁番、洛阳、西双版纳、柳州、开封和潮州,同比增长均超过400%,其中延边订单增速高达1221.13%。本次入围民宿订单增速前十的目的地城市均为三线及以下城市,越来越多小众目的地城市凭借其独特的城市人文特色和烟火气,成为备受旅游者青睐的目的地。这一旅游消费需求的转变,既为乡村民宿市场的增长提供了新方向,也为乡村民宿市场下沉提供了重要指引。
2. 民宿集群引领未来趋势
在民宿产业发展进程中,民宿的发展经历了从产品单一的个体模式,到零散的小规模民宿集聚模式,再到当前的集群化、多元化、品牌化的民宿集群模式。民宿集群模式表现为区域内民宿及其上下游服务企业不断链接形成产业链条,在地理上集聚形成群落。民宿集群模式通过强大的资源整合力量、独特的文化塑造能力,逐步形成强大的市场影响力,从而吸引更多自然属性的客流。
当前全国各地形成了大批量特色鲜明、品牌辨识度高的民宿集群,如浙江莫干山民宿集群、宁夏中卫黄河民宿集群、广西崇左在野民宿集群、贵州万峰林民宿集群、重庆垫江巴谷民宿集群、四川龙门山民宿集群、甘肃秦岭民宿集群等。民宿集群的打造,体现了“产业集群+多元业态”的融合,作为融合当地特色、文化于一体的新型生活方式集群,民宿集群已成为未来民宿产业突破发展的重要方式。
3. “民宿+”产业融合发展
随着民宿集群的不断创新和迭代,旅游者对民宿的产品有了更多期待,除了住宿体验,附加的吃喝玩乐项目也是关键加分项。音乐现场表演、露营野餐、小众徒步、飞盘等更具有社交属性的热门活动,正在倒逼民宿拓展产品边界。“民宿+”产业的不断融合发展成为民宿产业长久生存和持续盈利的重要基础。“民宿+”是民宿产业体系不断丰富的结果,也是对旅游者多元化需求的响应。
“民宿+文化”“民宿+运动”“民宿+康养”“民宿+农业”“民宿+休闲”“民宿+徒步”等“民宿+”模式已在市场中屡见不鲜,为提升地方吸引力,各地均结合自身的文化、特色、亮点进行“民宿+”产业的挖掘,以此为基础形成丰富多样的民宿产品。通过多元化的产业融合,促进不同产业全体的联动发展,从而形成有效的产业融合发展。
4. 民宿经营转向“互联网+”
经营管理的数字化。随着全域数字化进程的加快和民宿产业的规模化,民宿经营的数字化成为大势所趋。民宿企业为提高管理效率、提高经营效益,正在加快整合品牌运营、门店管理、会员管理、收益管理等子系统的“互联网+”进程,向管理要效益,创造更高价值。
营销推广的网络化。随着抖音、快手等短视频平台的快速崛起,新媒体的营销推广逐渐成为获取客户流量的绝对主场。2024年元旦假期,哈尔滨通过各类宠粉手段“出圈”,3天旅游收入近60亿元,随后各省文旅纷纷加入抖音平台密集发布各类旅游相关视频,为本地旅游抢夺客源。这一现象将当前流量化“互联网+”营销手段的重要性展现无遗。
5. 追求“品牌化”“故事化”
近年来,中国旅游消费者需求已经实现从“观光”向“度假”的转变。从广义上理解,观光需求是在尽可能短的时间内尽可能多地“看景点、长知识”,实现行程安排、行走空间的最大化,而度假需求截然相反,是要在“最小的空间范围内实现休闲效果的最大化”,从而达到“完全放松”的状态。在不同旅游需求下,酒店、民宿等住宿场所在旅游者心目中的重要性有根本性区别。有观光需求的旅游者,对旅游资源的关注远远高于住宿场所,而有度假需求的旅游者对于住宿场所的关注远远高于旅游资源。在旅游者需求转变的背景下,乡村民宿的功能从最初“单纯的旅游配套物”逐渐转化为“旅游核心吸引物”,其自身的品牌性、故事性正在发挥越来越重要的作用。为最大化吸引旅游者,乡村民宿越来越重视自身“品牌”“故事”“标签”的打造。
二、中国乡村民宿发展存在的问题
(一)民宿定义宽泛,行业管理压力大
乡村民宿作为近年来广为流行的新业态,受到市场的热捧。目前市场上乡村民宿连锁经营、品牌经营的比例不高,仍存在较多个体经营。虽然国家已发布乡村民宿的标准定义,但仍有很多个体住宿投资者,将标准较低或未达标准的“初级住宿产品”作为“乡村民宿”推入市场,进行产品宣传或者销售,极大影响了民宿市场的健康发展。
例如,部分个体住宿投资者将不具备乡村民宿经营许可的日租房进行“包装”,不但影响周边居民的正常生活、带来安全隐患,也加大了相关部门的管理难度,同时因其服务的缺失导致消费者不满意和投诉情况出现。部分平台对民宿产品上架的审核要求不严格,甚至不需要任何证件,也助长了市场上“伪民宿”的泛滥,给行业管理带来了更大的问题和压力。
(二)总体规划缺乏,行业发展指导弱
顶层设计是产业发展的重要指引,中国乡村民宿从20世纪80年代萌芽,2017年前后才开始正式出台相应的政策、规划指引,行业顶层设计起步较晚。目前,国家层面的政策规范在不断地丰富完善,但部分地区对乡村民宿行业的规划仍较为欠缺,导致行业发展缺乏科学指导和引领,乡村民宿的投资建设、区域布局、经营管理等方面暴露出较多实际问题。
例如,部分地方政府急功近利,脱离地方实际和市场需求,甚至违背群众意愿“大拆大建”,将乡村民宿简单改造或盲目建设民宿旅游聚集区。部分地方政府在民宿建设中缺乏整体规划、前期策划,忽视整体发展、绿色发展和可持续发展,基础设施、服务设施配套不全面,缺乏有效的统筹与布局。
(三)监管机制不到位,多头管理欠协调
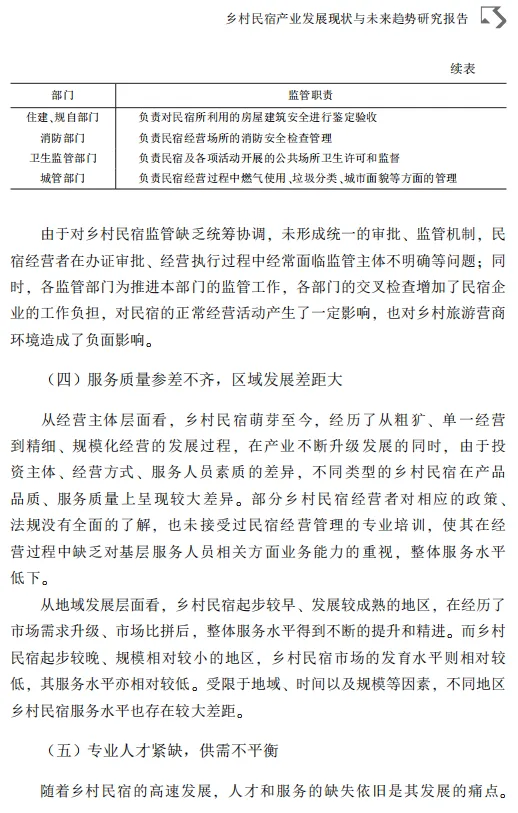
尽管近年来各地方政府均努力探索建立多部门协调监管制度,但由于乡村民宿业务边界不断外拓,其监管机制仍旧难以完善。从行业管理角度看,文化和旅游部门是乡村民宿的主管部门,但从实际经营角度看,乡村民宿已经逐渐从最早的单一为游客提供住宿场所的经营主体,转变成为融合了餐饮、娱乐、艺术、文化活动、亲子休闲、户外露营等多元化体验活动的经营单位。针对乡村民宿本身的经营属性和各项经营活动,参与民宿行业监管的部门较多(见表6)。


由于对乡村民宿监管缺乏统筹协调,未形成统一的审批、监管机制,民宿经营者在办证审批、经营执行过程中经常面临监管主体不明确等问题;同时,各监管部门为推进本部门的监管工作,各部门的交叉检查增加了民宿企业的工作负担,对民宿的正常经营活动产生了一定影响,也对乡村旅游营商环境造成了负面影响。
(四)服务质量参差不齐,区域发展差距大
从经营主体层面看,乡村民宿萌芽至今,经历了从粗放、单一经营到精细、规模化经营的发展过程,在产业不断升级发展的同时,由于投资主体、经营方式、服务人员素质的差异,不同类型的乡村民宿在产品品质、服务质量上呈现较大差异。部分乡村民宿经营者对相应的政策、法规没有全面的了解,也未接受过民宿经营管理的专业培训,使其在经营过程中缺乏对基层服务人员相关方面业务能力的重视,整体服务水平低下。
从地域发展层面看,乡村民宿起步较早、发展较成熟的地区,在经历了市场需求升级、市场比拼后,整体服务水平得到不断的提升和精进。而乡村民宿起步较晚、规模相对较小的地区,乡村民宿市场的发育水平则相对较低,其服务水平亦相对较低。受限于地域、时间以及规模等因素,不同地区乡村民宿服务水平也存在较大差距。
(五)专业人才紧缺,供需不平衡
随着乡村民宿的高速发展,人才和服务的缺失依旧是其发展的痛点。“民宿+”产业的融合发展,必然要求人才结构升级。现有市场环境下,民宿提供的不仅仅是简单的住宿、娱乐服务,更加注重消费者各类需求的满足,相比于大型连锁酒店集团,乡村民宿很难建立标准化的人才需求体系,同时民宿的规模、工作地点及职业发展平台目前也不足以吸引高层次人才,出现了民宿人才供给和需求的脱节。
2024年初民宿管家国家职业标准的发布,更是对民宿产业相关从业人员素质的提升提出了规范化要求。民宿管家需要的是复合型人才,除常规的酒店管理服务技能、旅游规划、主题策划和活动组织能力以外,还需要具备审美能力、市场敏锐度和出色的沟通协调能力。
三、中国乡村民宿发展的举措建议
(一)明确乡村民宿含义,规范行业管理
针对当前乡村民宿定义不清晰、产品标准不一的情况,2023年2月由文化和旅游部制定的《旅游民宿基本要求与等级划分》(GB/T 41648—2022)发布实施。为规范乡村民宿行业的管理,各地应对照《旅游民宿基本要求与等级划分》的标准,按照准入、治安、卫生、环境保护、安全等规定要求,获取乡村民宿办理的相关证照,在此基础上充分挖掘乡村生态、民俗文化、古村古镇等本地特色资源,建设符合规范要求的乡村民宿。 同时,各地方政府应逐步细化乡村民宿行业管理制度和实施细则,落实民宿行业管理的标准化,推动行业规范发展。
(二)加强顶层设计,制定产业规划
将乡村民宿产业的发展纳入整体发展规划中,结合本地的经济社会发展战略、国土空间规划、产业发展结构,进行民宿产业发展的可行性研判。同时,结合当地的经济社会发展现状、交通条件、资源禀赋等,进行本地民宿产业的规划设计,强化民宿产业规划与经济社会发展规划、城乡规划、土地利用总体规划、环境保护规划等的有效衔接。通过科学的产业规划,正确引领民宿产业的发展方向,优化产业布局。结合本土文化内涵,探寻本土乡村民宿发展路径,开发个性化、文化特色鲜明的乡村民宿产品。
(三)明确部门管理机制,协同良性发展
为规范乡村民宿发展,营造优质的乡村民宿投资环境和经营环境,各地应充分发挥各部门和管理机构的引导、支持和监管作用,健全针对乡村民宿管理的工作机制和协同机制,建立从乡村民宿的建设审批到行业监管的标准工作流程,理清各部门的监管职责,明确监管主体,建立良好的市场环境。同时,从财税补贴、融资渠道、人才支持等方面,为乡村民宿的发展提供相应的政策支持保障,通过行业协同促进产业可持续发展。
(四)统一行业服务标准,实现规范运营管理
2023年2月,全国首个民宿服务认证标准《乡村民宿服务认证要求》RB/T 081—2022在浙江省德清县召开的全国乡村民宿服务认证工作现场推进会上正式发布。民宿服务认证标准是民宿行业服务标准化的重要环节,该服务认证要求的发布实施,能规范指引民宿企业进行服务提升,也能让相关部门实施对应的行业监管。各地应结合当地实际情况,有效推广该类行业标准落地实施,助力提升当地民宿行业服务水平,实现民宿企业的规范运营。
(五)多措并举培育人才,提高行业地位
随着乡村民宿产业的不断升级发展,其对人才的要求也日渐提高。各地应秉承政府支持、市场主导、产教融合的原则,根据产业发展的实际要求,培养与当今乡村民宿产业发展相适应的专业人才,促进民宿产业人才的专业化、职业化、特色化,有效提升乡村民宿产业的整体服务水平。通过专业培训、实操练习、应急管理等方式,培养民宿人才的综合素质。以人才为支撑,提升民宿行业水平,进而助力行业整体地位的提高。


广东民宿发展研究院高级研究员龙茜、广东民宿发展研究院院长徐灵枝以《乡村民宿产业发展现状与未来趋势研究报告》为题撰写报告。






















来源丨文旅科学、广东民宿发展研究院公众号
标题丨《龙茜等|乡村民宿产业发展现状与未来趋势研究报告》、《研究院讯丨广东民宿发展研究院团队参与编撰的《中国乡村旅游发展报告(2024)》正式出版,乡村民宿发展报告随之出炉~》
版权丨版权归属原单位原作者。转载请注明出处!
说明丨文字排版略有调整,并未改变政策内容。
合作丨民宿调研报告、民宿产业规划、民宿课题研究业务合作请联系15989891853



