
文 | 刘乐 陈烨尧

汽车行业2026年十大趋势及投资策略——汽车行业年度策略报告

从产业生命周期的视角来看,当前中国汽车产业正步入电动智能化浪潮的中后期,呈现出传统燃油车、电动智能车以及以自动驾驶为代表的未来产业“三条产业曲线并存”的格局。在这一背景下,汽车板块不再是单一赛道的投资领域,而是需要根据不同产业曲线所处的阶段,实施分层次、分节奏的结构性投资布局。
结合2025年汽车产业的发展,我们总结了泛汽车产业的十大趋势:
趋势一:报废缺口提供中长期空间,以旧换新有望常态化——中国车市已稳步站上年销3,100万辆平台,3.5亿辆的庞大保有量为后续更新奠定了基础。受15-16年报废周期影响,大量2008年后生产的存量车正加速进入淘汰期,年度报废量仍远低于新车销量,替换缺口持续扩大。2024年,“以旧换新”政策显著激发了市场需求,展示了政策发力带动需求的显著效果。展望2026年,政策有望从阶段性刺激转向常态化工具演进,通过“报废+置换”并重,进一步提升政策的精准度,使汽车继续担当稳内需与托底工业生产的压舱石。
趋势二:新势力推动中国汽车出口迈向结构升级新阶段——中国汽车出口进入高增长阶段,四年间实现数倍增长,逐步成为“第二增长曲线”。出口结构经历深刻变革,新能源渗透率显著提升,新势力车企通过高价值产品输出,显著提升了中国汽车在全球市场的品牌溢价与科技形象。面对关税与贸易规则收紧,车企从单一整车出口转向本地化产能布局,通过“产业集群输出”突破增长瓶颈。2026年前后,内外双轮驱动将助力中国汽车由量的领先迈向质的引领。
趋势三:“大众纯电+高端增程”趋势持续深化——新能源渗透率突破50%后,市场需求出现结构性分化。在20万元以下大众市场,800V高压平台的下沉显著改善了补能效率,推动纯电增速反超插混与增程。在30万元以上市场,受续航与补能便利性驱动,“大电池长续航增程”因能兼顾城市纯电通勤与长途无焦虑,依然是全尺寸SUV/MPV的主流解法。中长期看,固态/半固态电池的成熟有望攻克纯电续航瓶颈,实现高端市场从“高端增程”向“高能纯电”的结构跃迁。
趋势四:进入“晚期大众”阶段后,马太效应将持续强化——行业正从“早期大众”向“晚期大众”阶段切换,用户不再单纯尝鲜,而是看重品牌背书、售后保障及残值确定性。这类务实派用户偏好成熟品牌与生态闭环,“人-车-家”协同能力正成为核心竞争力。市场资源加速向头部科技阵营收敛,通过软件一体化与持续OTA降低决策摩擦。同时,行业涌现出“车-电-站”一体化的能源运营模式,通过车电分离弱化衰减顾虑,马太效应将使具备体系优势的龙头在主流价位段获得更高转化效率。
趋势五:围绕“确定性+性价比”主线,关注国央企整车机会——监管层强化央企新能源业务单独考核与市值管理,驱动国央企资源向电动智能化加速集中。各大汽车集团密集推进组织重构,通过赋能合作缩短开发周期,使智能化配置加速向主销价位段下沉。国央企在制造体系、渠道纵深及合规准入试点方面具备天然优势,尤其在L3级自动驾驶准入等领域占据先发身位。通过管理治理提效与分红回购机制完善,经营改善正更高效地传导至市场回报,为技术向上与品牌修复提供了稳固的确定性支撑。
趋势六:新能源重卡与轻卡增长正式进入加速度区间——商用车新能源化已跨越临界点,步入自发增长阶段。重卡端,在油气价差、电池降本与兆瓦级超充落地背景下,TCO(全生命周期成本)回收周期首次落入1.5-2年区间,经济性驱动替代加速。轻卡端,核心城区路权收紧与能耗优势凸显,使城配电动化基础完全成熟。随着产业链价值量向高压大功率化迁移,竞争将由单纯的替代转向能效管理与全生命周期服务的系统比拼。未来三年,新能源商用车渗透率有望呈指数式提升,燃油车退出速度将快于预期。
趋势七:高感知智能座舱配置将重塑购车决策——智能座舱在新能源车中已成为“默认配置”,智能化程度对购车决策的权重已跃升至首位。消费者关注点正向可视化、可感知的部件聚焦,HUD、大尺寸液晶屏、智能座椅及车灯成为核心差异化战场。HUD加速向主流价位段下沉,大模型则驱动座舱开启算力竞赛,促使座舱OS从人机界面升级为多模态智能交互系统。未来,座舱将从被动响应转向主动理解需求,具备技术壁垒与跨界融合能力的企业,将在系统体验竞争中显著获益。
趋势八:智驾沿着“端到端”、“智驾平权”加速,SOC重要性显著提升——智能驾驶架构正向“端到端”转型,打通感知与决策全链路,实现更高效的场景泛化。同时,“智驾平权”使高速及城区NOA功能加速下探至20万元以下车型,技术门槛持续降低。L3政策的持续加速为头部车企提供了在高阶智能驾驶领域展开充分竞争与快速迭代的机遇与平台。算法升级大幅抬升了车端算力与带宽需求,使SoC芯片成为决定模型落地的核心约束,算力竞赛迈向百TOPS甚至更高区间。为主控智能化节奏,越来越多主机厂通过自研或深度定制方式向上游渗透,确保芯片与算法体系高度协同,国产大算力方案在新一轮迭代中迎来结构性上行通道。
趋势九:三大无人驾驶商业化场景即将步入爆发增长阶段——Robotaxi、矿山无人驾驶与无人物流车正从试点迈向量产复制阶段。Robotaxi凭借传感器降本与整车前装路线,单车成本已大幅下降,商业模式已具备跨城市规模化复制基础。矿山场景因作业环境高频固定,率先实现商业闭环,渗透率驶入规模化部署区间。无人物流车在即时配送领域的成本优势日益凸显,销量曲线呈现指数级增长雏形。三大场景在技术成熟与经济性改善的共振下,正在软硬件服务及运营体系方面构筑起高粘性的竞争壁垒。
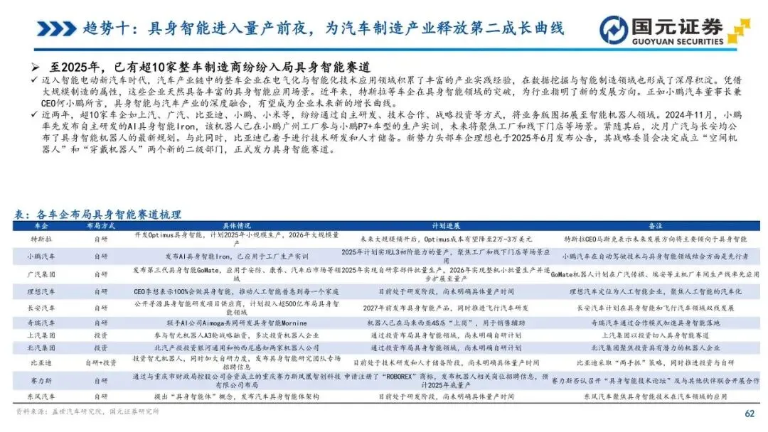
趋势十:具身智能进入量产前夜,为汽车制造产业释放第二成长曲线——人形机器人正由硬件驱动转向智能双核驱动,汽车产业链因技术高度复用而天然适配该领域。新能源汽车的三电系统、线控底盘及智驾算法可直接迁移至机器人体系,使其在进入赛道时具备显著的供应链成熟度优势。2025年多家厂商量产计划密集落地,工业场景成为优先应用的“试验田”,整车厂正积极通过自研与投资构建新增长曲线。未来3-5年,具身智能与汽车产业的协同将形成业绩与估值的双重红利,为零部件及整车企业释放更具弹性的成长空间。
投资建议
基于趋势一:报废缺口提供中长期空间,以旧换新有望常态化——建议持续看多汽车板块,关注因“以旧换新”政策常态化带来的长期市场需求,特别是整车制造商与产业链上下游相关企业。
基于趋势二:新势力推动中国汽车出口迈向结构升级新阶段——关注出口结构由“量增”向“结构升级”转变的机会,重点关注比亚迪、奇瑞、上汽、吉利等中国车企,以及零跑、小鹏、小米等新势力在全球市场的拓展潜力。
基于趋势三:“大众纯电 + 高端增程”趋势持续深化——关注纯电与增程技术的分化趋势,特别是受益于800V高压平台及电池技术升级的企业,如银轮股份、川环科技和双环传动。
基于趋势四:进入“晚期大众”阶段后,马太效应将持续强化——关注具备软硬件一体化生态协同能力的企业,如小米集团与鸿蒙智行,并在比亚迪、理想等龙头估值较低时把握业绩与估值的双重机会。
基于趋势五:围绕“确定性+性价比”主线,关注国央企整车机会——重点关注国央企整车企业,特别是那些在制造体系、智能化技术和政策合规上具备优势的企业,如长安汽车、东风集团、上汽集团等。
基于趋势六:新能源重卡与轻卡增长正式进入加速度区间——关注商用车领域,特别是重卡与轻卡的三电系统升级与兆瓦级充电配套,重点关注宁德时代、国轩高科、银轮股份等相关企业。
基于趋势七:高感知智能座舱配置将重塑购车决策——关注智能座舱的高感知配置提升,特别是受益于HUD、液晶屏和座椅系统发展的企业,如银轮股份、川环科技和双环传动。
基于趋势八:智驾沿着“端到端”、“智驾平权”加速,SOC重要性显著提升——关注智能驾驶架构的“端到端”转型和SOC芯片的重要性提升,特别是具备高算力平台的芯片公司,如斯达半导、英搏尔等。
基于趋势九:三大无人驾驶商业化场景即将步入爆发增长阶段——关注Robotaxi、矿山无人驾驶与无人物流车的快速扩展,重点关注具备L4级能力的整车企业与核心硬件企业,如小鹏汽车、广汽集团、禾赛科技等。
基于趋势十:具身智能进入量产前夜,为汽车制造产业释放第二成长曲线——关注具身智能与汽车产业的协同发展,特别是整车、Tier1供应商及关键部件的技术应用,建议关注拓普集团、三花智控、贝斯特等企业。
风险提示
国内外政策波动预期风险,宏观经济复苏不及预期风险,技术进步及商业模式落地不及预期风险,消费者需求发展不及预期风险,上游原材料价格超预期风险,行
业竞争格局激化超预期风险,海外政治经济波动风险等。






































































本报告摘自国元证券2026年1月5日已发布的《汽车行业2026年十大趋势及投资策略——汽车行业年度策略报告》,具体报告及分析内容请详见报告。若因对报告的摘编等产生歧义,应以报告发布当日的完整内容为准。
分析师介绍
分析师 刘乐
执业证书编号 S0020524070001
分析师 陈烨尧
执业证书编号 S0020524080001






