手机版
二维码
购物车
(
0
)
供应
求购
公司
团购
展会
资讯
招商
品牌
人才
知道
专题
图库
视频
下载
商圈
推广
热搜:
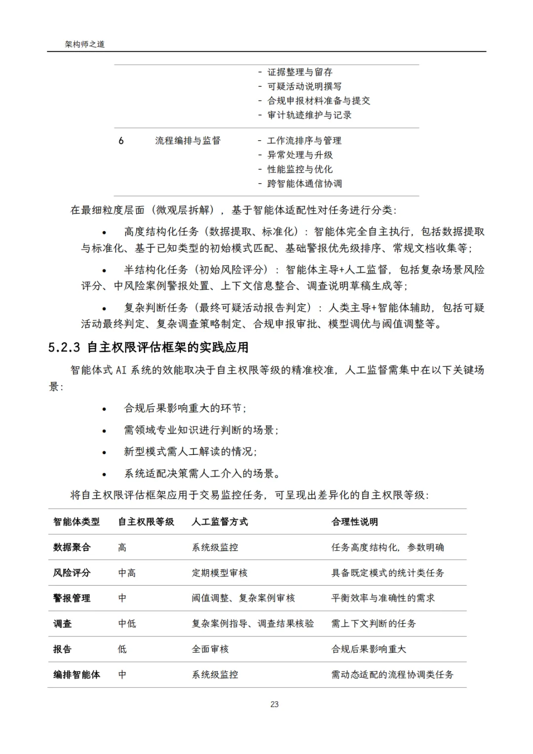
采购方式
滤芯
甲带
带式称重给煤机
气动隔膜泵
减速机型号
链式给煤机
无级变速机
履带
减速机
首页
供应
求购
公司
团购
展会
资讯
招商
品牌
人才
知道
专题
图库
视频
下载
商圈
首页
>
资讯
>
社会热点
2025年企业级智能体式AI实施指南白皮书(附下载)
日期:2026-01-22 10:14:42 来源:网络整理 作者:本站编辑
评论:0
2025年企业级智能体式AI实施指南白皮书(附下载)
篇幅原因,仅作部分展示
请在知识星球下载查看
打赏
更多
>
同类资讯
• 【145页】MCN行业发展白皮书
0
条
相关评论
推荐图文
推荐资讯
点击排行
0
1
行业观察|AI渗透测试落地提速!绿盟全新AI-PTS面世,直击人工渗透核心痛点
0
2
《数字视听时代企业家IP价值重构白皮书》正式发布,首创企业家IP价值评估“TRIP框架”
0
3
无人机行业综合财务实力观察
0
4
超市进销存管理系统优势与效率提升白皮书
0
5
企业CRM系统选型白皮书——适配企业核心增长需求
0
6
【肇庆商业洞察】当行业巨头在0.2%增长的赛道上肉搏,聪明的品牌正驶入18%的新赛道
0
7
2026年Q1AI趋势研究白皮书|附60页PDF文件下载
0
8
啤酒行业进销存管理优化白皮书——以库存效率提升赋能销售增长
0
9
徐汇区检察院举办知识产权保护白皮书发布会暨网络科技企业知识产权法治需求座谈会 | 守沪创新·真知卓检
网站首页
|
关于我们
|
联系方式
|
使用协议
|
版权隐私
|
网站地图
|
排名推广
|
广告服务
|
积分换礼
|
网站留言
|
RSS订阅
|
违规举报
|
皖ICP备20008326号-18
(c)2008-2022 免费发布网 All Rights Reserved