数据中台是企业实现数据驱动业务、智能决策与生态协同的关键基础设施。该方案以“业务场景为导向、数据资产为基础、服务赋能为目标”,通过全链路数据整合、智能分析、安全治理与持续运营,助力政府与企业完成数字化转型,提升运营效率、创新能力和生态竞争力。
40多G、4000余份数字化资料合集:AI大模型及行业应用方案、企业数字化、数据中台、数据要素、数据资产、数据治理、数字化转型





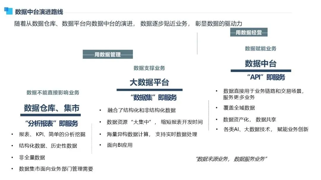
一、数据中台概述
企业数字化转型四阶段:数字化(链接互通)、数据化(采集沉淀)、智能化(分析整理)、生态化(互链融合)。
数据中台定位:是企业数字化的核心,实现“业务数据化、数据资产化、资产服务化、服务业务化”的闭环。
关键能力:资源共享、资产管理、开放服务、自助分析,旨在整合跨平台数据、封装为服务、赋能前台业务。
二、数据中台解决方案
整体架构:涵盖数据汇聚、存储计算、数据开发、数据治理、数据服务、数据运营与安全体系。
核心模块:
数据汇聚:支持多源异构数据采集与交换。
数据存储与计算:基于Hadoop体系,支持实时与批量计算。
数据治理:实现元数据、主数据、数据质量管理,推动数据资产化。
数据智能:集成机器学习、深度学习、OCR、知识图谱等AI能力。
数据服务:提供API、筛选、分析、推荐等多样化服务接口。
数据安全:覆盖全生命周期,包括分级分类、加密、脱敏、水印等。
三、数据中台实施步骤
六步推进:
数据采集:从端到仓的多源数据汇聚。
数据交换:实现数据融通与同步。
存储计算:构建分布式数据仓库与计算平台。
数据开发:进行数据建模、标签体系构建与分析挖掘。
数据治理:建立标准、质量、安全体系,实现数据资产化管理。
数据服务与运营:将数据封装为服务,推动持续运营与价值释放。
四、实践成果与行业案例
技术能力:拥有全栈自主研发能力,覆盖人工智能、大数据、区块链等技术。
行业解决方案:
数字政务:构建政务数据平台,支持“一网通办”、基层治理等场景。
数字企业:提供数据中台、员工画像、人力资源数字化等解决方案。
数字地铁:实现轨道交通数据治理与智能运维。
数字景区:打造智慧旅游数据平台,提升运营与服务质量。
物联网与新能源:支持物联感知统一接入与新能源行业一体化管理。









































数据中台是企业数字化转型的核心引擎,它通过汇聚、治理、分析多源数据,将其转化为可复用、可服务的智能资产。该方案覆盖从数据采集、存储计算、智能挖掘到服务开放的全链路,并融入安全治理与持续运营机制,助力政务、金融、交通、能源等行业实现数据驱动决策、业务创新与生态协同,提升整体竞争力与运营效率。


