手机版
二维码
购物车
(
0
)
供应
求购
公司
团购
展会
资讯
招商
品牌
人才
知道
专题
图库
视频
下载
商圈
推广
热搜:
采购方式
甲带
滤芯
气动隔膜泵
减速机
减速机型号
履带
带式称重给煤机
无级变速机
链式给煤机
首页
供应
求购
公司
团购
展会
资讯
招商
品牌
人才
知道
专题
图库
视频
下载
商圈
首页
>
资讯
>
社会热点
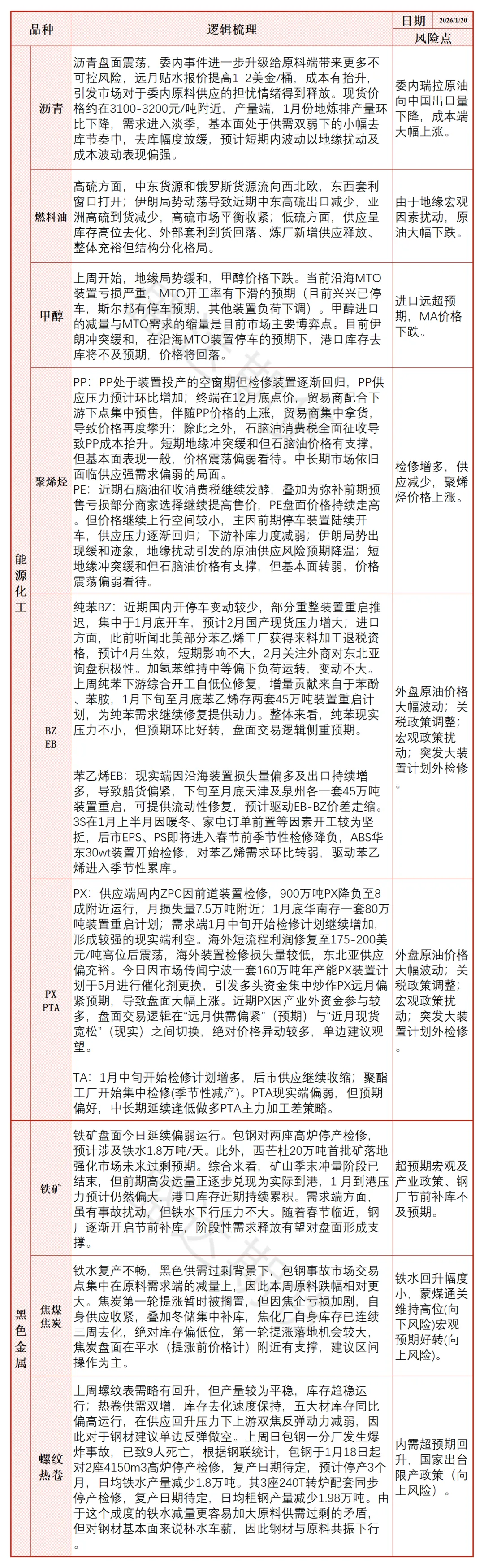
每日盘点 | 铁水复产不畅,市场情绪转弱,焦煤价格跌幅扩大
日期:2026-01-21 05:19:01 来源:网络整理 作者:本站编辑
评论:0
每日盘点 | 铁水复产不畅,市场情绪转弱,焦煤价格跌幅扩大
盛达观市
每日数据
核心逻辑
作者:
王晓玮
作者从业资格证:
F03113374
作者交易咨询证:
Z0022207
审核:唐雪琴
审核
从业资格证:F03149327
审核
交易咨询证:Z0022990
打赏
更多
>
同类资讯
• 【开源化工】化工周报:降碳趋势
0
条
相关评论
推荐图文
推荐资讯
点击排行
0
1
2025新能源汽车产业报告合集:10大核心领域现状+趋势+企业分析
0
2
重磅丨2025年产业互联网发展报告:国资基金入局,产业互联网投资逻辑将如何演变?
0
3
家居行业未来走势预测
0
4
2020信创产业60强(附报告下载)
0
5
《商用车电气化产业报告2020版》(全)
0
6
托比网分析师梁正——解读中国快消品B2B行业发展报告
0
7
疫情下的家居行业态势: 2022广东家具展调研报告
0
8
《钛产品趋势洞察报告》丨钛,正成为家居行业增长最猛的黑马
0
9
《智能汽车E/E架构产业报告》2021版 (全文)
网站首页
|
关于我们
|
联系方式
|
使用协议
|
版权隐私
|
网站地图
|
排名推广
|
广告服务
|
积分换礼
|
网站留言
|
RSS订阅
|
违规举报
|
皖ICP备20008326号-18
(c)2008-2022 免费发布网 All Rights Reserved