推广 热搜: 采购方式  甲带  滤芯  气动隔膜泵  减速机  减速机型号  履带  带式称重给煤机  无级变速机  链式给煤机 

首份上市公司2025年年度报告出炉|3至4年、4至5年,预期信用损失率都为50%?

   日期:2026-01-20 14:17:04     来源:网络整理    作者:本站编辑    评论:0    
首份上市公司2025年年度报告出炉|3至4年、4至5年,预期信用损失率都为50%?
一、
应收帐款3至4年、4至5年坏账准备计提比例均为50%?我眼花了?

1.2025年度报告合并附注
3.应收账款
(1)按账龄披露
(2)按计提方法分类披露
按组合计提坏账准备
2.2025年度报告母公司附注
3.2025年半年度报告附注
二、对比其他公司
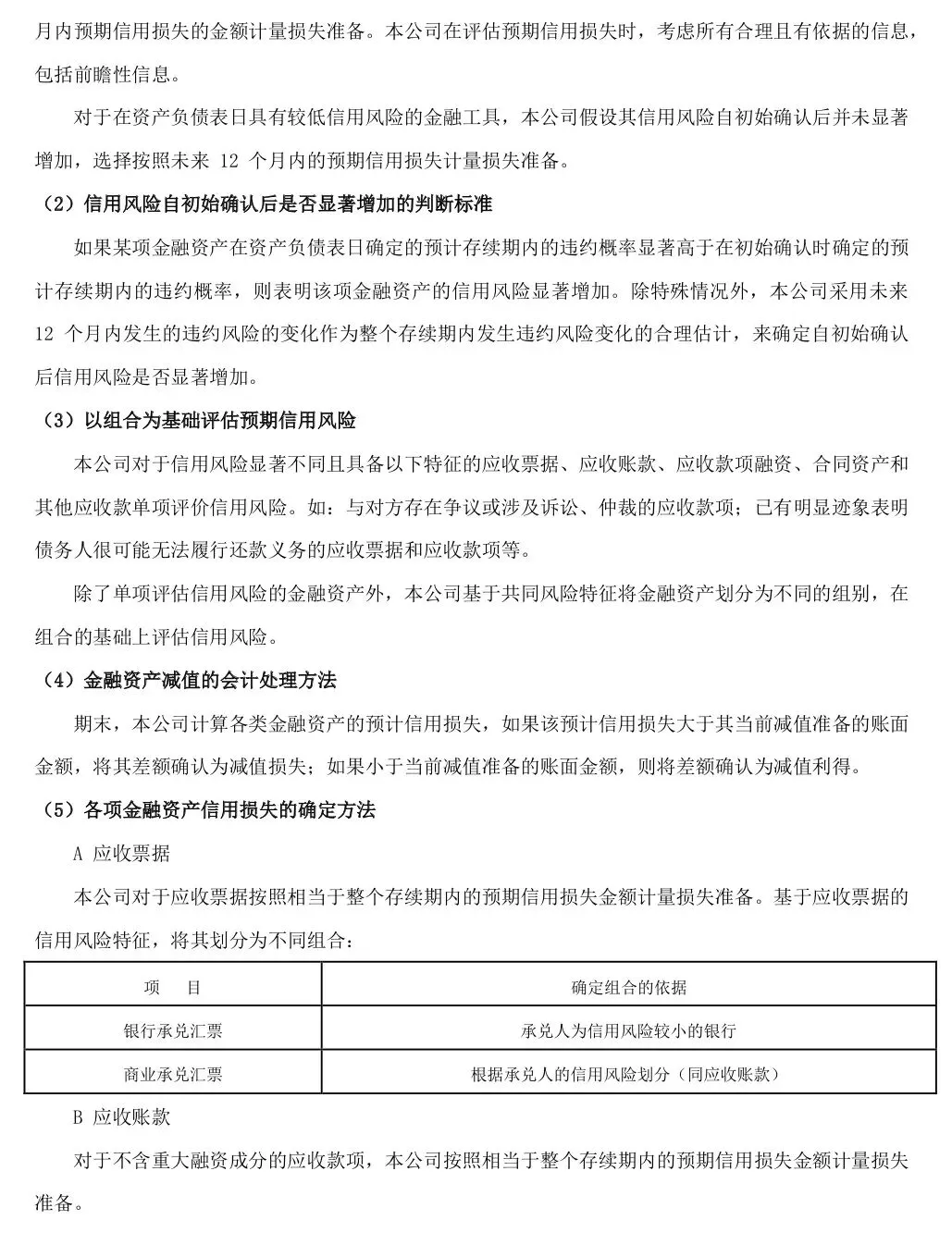
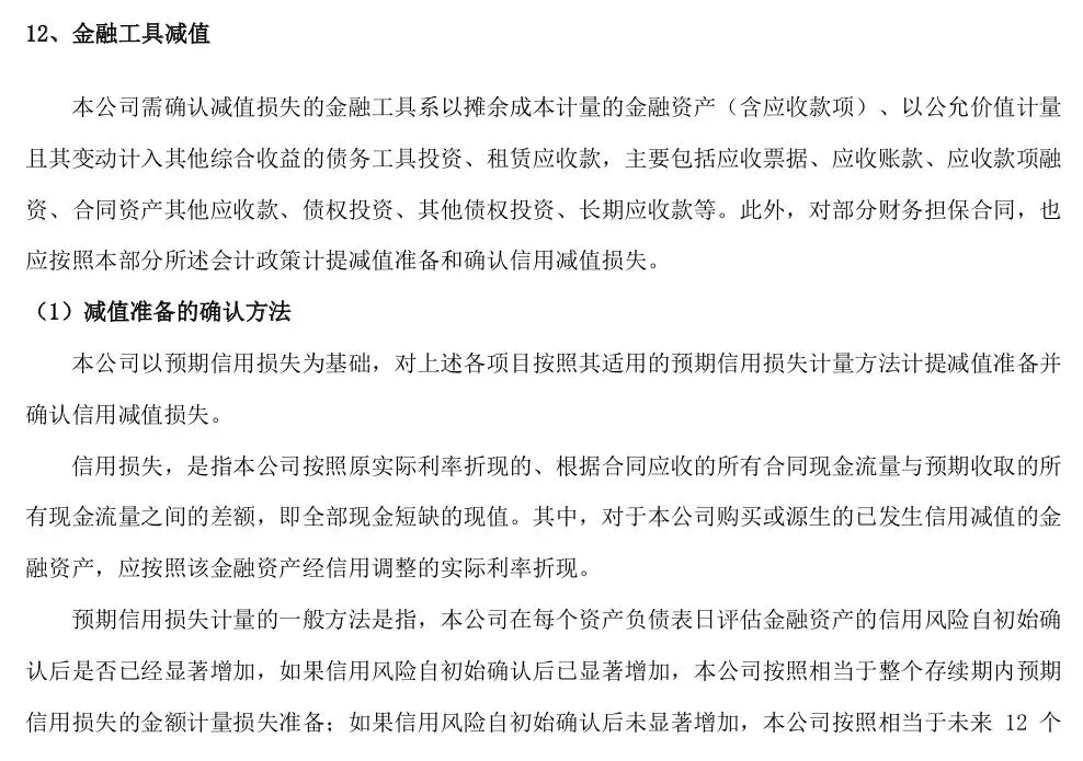
新金融工具会计准则下,应收帐款使用预期信用损失模型进行坏账计提,公司依据历史损失率进行坏账准备计提,由于产品类型、给客户的账期、客户信用水平等业务方面的差异,不同公司计算出的历史损失率不同。
【监管案例】
1.天山电子
301379(2025年半年度报告
2.毕得医药688073(2025年半年度报告)
应收帐款 
按账龄组合计提坏账准备
3.沪电股份002463(2024年年度报告)
4.深信服
300454
(2025年半年度报告
5.中兴通讯000063(2025年半年度报告)
所以,通过对比其他公司的披露,这家公司出现3至4年和4至5年应收账款坏账计提比例均为50%,是正常的?
三、财政部会计司 预期信用损失模型介绍(摘取)
预期信用损失法应用案例(二)——不以内部评级体系为基础的简化方法
 
打赏
 
更多>同类资讯
0相关评论

推荐图文
推荐资讯
点击排行
网站首页  |  关于我们  |  联系方式  |  使用协议  |  版权隐私  |  网站地图  |  排名推广  |  广告服务  |  积分换礼  |  网站留言  |  RSS订阅  |  违规举报  |  皖ICP备20008326号-18
Powered By DESTOON