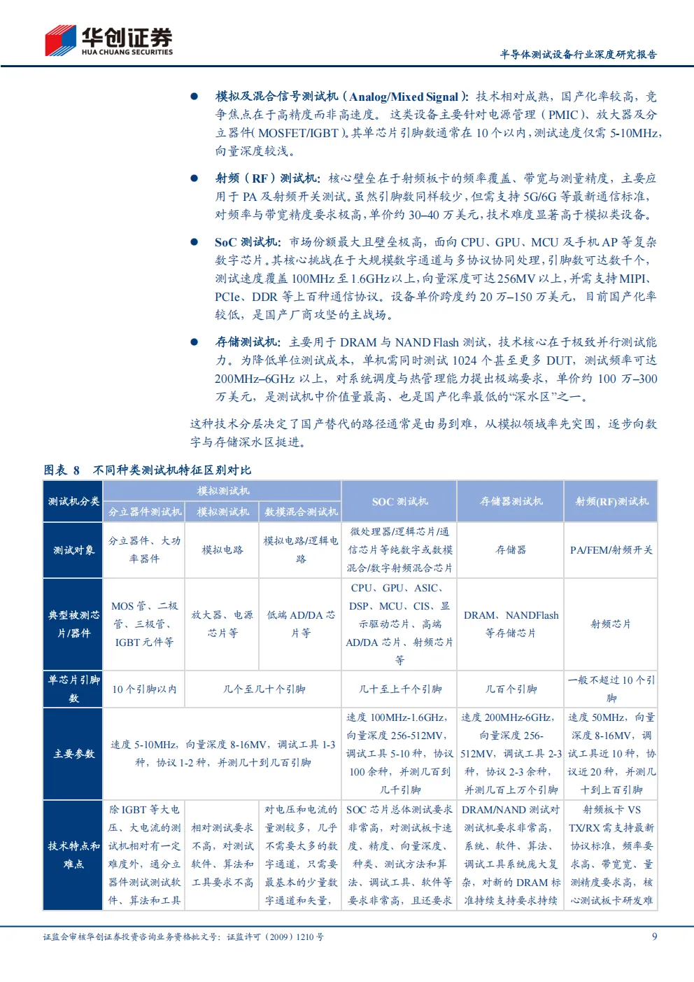
半导体测试设备是集成电路产业链的核心装备,也是决定产能效率与产品良率的关键瓶颈。测试环节贯穿晶圆制造(CP)与封装(FT)全生命周期,承担着“剔除早期失效”与“把好最后一关”的重任。在半导体后道产线设备投资中,测试设备价值量占比最高。根据SEMI 数据,2025 年测试设备在后道产线投资中占比预计达63.6%,显著高于封装设备,是封测厂商的核心资产配置。
#01#
————
报告节选









#02#
————
扫码成为会员,仅需25/年
由于公众号资源有限,仅能展示部分少数报告,所有报告源文档均已上传到知识星球【开源报告】中。加入星球即可无限次下载所有报告,25/年,如有疑问请联系客服VX:kybg1818
↓微信扫码领优惠加入星球↓



