
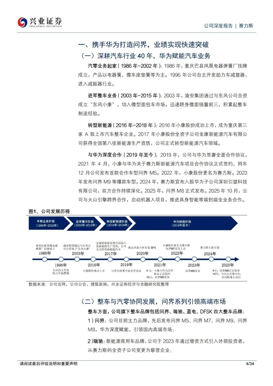
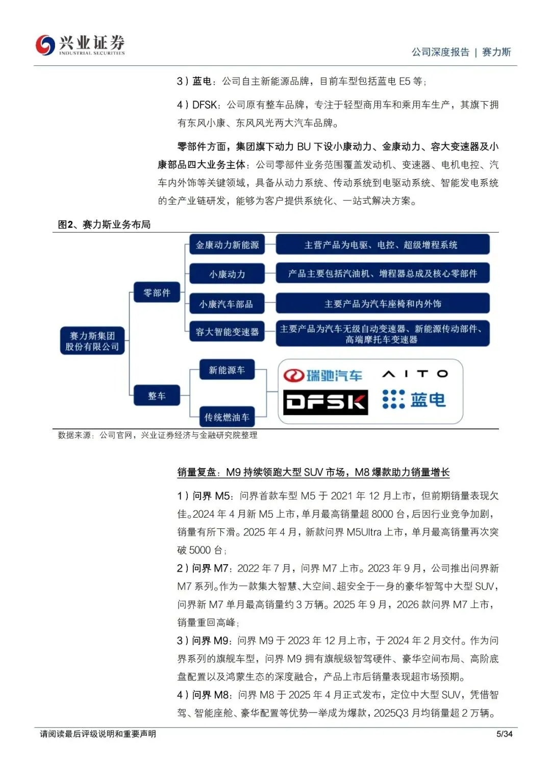
携手华为打造问界,业绩实现快速突破。公司深耕汽车行业40年,从汽零业务出发,随后进军整车业务,逐步转型新能源,2019年与华为签署合作协议并携手打造问界品牌,目前已上市问界M5/M7/M8/M9。2024年得益于问界新M7系列和M9销量的高速增长,公司实现营收1451.76亿元,同比+305.04%,实现归母净利润59.46亿元,业绩扭亏为盈。2025年前三季度,公司实现营收1105.34亿元,同比+3.67%,实现归母净利润53.12亿元,同比+31.56%,问界M8的上市改善公司整体产品结构,业绩延续高速增长态势。







































