手机版
二维码
购物车
(
0
)
供应
求购
公司
团购
展会
资讯
招商
品牌
人才
知道
专题
图库
视频
下载
商圈
推广
热搜:
采购方式
甲带
滤芯
气动隔膜泵
减速机
减速机型号
履带
带式称重给煤机
无级变速机
链式给煤机
首页
供应
求购
公司
团购
展会
资讯
招商
品牌
人才
知道
专题
图库
视频
下载
商圈
首页
>
资讯
>
展会资讯
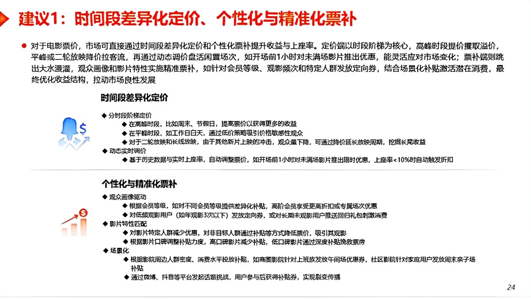
报告分享|2025年票价市场洞察分析报告
日期:2026-01-19 18:25:04 来源:网络整理 作者:本站编辑
评论:0
报告分享|2025年票价市场洞察分析报告
信息来源:拓普
完整版《
2025年票价市场洞察分析报告
》
免费获取步骤:
1、关注“瓠麦咨询”公众号
2、扫描二维码,并发送消息“报告:(名称)”
3、报告获取时间 周一至周五 9:00-17:00
打赏
更多
>
同类资讯
• 2025年中国人口报告发布
0
条
相关评论
推荐图文
推荐资讯
点击排行
0
1
重磅:北京国际高尔夫展览会将于2026年4月10日在北京举办
0
2
2026年第25届韩国电子生产设备及微电子工业展览会
0
3
2026年德国慕尼黑电子元器件及生产设备展览会 11月10日
0
4
2026年香港国际春季电子展览会/4月香港湾仔电子展
0
5
2026年4月印尼雅加达电子元器件与技术设备展览会
0
6
2026年5月越南北宁电子元器件及生产设备展览会 VIEE
0
7
2026第29届墨西哥国际电力电工设备及照明展览会
0
8
2026年6月泰国曼谷电子元器件、材料及生产设备展览会
0
9
2026年6月越南国际电池及储能技术展览会Battery
网站首页
|
关于我们
|
联系方式
|
使用协议
|
版权隐私
|
网站地图
|
排名推广
|
广告服务
|
积分换礼
|
网站留言
|
RSS订阅
|
违规举报
|
皖ICP备20008326号-18
(c)2008-2022 免费发布网 All Rights Reserved