
威胁猎人推出《互联网反欺诈年鉴》,并将每年 1 月 6 日 定为“反欺诈年鉴发布日”
本期为 年鉴体系下的第二篇报告——【黑产大数据】2025年信贷欺诈风险年度研究报告;2025年信贷欺诈加速产业化升级,威胁猎人监测显示,恶意贷款欺诈舆情同比增长 200%,职业背债风险为核心风险,各类贷款场景风险挑战加剧。
本报告全文约 6500 字,以下为报告正文内容。
如需获取 PDF 完整版报告,可点击阅读原文下载。
报告目录
一、2025年信贷欺诈风险概况
二、信贷欺诈产业链及贷款场景下的风险类型
三、职业背债风险态势分析
四、信贷欺诈贷款场景风险分析
前言
2025年,金融贷款领域在持续震荡中艰难前行。欺诈乱象蔓延,黑产手法加速迭代,金融机构所面对的已不再是零散的攻击,而是一整套专业化、产业化、分工精细的黑色产业链条。
这种批量化、体系化的攻势,已引发多起大规模风险案件,引起监管部门、金融机构与公安机关的高度警觉。
威胁猎人研究分析显示,2025年金融贷款领域恶意欺诈风险、职业背债风险相关舆情量,较2024年同比分别激增200%、168%,风险扩散态势显著。
从具体欺诈场景表现来看,2025年企业贷、消费贷领域的欺诈舆情在下半年增幅均超20%,两类业务风险敞口持续扩大,整体存在较高风险。
值得关注的是,2025年下半年以来,公安部联合金融监管总局重拳出击,接连打击200多个重大黑产团伙,共立案查处黑灰产犯罪案件1500余起,涉案金额累计近300亿元。
与此同时,金融机构在监管合规与不良资产暴露的双重压力下,持续升级反欺诈防御体系。在日渐严密的风控防线与不断增强的法律震慑之下,黑灰产的违法成本与作案难度显著提高。
然而,在巨额非法利益的驱动下,仍有大量黑产团伙铤而走险,不断翻新攻击技术、变换欺诈手法。这场攻防对抗远未结束,金融机构面临的防控压力依然严峻,反欺诈工作任重而道远。
一、2025年信贷欺诈风险概况
威胁猎人观察到,因2025年8月腾讯微信平台响应 “清朗行动” 的专项治理,聚焦黑灰产与违规群组实施相关风控政策,以及2025年下半年以来,公安部和国家金融监管总局联合部署开展金融黑灰产打击活动,2025年下半年金融贷款舆情量较2025年上半年有所下降,但其中恶意贷款欺诈风险舆情整体仍有所上升。
1.1 2025年金融恶意欺诈舆情较2024年增长200%
2025年威胁猎人监控捕获金融贷款舆情达680万条,金融贷款舆情较2024年增长64%,其中,恶意贷款欺诈舆情189万条,占总量28%,恶意贷款欺诈舆情较2024年增长200%。
金融贷款舆情:指的是和金融贷款场景相关的所有舆情(包含但不限于欺诈风险)
恶意贷款欺诈舆情:指的是和金融贷款场景相关的欺诈风险舆情;如背债、融车套现、科技提额、美容贷骗贷、债务重组、AB贷、制作假流水、征信修复、债务优化等舆情。

2025年威胁猎人共监控捕获金融贷款群组3.7万个,其中提供恶意贷款群组1.8万个,占总量50%,较2024年增长22%。

2025年威胁猎人监控捕获活跃贷款服务账户33万个,其中提供恶意贷款服务的欺诈账户(信贷黑中介/黑产)10万个,占总量30%,较2024年增长135%。
活跃贷款服务账户:所有和贷款有关的活跃账户

1.2 2025年恶意贷款欺诈业务类型热度TOP3:企业贷、信用贷、房贷
恶意贷款欺诈:是指从事冒充银行名义进行虚假宣传贷款业务、包装骗贷、违规提额、违规转贷、违规套现、诱导性贷款、收取客户高额手续费、卷款跑路、诈骗客户谋利、发放高利贷等违规业务以谋取私利的金融欺诈行为。
常见的欺诈行为如背债、融车套现、科技提额、美容贷骗贷、债务重组、AB贷、租机套现、制作假流水、征信修复、债务优化等。

1.3 2025年恶意贷款主要欺诈类型TOP3:职业背债、债务优化、征信修复
2025年数据显示,恶意贷款主要涉及职业背债、债务优化、征信修复、材料造假、融车欺诈、债务重组等超过9类欺诈行为,其中职业背债风险占比高达37%,居首位,为黑产核心攻击手段;债务优化、征信修复分别位列第二、第三位,债务优化代理投诉类业务占比成倍增长。
债务优化:通常指通过代理投诉、代理维权等手段,对债务人的债务结构、还款方式、利息成本等进行调整和优化,以减轻债务人的还款压力、改善财务状况的过程。债务优化与逃废债存在关联,主要表现为通过黑产代理投诉等方式,实现分期还款、延期分期、减免结清等,从而达到缓还、少还债务的目的。
注意:债务优化包含:反催收、代理维权、代理投诉、退息退费等债务处理场景。
反催收:反催收是债务人为了应对逾期贷款的催收和获取利息减免、延期 / 分期还款、逾期记录消除而产生的需求,并由此催生出反催收中介这一群体,他们以非法牟利为目的,诱导或帮助金融消费者逃避债务偿还义务的违法活动,通常伪装成“代理维权”、“代理投诉”等服务,通过虚构事实、伪造材料、恶意投诉等手段干扰金融机构正常催收流程。
债务重组:指黑中介为暂无还款能力的个人或企业垫资还清历史债务、养护征信后,办理多笔大额贷款的行为,使本无还款能力者变相从银行贷出更大金额 。

1.4 2025年恶意贷款欺诈风险地区TOP5:广东、四川、山东、江苏、浙江
威胁猎人情报数据显示,2025年恶意贷款欺诈活跃热度TOP5的省份(含直辖市)是广东、四川、山东、江苏、浙江,其中广东地区风险值远高于其他地区。

1.5 2025年征信修复风险急剧激增,2025年下半年较2024年下半年同比涨幅达199%
2025年征信修复风险舆情量持续增长,2025年上半年征信修复风险舆情量较2024年下半年环比增长116%,2025年下半年征信修复风险舆情量较2025年上半年增长38%,2025年下半年征信修复风险舆情量较2024年下半年增长199%。

其中12月份受国家出台征信修复政策影响,12月舆情量为全年峰值较11月份增长40%。

2025年12月22日,中国人民银行印发了关于开展个人信用修复的专项政策通知。政策明确,自2026年1月1日起,将对符合条件的历史个人小额逾期记录,实施一次性信用修复机制。

自国家征信修复政策出台以来,截至2026年1月中旬,政策实施情况已引发客户、金融中介、黑产及金融机构等相关各方的高度关注,但其关注焦点与诉求存在显著差异,具体表现如下:

二、信贷欺诈产业链及贷款场景下的风险类型
2.1 信贷欺诈产业链分析
当前信贷欺诈产业链已形成一个精细化、分工化、专业化、规模化的分工体系,欺诈角色主要分为上游黑产、中游黑产、下游中介三个角色层,每个角色层有不同的分工。
上游黑产:负责研究金融机构的产品或寻找漏洞,具备行口、资源服务商、假材料制造商等关系和资金资源,提供贷款方案,贷款最终操作者;
中游黑产:负责对接上下游、招募、协助上游实施信贷欺诈;
下游中介:负责接受中游信息、直接招募目标客户。
以下为信贷欺诈产业链流程图:

2.2 各贷款场景中欺诈风险类型
在金融信贷领域,房贷、车贷、消费贷及企业贷都会受到黑产不同程度的攻击,且呈现出不同的欺诈风险类型。
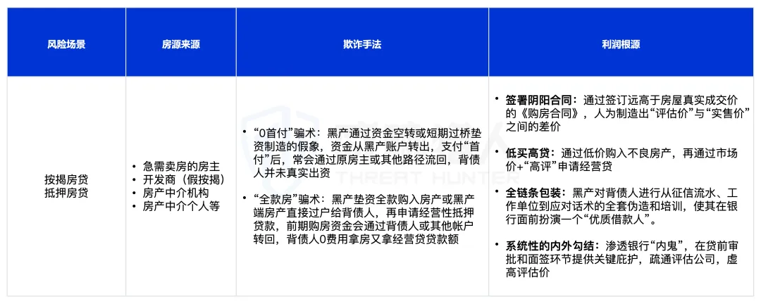
在房贷场景中,黑产往往通过虚增房产估值、利用政策漏洞套利、包装“背债人”或与开发商合谋假按揭等方式,骗取大额资金;
消费贷因线下审批快速、线上化程度高等特性,黑产常借助技术手段批量伪造身份、包装申请材料实施骗贷,人为美化征信实施债务重组或进行“AB贷”诈骗;
企业贷则因贷款金额较大,黑产攻击更加专业化,常通过购买空壳公司、伪造贸易流水与抵押物,甚至操控供应链金融实施职业背债欺诈,或通过修改数据实施科技提额等材料包装欺诈。
而车贷因车辆易于转移变现,欺诈多表现为伪造材料、融车套现、“顶名购车”等,并在放贷后非法拆除GPS、转卖车辆以逃避债务。
以下是各贷款场景中当前面临的主流欺诈方式:

下文将基于威胁猎人长期监测到的真实风险情报,对不同信贷贷款场景中的核心欺诈风险进行针对性拆解与分析。
三、职业背债风险态势分析
职业背债:是指完全没有贷款资质(如征信为纯白、小白、小花,文化程度较低)或资质较低且有背债意愿的人在黑产的包装下,申请银行大额贷款。职业背债以高额利益为目的,不打算偿还债务。
职业背债主要分为 2 类: 一类是 “包装贷”, 另一类是 “背坏账”;
包装贷 :通过捏造身份伪造材料骗取银行高额贷款的行为,比如 “房”、“信”、“企”、“车” 贷款
背坏账 :企业名下有坏账或不良资产影响企业经营或声誉,企业通过股权转让、资产处置、抵押等方式,背债人独自背负企业债务的行为,比如 “企业直背”、“银行直背”
职业背债风险,是指与职业背债行为相关的信贷风险。该风险不仅是信贷欺诈产业链中风险等级最高的欺诈类型,也是各金融机构重点关注、严防严控的核心风险。
3.1 2025年职业背债风险舆情量较2024年增长168%
2025年威胁猎人监控捕获职业背债风险舆情量达37万条,其中,下半年舆情量较上半年增长 59%,整体舆情量较 2024 年同比增长 168%。

3.2 2025年背债地区热度TOP5省份:广东、四川、山东、河南、重庆
威胁猎人情报数据显示,2025年背债相关的贷款欺诈,活跃热度TOP5的省份(含直辖市)是广东、四川、山东、河南、重庆。

3.3 2025年背债城市热度TOP5城市:重庆、广州、成都、上海、深圳
威胁猎人情报数据显示,2025年背债相关的贷款欺诈,活跃热度TOP5的城市(含直辖市)是重庆、广州、成都、上海、深圳。

3.4 2025职业背债黑产新模式:从散点欺诈到专业产业化
2025年,黑产为了拉高贷款通过率、套取更高额度,这些黑产团伙早已告别单打独斗 ,不仅主动联合其他相关团伙抱团作案,还会在贷款到手后迅速做好安全隔离,避免后续爆雷时被牵连。
不同团伙各自手握资源,有的擅长消费贷,有的擅长房贷操作,有的擅长企业长周期贷孵化包装,还有的能打通金融机构渠道,凑在一起正好互补短板、盘活资源,最终瓜分利益,形成了环环相扣的利益链条。
其核心特征集中体现在三个方面:
运作模式升级:从单一的骗贷点位,升级为整合多渠道资源的多元化套利体系,会根据风险高低、利润空间和监管力度,动态调整攻击方向和操作手法。
客户画像优化:不再重点盯着征信空白的 “纯白户”,转而招募有少量良好信用记录的 “优质小白”,这类人群的贷款申请更易通过审核,能进一步提升成功率。
场景精细化运作:不再盲目冲击所有贷款场景,而是针对不同贷款产品的特性,精准核算操作成本、周期和收益,通过精细化配置实现风险最小化、利润最大化。
以下为背债环节下各风险场景的特征对比:

四、信贷欺诈贷款场景风险分析
4.1 房贷欺诈风险现状分析
4.1.1 2025年房贷欺诈风险舆情发展持稳

4.1.2 2025年房贷欺诈地区热度TOP5省份(含直辖市):重庆、四川、广东、山东、河南

4.1.3 2025年房贷欺诈地区热度TOP5城市:重庆、广州、成都、深圳、贵阳

4.1.4 房贷黑产产业链升级:从分工协作到“房源端”主导的全链条闭环欺诈
随着二手房市场风险高发,产业链模式正进一步演进:威胁猎人观察发现, 今年已出现由“房源黑产”主导并整合全流程的新趋势。
这条黑色产业链覆盖房源收集、前期垫资、银行关系疏通、材料伪造、贷款操作、客户招募等多个关键环节。
团伙从源头收揽房源起步,构建起 “招募客户 — 包装资质 — 操作贷款 — 瓜分赃款—把控还款风控期” 的全闭环作案流程,甚至延伸主导后续的装修贷业务。
此类房贷欺诈主要是以按揭贷款为主、经营性抵押贷款为辅,具体风险情况如下:

4.2 企业贷欺诈风险现状分析
4.2.1 2025年企业贷欺诈舆情持续增长,下半年比上半年增长24%

4.2.2 2025年企业贷欺诈地区热度TOP5省份:四川、江苏、浙江、吉林、内蒙古

4.2.3 2025年企业贷欺诈地区热度TOP5城市:青岛、厦门、北京、重庆、深圳

4.2.4 2025年企业贷欺诈风险最高的是企业背债
企业背债:企业背债是以骗贷不还套取资金为目的的企业贷款欺诈行为,其核心在于通过系统性包装与数据养护,将空壳公司伪装成健康的 “优质企业”,以骗取银行巨额贷款。
企业贷欺诈:是指与企业贷款场景相关的所有欺诈风险,如典型的企业背债、科技提额、抵押经营性、企业虚假材料包装等欺诈风险。
企业欺诈风险场景集中体现于四大类:以“空壳主体”为核心的企业背债、以篡改数据为手段的科技提额、涉及抵押物高估的经营性抵押贷欺诈,以及通过虚构经营数据实施的包装骗贷。
其中,企业背债是以骗贷不还套取资金为目的,其风险程度更高。其模式已从简单的材料造假,升级为有组织的“空壳公司养壳、内外勾结骗贷”的完整产业链,对金融机构资产安全构成最大威胁。
以下为企业贷场景各欺诈风险模式的风险表现:

企业背债的包装,是长周期的包装计划,其难度更高、更细化。
企业背债的核心在于“养壳”:通过长达数月的系统性包装与数据养护,将空壳公司伪装成在工商、税务、银行流水等维度均表现健康的“优质企业”。这一过程本质上是一场高成本的“数据养护”,最终目的是以这个被催熟的虚假主体为工具,骗取银行巨额贷款。
以下为企业背债的多层递进式的包装流程图:

4.3 购车贷款欺诈风险现状分析
4.3.1 2025年购车贷款欺诈风险舆情稳步增长,下半年比上半年增长13%

4.3.2 2025年购车贷款欺诈地区热度TOP5省份:广东、四川、山东、浙江、河北

2025年购车贷款欺诈风险地域分布不均,广东省以高风险“领跑”全国。
广东省全年风险表现出鲜明的阶段性特征:上半年5—7 月为风险集中爆发的峰值期,进入下半年后,随着针对黑灰产的重拳整治持续推进,相关风险舆情已出现大幅回落。

相对于其他地区,广东地区的欺诈手法呈现出更为隐蔽的特点,主要集中表现为两种核心模式:
一是精准筛选客户:不再像其他地区那样随便挑选资质差甚至是三无客户,而是专门瞄准资质真实、有迫切融资需求的用户;
二是欺诈手法升级:摒弃以往过度包装的操作路径,转而倾向于依托真实资质、轻度包装进行运作,以此规避当前风控筛查及规避合规风险。

4.3.3 2025年车贷欺诈地区热度TOP5城市:重庆、深圳、广州、杭州、北京

4.3.4 2025年车贷欺诈风险品牌分布显示,风险主要集中在高端燃油车及某头部新能源品牌

4.3.5 2025年购车贷款欺诈风险舆情因监管打击黑产上演区域“转移战”
根据威胁猎人监控情报数据分析,2025年全国购车贷款欺诈风险舆情总量保持平稳,但各地区之间的风险表现存在显著差异。
与上半年相比,2025年下半年有55%的地区风险舆情呈现正增长。其中,内蒙古、广西、四川、福建这四个地区的增长率均超过50%,上升态势较为明显。
另一方面,仍有45%的地区风险舆情呈负增长。广东、山东、河北、湖北、上海等经济活跃省市均在此列,反映出这些区域的购车贷款欺诈舆情有所抑制。

整体来看,地区间风险舆情波动较大的主要原因,与监管政策及打击力度差异密切相关。2025年下半年监管部门联合金融机构、公安机关共同开展打击行动,有效压缩了黑产在严格管控地区的活动空间,迫使部分欺诈行为向政策环境相对宽松的地区转移,从而导致不同区域之间风险舆情出现此消彼长的动态变化。
4.4 消费贷欺诈风险现状分析
4.4.1 2025年下半年消费贷欺诈风险舆情较上半年增长20%

4.4.2 2025年消费贷欺诈风险地区热度TOP5省份:四川、山东、河南、安徽、重庆

4.4.3 2025年消费贷欺诈风险城市热度TOP5城市:重庆、成都、青岛、贵阳、郑州

4.4.4 2025年消费贷欺诈现状:包装骗贷已成新常态
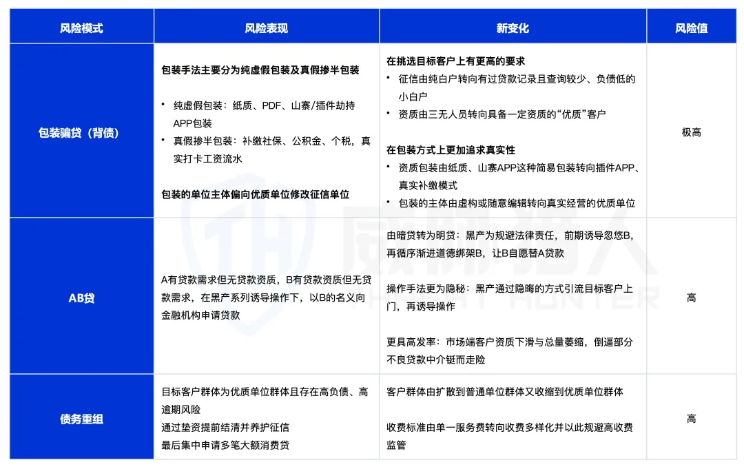
2025年消费贷欺诈风险舆情量持续增长,消费贷贷款场景包含包装骗贷(背债)、AB贷、债务重组在内的多类风险,其中包装骗贷是最突出的欺诈风险。
以下为包装骗贷的风险样例:

以下为消费贷场景各欺诈风险模式的风险表现:

五、结语
金融反欺诈的攻防,已进入体系化对抗的新阶段。2025年,信贷欺诈风险呈现跨场景、专业化、产业化特征,职业背债、房贷、车贷、企业贷等各类场景不断衍生出新手法与新变体,整体防控形势严峻复杂。
尽管监管打击力度持续加大,风控体系不断升级,但黑灰产在暴利驱使下仍持续迭代技术、变换攻击路径,金融机构面临的压力并未减轻,反欺诈工作仍是一项系统性、长期性的艰巨任务。
唯有以情报为先、以体系为盾,持续提升对黑灰产链路的识别与预判能力,金融机构才能在这场长期博弈中争取主动,构建更具韧性的反欺诈防线。
说明:本报告所提供的数据信息系威胁猎人依据大样本数据抽样采集、小样本调研、外部情报数据采集、数据模型预测及其他研究方法估算、分析得出,由于统计分析领域中的任何数据来源和技术方法均存在局限性,依据上述方法所估算、分析得出的数据信息仅供参考。
作为长期深耕情报风险领域的专业研究机构,威胁猎人持续追踪黑产动态、解析攻击逻辑、研判风险趋势,致力于为行业提供前沿、深入的风险洞察与应对参考。本报告所呈现的发现与分析,仅为我们研究成果的一部分。我们相信,只有持续追踪、专业研判与开放合作,才能在这场动态博弈中构建更主动的防御体系。

若您希望进一步了解相关风险详情、获取定制化分析,或需专业反欺诈研究支持,欢迎通过以下方式联系我们,获取更深入的交流与合作机会。

推荐阅读
*公众号回复「反欺诈报告」关键词,获取历史报告下载链接


