









【管理咨询宝藏资料132】国际顶级咨询公司战略&组织&运营报告套装
【格式】PDF版本
【关键词】德勤、罗兰贝格、外资咨询、战略规划、组织管控、运营提升、精益运营
【强烈推荐】
- 从战略规划到战略落地,从组织优化到流程运营,关注宏观的战略,也关注微观的运营,这一套学习资料帮你全流程解决。
- 精选的咨询报告学习套装,一站式解决你的学习痛点,近距离学习国际顶级咨询公司的战略到落地理念和具体操作思路,不必再纠结到底要学哪些咨询理念和内容。
- 如果你正在处理战略规划和落地执行的工作任务,这一套学习资料将能够完整地帮助你学习和理解所需的操作理念和注意事项,结合经典公司案例进行学习,让你游刃有余。
【套装文件】
- 罗兰贝格某大型集团五年战略规划报告
- 某大型集团管控诊断报告
- 德勤对标一流企业的分析观点
- 某国际咨询公司供应链&财务数字化转型方案
- 普华永道财务管理与内控培训
- 某大型集团营销管理数字化转型方案
【核心观点】
- 新一轮战略在传承“成为令人尊敬的优秀综合服务商”的愿景的基础上, 对其内涵进行了“旧瓶装 新酒”的诠释;并将ITG的G的内涵从“成长”更改为更加积极的 “进取”;着眼集团的未来业务布局提出了“3+X” 的业务组合,将以投资为抓手的X板块提升到与供应链、地产、金融相当的战略高度,将其定位成为集团长期发展提供持续动力的积极变量/致胜因素,也是集团未来打造第四、第五等新业务增长极的重要抓手
- 集团跨越式发展的组织瓶颈,建立科学、合理的集团管控体系,必须先找到集团目前存在的核心问题,本次管控诊断的主要关注点是了解、发现和审视传化集团的核心管控问题:战略、模式和团队等问题,未来的解决方案是一个系统工程,即建立“战略、模式、团队”三位一体的良性互动调整模式,培育集团可持续发展的自我调节系统和内部驱动。
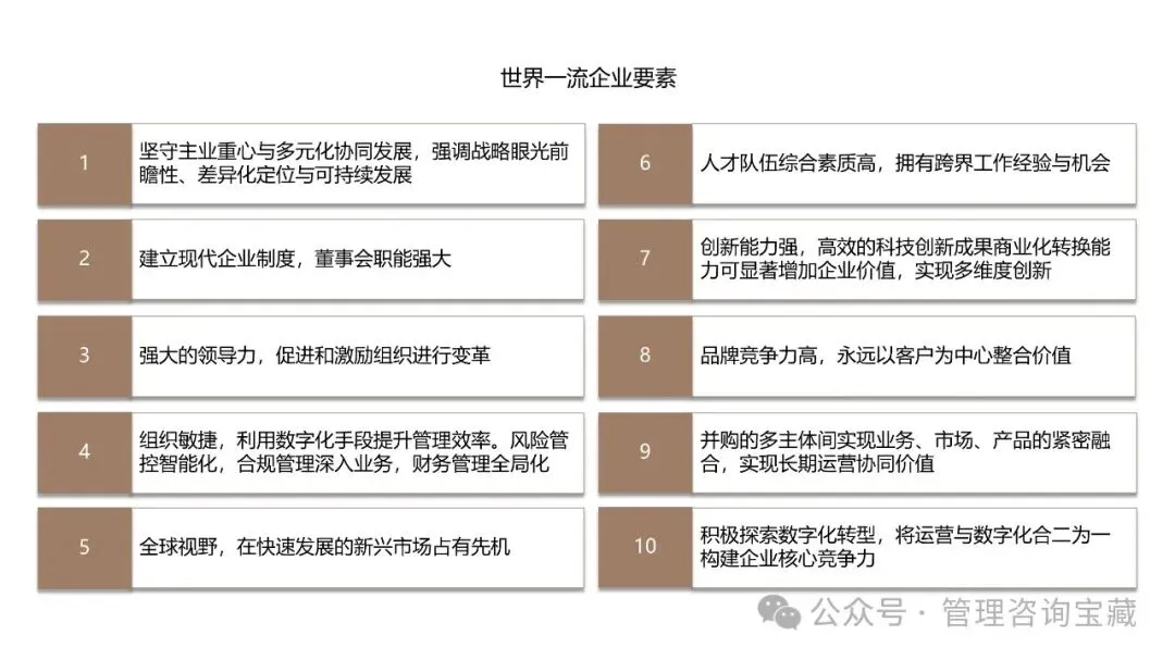
- 我国提出的建设世界一流企业的“三个领军”“三个领先”“三个典范”的要求与乙方总结的“世界一流企业十要素” 相吻合
- 平衡财务能力/经营能力/商业精神,转变财务管理的理念,适应变化的业务,界定一套与价值驱动因素及企业战略相连的业绩评价方法,有助与在企业组织内部推行价值管理,将公司长远目标和战略转化为一整套详细的总部以及可以分解到各业务群的战略目标的过程
- 战略与运营的断层:尽管每个运营模式的制定都要进行战略理解,由于运营层面是割裂的,很难对战略进行完整诠释组织与运营的断层:组织模式单纯从承接战略和管控模式出发,对各运营环节业务模式欠缺,导致无法解决客户由于业务模式变革带来的实操组织变革问题。各业务流程之间的断层:各业务领域本身比较专业,但与其它各业务领域缺乏集成和协同
……
学习一流咨询报告,成为一流商业分析人士!
更多学习资料,请添加客服扫描下方二维码添加

【管理咨询宝藏】公众号,是国内首个聚焦分享源于国际顶级咨询公司(MBB咨询、四大咨询、IBM、埃森哲等)和国内知名企业(华为、联想、海尔等)内部培训资料的频道。
如果你对专业的商业学习感兴趣,并希望学到最专业的商业咨询内容,欢迎关注公众号【管理咨询宝藏】,并联系客服,获得完整版的学习资料。
本公众号分享的学习资料主题,包括但不限于:
- 战略规划
-组织管控与架构优化
- 数字化转型
-人力资源共享中心
-运营效率提升
- 流程体系搭建与优化
- 风险管理与内部控制
-兼并收购
- 尽职调查
……


