
作者 | 智银资本
欢迎关注智银医药微信公众号(ID:zyzb-club),智银资本——一家专注创新医药的精品投行!


脑机接口技术,源自对大脑与外部世界交互方式的探索。慢性疼痛作为一种复杂的神经系统疾病,传统治疗方法存在效果有限、药物成瘾性强和副作用显著等问题。
从产业发展角度来看,全球脑机接口市场正进入高速增长期。根据北京研精毕智信息咨询的数据显示,2023年全球脑机接口市场规模已达19.8亿美元。预计到2028年,全球脑机接口市场规模将进一步攀升至36亿美元,2023—2028年期间的年复合增长率有望达到12.2%。
结合“目标患者基数×渗透率×单设备/疗程价格”的核心逻辑,2025年国内非植入式脑机接口慢性疼痛市场规模预计达2400亿元。从患者基数看,《中国疼痛医学发展报告》显示我国有超过3亿人正在遭受慢性疼痛,且正以每年1000—2000万的速度增长。随着国家医保局将脑机接口康复设备纳入DRG(Disease Diagnosis Related Groups)除外支付清单,非植入式设备渗透率将从当前0.3%提升至2.1%(参考神经调控设备平均渗透曲线,医保覆盖后渗透率可实现7倍提升)。经颅磁刺激TMS(Transcranial Magnetic Stimulation)是非植入式脑机接口核心设备类型之一,在慢性疼痛治疗领域应用广泛。从技术原理来看,TMS通过在头皮外部产生脉冲磁场,该磁场可穿透头皮和颅骨,在大脑特定皮层区域(如与疼痛感知、调节相关的运动皮层、前额叶皮层等)诱导产生微弱电流,从而改变脑区神经元的活动状态,实现对慢性疼痛的干预——例如抑制过度兴奋的疼痛传导通路,或激活参与疼痛缓解的脑区功能,达到减轻疼痛的效果。设备价格层面,医疗机构采购的TMS均价调整为8.8万元/台(参考洛阳政府采购项目及国产设备规模化生产后的成本下降趋势),居家型经颅直流电刺激(tDCS)设备价格上调至1.2万元/台(结合天猫平台医疗级设备促销数据及国内医疗级产品合规成本);据此测算,考虑设备5年使用寿命(参考美敦力神经调控设备折旧周期)及医疗机构场景80%、居家场景20%的占比,2025年医疗机构端市场规模约887.04亿元(3亿患者×2.1%渗透率×80%场景占比÷5年使用寿命×8.8万元/台),居家端市场规模约1512亿元(3亿患者×2.1%渗透率×20%场景占比×10家庭持有率×1.2万元/台)。
本篇报告将从技术演进、产业链生态、临床实践和全球对比四个维度全面分析非植入式脑机接口在慢性疼痛治疗领域的发展现状与趋势。
1.1. 非植入式脑机接口定义
非植入式脑机接口(Non-invasive Brain-Computer Interface,BCI)技术作为一种前沿的神经工程技术,通过从头皮表面记录电生理信号实现大脑与外部设备之间的直接通信,近年来在慢性疼痛治疗领域展现出巨大潜力。非植入式脑机接口技术通过解码疼痛相关的神经信号并提供精准神经调控,为慢性疼痛管理提供了全新的解决方案。脑机接口系统的结构如图1所示。
图1.脑机接口系统的结构

数据来源:García-Laencina P J, Bermúdez G R, Dorda J R. Experimentación con señales electroencefalográficas para el diseño de sistemas BCI[J].
在慢性疼痛领域的脑机接口技术竞争中,侵入式、半侵入式、非侵入式(非植入式)呈现出明显的差异化布局。侵入式凭借对大脑皮层神经元“直接接入”的技术特性,能采集到高强度、高质量的神经信号(如尖峰脉冲和局部场电位),在难治性疼痛(如癌性疼痛、顽固性神经病理性疼痛)和科研领域具有不可替代的价值。代表企业Neuralink、Synchron通过开颅植入电极的方式,为极端病例提供了干预可能,但12%的感染/出血风险(数据来源于JAMA Network Open安全性数据)和高昂的植入手术成本,使其仅能服务于小众市场。半侵入式处于侵入与非侵入的技术中间地带,通过将电极植入颅腔但不穿透皮层,以皮层脑电(ECoG)为信号基础,在信号质量与创伤风险间取得平衡。但因仍需手术植入,其应用场景被严格限制在“对信号精度有较高要求且可接受一定创伤”的重度疼痛患者中,目前行业内代表企业较少,市场渗透率较低。非侵入式(非植入式)是慢性疼痛领域的主流技术路线,具有无创、低成本、易普及的优势。其通过头皮电极采集脑电(EEG)信号,设备单价仅0.8-15万元(数据来源于搜狐网设备报价),且2025年医保政策明确报销比例≥70%(数据来源于原创力文档《2025年脑机接口医保政策深度报告》),在轻中度疼痛评估、康复训练及家庭场景中广泛应用。代表企业如武汉依瑞德的TMS设备、睿酷医疗的脑电监测平台,通过技术迭代不断弥补信号强度与分辨率的不足,进一步巩固了其在基层医疗机构和居家场景的渗透率。综上,三类技术路线形成“非侵入式主导大众市场,侵入式聚焦极端病例,半侵入式niche补充”的竞争格局。其中,非侵入式因安全、经济、易推广的特性,成为当前商业化落地的核心方向;而侵入式则在技术突破(如降低感染风险)和医保政策倾斜前,仍将保持小众化定位。
1.2. 非植入式脑机接口技术在慢性疼痛治疗领域的发展历程
脑机接口技术在慢性疼痛治疗领域的发展经历了从概念验证到临床应用的逐步演进过程。回顾其发展历程,可以清晰地看到一条从基础研究到技术突破再到产业应用的清晰路径。本章节将详细阐述非植入式脑机接口在慢性疼痛治疗领域的关键发展里程碑,分析主要突破点和技术演进脉络。
1.2.1. 基础研究
脑机接口技术的历史可以追溯到上世纪70年代,当时加州大学洛杉矶分校的Jacques Vidal教授首次提出"脑机接口"概念并进行了初步实验。然而,专门针对疼痛管理的脑机接口研究则起步较晚。2000年代初,随着功能磁共振成像(fMRI)和脑电图(EEG)技术的进步,研究人员开始探索疼痛的神经机制,发现前扣带回皮层(ACC)、前额叶皮层(PFC)和体感皮层等脑区在疼痛处理中起关键作用。这些发现为后续脑机接口在疼痛领域的应用奠定了理论基础。
图2.基于脑电图的脑机接口的架构

数据来源:Portillo-Lara R, Tahirbegi B, Chapman C A R, et al. Mind the gap: State-of-the-art technologies and applications for EEG-based brain–computer interfaces[J].
1.2.2. 技术突破
2020-2022年期间,上海交通大学马柯教授团队开展了大规模临床研究,基于高密度脑电图(EEG)技术开发了疼痛评估算法,并通过虚拟现实(VR)和混合现实(MR)技术提供放松训练和认知行为干预,帮助患者调整疼痛感知,重塑大脑功能。该研究团队完成了数千例患者的临床验证,效果显著,为非植入式脑机接口在疼痛管理中的应用提供了坚实证据。
图3.高密度脑电图作为可靠的神经成像工具

数据来源:Marino M, Mantini D. Human brain imaging with high‐density electroencephalography: Techniques and applications[J].
1.2.3. 产业应用
2023年至2025年是非植入式脑机接口技术快速成熟并走向产业化的关键时期。多家中国企业在这一领域取得了重要突破:根据优刻得发布的信息,2024年8月,脑虎科技联合华山医院神经外科毛颖/陈亮教授团队顺利完成意念合成运动临床试验,并由优刻得提供相关的云资源和技术服务支持。
图4.实时意念操控XessOS系统

数据来源:优刻得
2025年初,睿酷医疗开发的视触觉交互技术通过VR技术为患者提供视觉刺激,借助大脑先验模型机制,诱使患者产生相应的触觉与感觉反馈,该技术在临床中成功应用于改善颈椎病患者症状、降低幻肢痛评分。
2025年8月29日,上海交通大学转化医学研究院与睿酷医疗联合发布了《脑机接口在疼痛疾病中的应用白皮书》,这标志着脑机接口在疼痛治疗领域的应用进入了标准化阶段。该白皮书系统阐述了脑机接口的原理、分类、在疼痛领域的应用基础、关键机制、现有成果与未来方向,提出了"开启无痛新纪元"的愿景。白皮书的发布为脑机接口技术在疼痛疾病治疗领域的广泛应用注入了强大动力,有望为广大疼痛患者带来全新的希望。
医疗机构场景的三级医院疼痛科以武汉依瑞德集团的经颅磁刺激仪(TMS)+神经导航系统为核心,开展精准化疼痛干预。例如某省精神卫生中心通过该设备年治疗量超27万例,覆盖三叉神经痛、癌性疼痛等中重度慢性疼痛类型,实现“定位-刺激-评估”的闭环治疗。康复机构集成服务采用“神经调控中心”模式,整合脑电(EEG)检测、TMS治疗、疗效评估等功能。诚益通生态布局的数据显示南方某康复医院引入该模式后,卒中后疼痛患者的康复有效率较传统方案提升40%,显著缩短患者康复周期。医院康复科聚焦疼痛评估与闭环调控,如睿酷医疗的“睿梦系统”,通过多模态脑电信号实时监测疼痛程度,并自动调整刺激参数,已在全国30余家三甲医院临床应用。
社区康复中心依托便携式非植入设备开展日常疼痛训练与监测。例如翔宇医疗的便携式经颅直流电刺激(tDCS)设备,在社区康复场景中为慢性腰背痛患者提供每周3次的规律干预,患者功能改善率达65%。这类设备因操作简便、安全性高,成为基层医疗“疼痛管理下沉”的关键工具。
家庭自我管理以家用化设备为核心,实现慢性疼痛的居家干预。一方面,爱朋医疗的便携式tDCS设备配合远程医疗指导,使纤维肌痛患者4周干预依从性达91.2%;另一方面,睿酷医疗的“家用脑电帽+APP”方案,让患者可通过智能终端实时监测脑电信号,医生远程调整治疗参数,形成“居家干预+远程管理”的服务闭环。
医学院校教学围绕非植入式脑机接口技术开展疼痛机制与手术模拟培训,例如“睿培系统”通过虚拟仿真技术,帮助医学生掌握脑区定位、刺激参数设置等技能,已被上海多所医学院校纳入教学体系。临床科研平台依托多企业技术资源构建脑电数据库与多中心研究网络。例如诚益通的256通道脑电芯片支持多中心疼痛机制研究,目前已联合全国20余家科研机构开展“慢性疼痛脑网络特征”课题,累计采集数据超10万例。
除现有成熟场景外,非植入式脑机接口正向“数字疗法+保险”场景延伸。例如太平保险推出的“脑机接口疼痛管理”商业保险套餐,将爱朋医疗的脑电监测服务与依瑞德的TMS治疗纳入保障范围,患者自付成本进一步降低。可见非植入式脑机接口的落地场景已从单一的医疗机构治疗,拓展至覆盖全人群、全周期的疼痛管理生态,每个场景的技术应用均以“患者需求”为核心,通过设备迭代与支付政策支持持续深化渗透。

2.1. 上游:硬件与软件组件供应商
上游产业主要包括信号采集器件、处理芯片、算法软件和材料供应商。在信号采集器件方面,高性能干电极、凝胶电极和微机电系统(MEMS)电极是主要产品形式。与传统湿电极相比,干电极具有使用方便、准备时间短等优点,更适合长期监测和家庭使用。国内主要供应商包括脑陆科技、宁矩科技和博睿康等,国际主要供应商有美国Neurosky、荷兰TMSi和德国Brain Products。在电极材料方面,柔性可拉伸材料成为研发热点,能够更好地与头皮贴合,降低接触阻抗,提高信号质量。
图5.脑虎科技独立开发的SilkTrode 柔性深部电极 Tetrode

数据来源:脑虎科技官网,智银医药
处理芯片是脑机接口系统的核心组件,负责信号的放大、滤波和初步处理。由于脑电信号非常微弱(通常为微伏级别),需要高精度、低噪声的专用芯片进行处理。目前国内企业如脑虎科技、睿酷医疗已开发出自主知识产权的芯片产品,但高端芯片仍主要依赖国外供应商如Texas Instruments、Analog Devices等。值得注意的是,华为、寒武纪等国内科技巨头也开始布局脑机接口芯片领域,未来有望实现进口替代。
表1.脑机接口芯片类型及特点

数据来源:行行查,智银全球生物医药资料库
图6.BCI芯片硬件结构图

数据来源:行行查
在算法软件方面,信号处理算法和机器学习模型是关键组成部分。信号处理算法包括滤波、去噪、特征提取等步骤,用于从原始脑电信号中提取有效信息。机器学习模型则负责对脑电信号进行分类和解码,识别疼痛状态和相关特征。上海交通大学张岳教授团队开发的疼痛解码算法准确率已达到国际先进水平,相关技术已申请专利并启动医疗器械注册申报。此外,清华大学、浙江大学等高校也在脑信号算法领域取得了重要进展,为产业发展提供了技术支持。
2.2. 中游:系统集成与产品开发
中游产业主要包括脑机接口设备制造商、软件平台开发商和解决方案提供商。这些企业将上游的硬件组件和算法软件集成化为完整的脑机接口系统,针对疼痛治疗等特定应用场景进行优化和验证。根据技术路径的不同,中游产品可分为单纯脑电监测设备、神经调控设备和闭环脑机接口系统三大类。
单纯脑电监测设备主要用于疼痛的评估和监测,如翔宇医疗开发的脑电采集装置已于2025年上半年取得医疗器械注册证。这些设备能够客观量化患者的疼痛程度,解决传统疼痛评估依赖主观报告的问题。神经调控设备则通过经颅电刺激(tES)、TMS等技术调节大脑活动,缓解疼痛症状。麦澜德医疗在上肢与手部运动机器人、无创神经调控等领域积累了多项技术,正在布局多模态闭环神经调控方向。
图7.翔宇医疗脑电图机

数据来源:翔宇医疗官网
闭环脑机接口系统是技术含量最高的产品形式,能够实时监测疼痛相关脑活动并自动施加调控刺激,形成闭环反馈。睿酷医疗正在构建非植入式脑机接口闭环系统,该项目已获得上海市科委千万级项目支持。中科信息也在开发闭环脑机接口系统以适配相关场景需求。这些系统代表了脑机接口在疼痛治疗领域的最高技术水平,有望成为未来的主流产品。
在中游领域,企业与科研机构、医疗机构的合作尤为重要。2025年8月,翔宇医疗牵头成立脑机接口康复技术创新联合体,构建全链条协同体系,还与临床机构合作打造"脑机接口康复治疗与神经调控中心"。这种产-学-研-医合作模式加速了技术研发和产品转化,推动了脑机接口在疼痛治疗中的应用。
2.3. 下游:应用场景与服务平台
下游产业主要包括医疗服务机构、康复中心、家庭用户和科研机构。医疗机构是脑机接口疼痛治疗产品的主要用户,包括综合医院疼痛科、神经科、康复科以及专科疼痛医院。近年来,上海、北京等地的多家三甲医院已开始试点应用脑机接口技术进行疼痛评估和治疗,取得了良好效果。随着上海医保局在2025年8月底发布通知,增设多项脑机接口医疗服务价格项目,医院端的收费瓶颈得到解决,为产品商业化提供了清晰路径。
康复中心和社区医疗机构是脑机接口技术的重要应用场景。由于慢性疼痛患者往往需要长期管理,社区层面的康复中心能够提供更便捷、更经济的服务。翔宇医疗、伟思医疗等企业正在开发适合社区和家庭使用的便携式、可穿戴脑机接口设备,降低使用门槛,扩大服务覆盖范围。
家庭用户是未来脑机接口产品的潜在巨大市场。随着人口老龄化加剧和慢性疼痛患者增多,家用脑机接口设备需求不断增长。麒盛科技与西湖大学合作研究睡眠健康,联合高校成立实验室分析脑电信号,并推动2款产品获Ⅱ类医疗器械注册证。这些产品价格相对亲民,适合家庭使用,能够实现疼痛的日常监测和管理。
此外,一些创新企业正在探索脑机接口技术与数字疗法结合的新模式,开发基于软件应用的疼痛管理解决方案。这些方案通常结合了脑机接口监测、认知行为疗法(CBT)、正念冥想等多种技术,为患者提供个性化疼痛管理服务。
表2.中国非植入式脑机接口疼痛治疗产业链主要企业及产品

数据来源:公开资料,智银全球生物医药资料库
从商业模式来看,脑机接口在疼痛治疗领域的商业模式主要包括设备销售、服务收费和数据价值三大类。设备销售是传统的商业模式,企业通过向医疗机构或消费者销售硬件设备获取收入。服务收费模式则是企业提供疼痛评估、治疗或管理服务,按次或按疗程收费。随着脑机接口应用的普及,数据价值模式变得越来越重要,匿名的脑电数据可以用于算法优化、疾病研究和新药开发,产生附加价值。
非植入式脑机接口在技术落地过程中面临多维度挑战,这些挑战从信号采集到临床应用形成了一条技术链。首先,非侵入式脑电信号本身仅为微伏级(μV),极其微弱;同时头皮、颅骨对脑电信号的衰减率高达80%以上,导致现有EEG设备的信噪比仅0.1-1μV,难以捕捉疼痛相关深层脑区(如中脑导水管灰质)的有效信号。此外,肌电、眼动等生理噪声极易干扰脑电信号,进一步降低信号质量,增加了解码难度。其次,非侵入式设备的刺激深度多限于皮层(≤2cm),而中脑导水管灰质等疼痛调控核心脑区位于更深层(5-10cm),常规设备难以精准触达。虽有依瑞德超声刺激仪可突破刺激深度至5-10cm,但设备成本较高,难以大规模普及。再次,疼痛具有极强的主观性,脑电特征的个体差异显著,通用解码算法难以适配不同患者的疼痛模式,导致从脑电信号中提取疼痛相关特征的精度较低,无法实现个性化精准干预。此外,现有EEG-fNIRS融合系统的反馈延迟约200ms,无法实时匹配疼痛信号的动态波动,影响干预效果的即时性,难以满足临床对快速镇痛的需求。最后,高精度电极、低噪声模拟芯片等核心硬件仍依赖进口(如TI、ADI),国内企业在高端硬件的自主化程度不足,导致中游设备研发受限于上游供应链,增加了成本与技术风险。这就进一步体现了非植入式脑机接口产业上游(硬件与材料)、中游(算法与设备)、下游(临床应用与市场)三个环节相互制约且协同发展。上游是产业的“基石”,硬件性能(如电极信噪比、芯片功耗)直接决定中游设备的信号采集与处理上限。而中游需依赖上游的高性能硬件获取高质量信号,同时下游的临床需求(如疼痛干预的实时性、个性化)倒逼中游算法迭代。例如,若上游电极信号质量差,中游即使采用最先进的解码算法,也难以提取有效特征。下游的临床反馈(如患者疼痛缓解效果、使用依从性)是中游设备与算法迭代的核心依据;同时医保政策(如报销比例≥70%)的落地直接推动下游市场需求,反哺上游与中游的技术研发投入。
从产业发展的“木桶效应”来看,上游硬件环节是当前最关键的瓶颈:硬件性能直接决定信号质量的上限,若上游电极、芯片技术不突破,中游算法再先进也无法从“噪声淹没的信号”中提取有效信息,下游临床效果将大打折扣。硬件的国产化程度影响产业自主可控性与成本,依赖进口硬件会导致中游设备成本居高不下,制约下游市场普及(如依瑞德超声刺激仪因硬件成本高,难以大规模进入基层医院)。当然,中游算法与下游需求的拉动也至关重要,但上游硬件的“卡脖子”问题若不解决,产业整体发展将面临“根基不稳”的风险。因此,短期内需重点突破上游硬件的核心技术(如自主研发低噪声芯片、高信噪比电极),同时协同中游算法与下游临床需求,形成“上游突破-中游迭代-下游放量”的正向循环。
总体而言,非植入式脑机接口在慢性疼痛治疗领域已形成较为完整的产业链,但各环节发展不平衡。上游核心元器件仍部分依赖进口,中游系统集成发展较快,下游应用场景不断拓展。未来随着技术进步和政策支持,产业链各环节将进一步协同发展,推动脑机接口在疼痛治疗中的规模化应用。

慢性疼痛作为一种复杂的健康状况,其对患者生活质量和社会经济的影响已引起全球广泛关注。非植入式脑机接口技术作为一种新兴的疼痛管理手段,其发展离不开对疼痛流行病学的深入理解和基于临床证据的指南指导。本章将全面分析慢性疼痛的流行病学特征、脑机接口技术的临床证据基础以及相关的治疗指南和标准规范。
3.1. 慢性疼痛的流行病学特征
慢性疼痛是指持续或反复发作超过3个月的疼痛,已成为全球性的重大公共卫生挑战。根据世界卫生组织(WHO)的数据,全球约有20%的人口遭受慢性疼痛的困扰,在老年人群中的比例更高达30-50%。疼痛相关的医疗支出和经济损失占全球疾病负担的相当大比例。
在中国,慢性疼痛的患病率也呈上升趋势。根据《中国疼痛医学发展报告》的数据,中国慢性疼痛患者数量已超过3亿人,且每年以1000-2000万的速度增长。常见的慢性疼痛类型包括腰背痛(约占慢性疼痛患者的30-40%)、颈肩痛(约20-30%)、头痛(约10-15%)和神经病理性疼痛(约5-10%)。慢性疼痛不仅导致患者身体功能受限,还常伴有焦虑、抑郁等心理问题,约35%的慢性疼痛患者存在中度以上抑郁症状,形成"疼痛-抑郁-更疼痛"的恶性循环。
图8.慢性疼痛的流行病学特征

数据来源:智银全球生物医药资料库
慢性疼痛的高发病率带来了巨大的社会经济负担。根据《中国疼痛医学发展报告(2020)》显示,中国慢性疼痛每年的医疗费用总花费达5000亿元人民币。从成本构成看,这一总费用包含直接医疗成本与间接经济损失:直接医疗成本主要涵盖药品费用、诊疗费、住院费、手术费等,慢性疼痛患者的长期用药和反复就医导致该部分支出显著高于普通人群,占总医疗费用的核心比例;间接经济损失则以生产力损失为核心,包括患者因疼痛导致的缺勤、工作效率下降、提前退休及家庭护理费用等,其规模通常超过直接医疗成本。
2024年发表于《Addiction》期刊的系统综述,涵盖148项研究、430万余名患者,发现慢性疼痛患者中阿片类药物依赖及使用障碍的合并患病率为9.3%;另一项针对全球慢性疼痛患者的荟萃分析显示,15%-20%的长期用药者会出现不同程度的药物依赖。这凸显了开发非药物疼痛治疗方法的紧迫性和重要性。
图9.非药物疼痛治疗方法的重要性

数据来源:智银全球生物医药资料库
3.2. 脑机接口治疗的临床证据基础
近年来,非植入式脑机接口在慢性疼痛治疗中的临床研究取得了显著进展。多项临床试验证实了其安全性和有效性。2025年上海交通大学转化医学研究院发布的《脑机接口在疼痛疾病中的应用白皮书》总结了现有临床证据,指出脑机接口技术为疼痛管理开创了基于客观神经信号、个性化且可闭环调控的精准医疗新模式。在疼痛评估方面,脑机接口技术通过识别与疼痛相关的大脑活动模式,为疼痛提供客观、量化的生物标志物,解决了传统疼痛评估过度依赖患者主观描述的问题。在疼痛治疗方面,马柯教授团队研发的疼痛脑机接口治疗方案已通过数千例患者的临床验证,效果显著。睿酷医疗开发的视觉-触觉交互技术能改善颈椎病患者症状、降低幻肢痛评分以及减少老年髋关节置换患者ICU谵妄发生率。
超慢神经反馈(ISF-NF)在技术分类上属于非侵入式脑机接口,但它是一种特殊类型的脑机接口应用——专注于超慢频率脑波活动的神经反馈训练,主要用于神经调节和治疗,而非控制外部设备。Adhia等(2023)的随机双盲安慰剂对照试验评估了针对不同脑区的ISF-NF治疗对慢性腰痛的效果。该研究纳入60名慢性腰痛患者,分为四个治疗组,每组接受12次神经反馈治疗。结果显示,靶向pgACC的ISF-NF治疗效果最佳,53%的参与者达到了临床上显著的疼痛减轻,80%的参与者疼痛干扰显著减少,73%的参与者残疾程度显著改善。这些改善在1个月随访时仍然保持。
Sakel等(2025)的研究评估了家庭式EEG神经反馈治疗对慢性神经痛的效果。该研究纳入11名慢性神经痛患者,进行8周的家庭神经反馈干预,随后12周的随访。结果显示,所有参与者的疼痛评分均有显著改善,56%的参与者达到了临床上显著的疼痛改善。情绪评分也显示抑郁和疼痛灾难化得分显著降低,且这些改善在1个月随访时仍然持续。
在神经机制研究方面,脑机接口技术也提供了新的见解。研究发现,慢性疼痛患者的前扣带回皮层(ACC)和前额叶皮层(PFC)活动存在异常模式,成功的脑机接口治疗往往伴随着这些脑区活动模式的正常化。这不仅证实了脑机接口治疗的科学性,也为优化治疗策略提供了方向。
3.3. 临床指南与标准规范
随着临床证据的积累,脑机接口在慢性疼痛治疗中的应用正逐步被纳入专业指南和规范。2025年发布的《脑机接口在疼痛疾病中的应用白皮书》是第一份专门针对这一领域的指导性文件,系统阐述了脑机接口的原理、分类、在疼痛领域的应用基础、关键机制和操作规范。
在适应证选择方面,白皮书推荐脑机接口技术适用于以下慢性疼痛类型:纤维肌痛、慢性腰背痛、幻肢痛、复杂性区域疼痛综合征和难治性神经病理性疼痛。对于药物治疗效果不佳或不适合长期药物治疗的患者,可考虑采用脑机接口治疗。
在治疗流程方面,白皮书提出了标准化操作程序(SOP),包括:①基线评估(疼痛特征、心理状态、脑功能评估);②个体化治疗方案制定(靶点选择、参数设置);③治疗实施(每周2-3次,每次45-60分钟,共4-12周);④疗效评估与方案调整。
在安全性方面,脑机接口技术表现出良好的安全特性。大规模临床数据显示,严重不良事件发生率低于0.1%,主要为轻度至中度的头晕、疲劳和头皮不适,多在短期内自行缓解。这与药物治疗相比具有明显优势,特别是避免了阿片类药物的成瘾风险和NSAIDs的胃肠道、心血管风险。
值得注意的是,2025年8月底上海医保局发布通知,增设多项脑机接口医疗服务价格项目,这解决了医院端收费瓶颈,为产品商业化提供清晰路径。预计未来2-3年内,国家层面也将出台相应的医保支付政策,进一步促进脑机接口技术在疼痛治疗中的推广应用。
尽管脑机接口在慢性疼痛治疗中展现出广阔前景,但仍存在一些挑战和限制。目前大多数研究样本量较小、随访时间较短,需要更大规模、更长周期的研究来验证长期疗效。此外,个体差异对治疗效果的影响也需要进一步研究,未来需要开发更加个性化的治疗策略。
总体而言,非植入式脑机接口技术为慢性疼痛管理提供了新的途径,基于日益丰富的临床证据和逐渐完善的指南规范,这一技术正逐步走向成熟化和标准化,有望在未来5-10年内成为慢性疼痛治疗的重要组成部分。

非植入式脑机接口技术在慢性疼痛治疗领域的应用正受到全球范围内的关注,不同国家和地区根据其科研实力、产业政策和医疗体系特点,形成了各具特色的发展路径。本章将从技术研发、产业政策、临床应用和市场模式等方面对比全球主要地区的发展状况,分析其优势劣势和未来趋势,为中国脑机接口产业的发展提供借鉴。
4.1. 美国:技术领先与资本驱动
美国在脑机接口技术领域处于全球领先地位,尤其是在基础研究和原创技术开发方面。美国脑机接口技术的发展主要依靠私营企业和资本市场的双重驱动,政府通过国立卫生研究院(NIH)和国家科学基金会(NSF)等机构提供研究资金支持。
在技术路线上,美国更侧重于植入式脑机接口,如Neuralink、Synchron和Blackrock Neurotech等公司主要开发植入式系统。然而,在非植入式领域,美国也有重要布局,如Kernel、Neurable和MindMaze等公司专注于非侵入式技术。美国FDA对脑机接口设备采取了相对灵活的监管策略,已有多个产品通过"突破性设备"认定加速审批流程,如Neuralace公司的多模态疼痛评估系统于2023年获得FDA批准。
图10.Neuralink公司的发展历程

数据来源:行行查,Neuralink官网,智银全球生物医药资料库
在科研方面,美国高校和研究机构取得了多项突破性进展。纽约大学医学院张巧生博士团队于2021年开发了首个针对疼痛的闭环脑机接口系统,实现了对急慢性疼痛感知信息的实时解码以及光遗传刺激反馈。加州大学旧金山分校、斯坦福大学和卡内基梅隆大学等机构也在疼痛神经机制和解码算法方面取得了重要进展。
美国的优势在于强大的基础研究能力、活跃的风险投资市场和相对灵活的监管环境。然而,其医疗体系的分割性和高昂的医疗成本可能限制脑机接口技术的普及应用。此外,美国过度依赖植入式技术路线,在非植入式领域的技术积累相对不足,这可能为中国等国家的弯道超车提供机会。
4.2. 欧洲:规范发展与学术主导
欧洲脑机接口技术的发展呈现出学术主导、注重伦理和规范发展的特点。欧盟通过"人类脑计划"(Human Brain Project)等大型科研项目对脑机接口研究给予支持,强调多学科交叉和国际合作。
图11.人脑计划的演变

数据来源:Nature Portfolio
欧洲在脑机接口技术开发上更加注重伦理考量和社会接受度,因此非植入式技术路线获得更多关注。瑞士洛桑联邦理工学院(EPFL)、德国蒂宾根大学和英国剑桥大学等机构在非植入式脑机接口方面开展了重要研究,主要集中在疼痛评估、神经反馈和康复训练等领域。
欧洲的医疗体系以公立为主,更加注重医疗技术的成本效益和公平可及性。这使得欧洲在脑机接口技术的临床应用和医保覆盖方面相对谨慎,推进速度可能慢于美国。然而,一旦证明其成本效益,欧洲市场的采纳程度可能迅速提高。
欧洲的优势在于强大的学术研究能力、注重技术规范和伦理考量,以及相对统一的医疗市场。劣势在于风险投资不如美国活跃,创新创业环境相对保守,技术商业化进程较慢。
4.3. 中国:政策支持与应用创新
中国在脑机接口领域虽然起步较晚,但发展迅速,特别是在非植入式技术路线上实现了弯道超车。中国政府将脑机接口列为"十大标志性未来产业",北京、上海等地提出2030年实现核心技术自主可控及临床应用目标。
4.3.1. 医保和支付政策
中国脑机接口产业的发展模式特点是政策引导、产研结合和应用驱动。政府通过国家"十四五"规划、科技创新2030重大项目等提供政策和支持,各地政府也纷纷出台专项政策,如四川省发布了《四川省脑机接口及人机交互产业攻坚突破行动计划(2025-2030年)》,明确提出同步推进侵入式和非侵入式两种技术路径。
2025年,国家医保政策针对非植入式脑机接口在慢性疼痛领域的应用推出突破性支持措施。《2025年脑机接口医保政策深度报告》显示在报销范围上,明确涵盖设备购置费、治疗费、维护费,且非植入式设备全额纳入报销范畴,实现从设备到服务的全流程覆盖。报销比例执行全国统一标准,普通患者报销比例不低于70%,建档立卡患者可提升至90%,大幅降低患者经济负担。报销流程简化为医疗机构直接结算,仅需患者提供“疼痛评分量表+脑电监测报告”双重凭证即可完成报销申请,提升就医便利性。实施保障方面,医保局建立设备溯源系统,对非植入式脑机接口设备的采购、使用、维护全流程追踪,严查骗保行为,确保政策落地规范性。试点进展上,2025年Q1已在广东、湖北等10省启动试点,预计Q4全国推广,为规模化应用铺路。市场影响上,政策预计带动患者支付成本下降62%,2025年市场需求将增长300%以上,成为行业商业化爆发的关键驱动力。
地方医保部门积极探索支付路径,上海市医保局于2025年8月率先增设脑机接口医疗服务价格项目,涵盖疼痛评估、神经反馈治疗等非植入式核心服务,为全国政策落地提供样本。这一举措标志着支付体系从“设备报销”向“服务定价”深化。
商业保险也开始填补支付缺口,太平保险、平安健康等推出“数字疗法+脑机接口”保险套餐,将非植入式疼痛干预服务纳入保障,提供多元支付选择。“医保+商保”协同模式进一步提升了技术可及性。
当前政策从三方面推动行业发展:一是降低经济门槛,70%以上报销比例让更多患者可接受治疗;二是规范服务标准,报销凭证要求倒逼行业建立标准化疗效评估体系;三是加速市场扩容,300%的需求增长将吸引企业投入研发与迭代,形成“政策-市场-技术”正向循环。通过国家顶层设计、地方试点创新与商业保险补充,非植入式脑机接口的支付体系已逐步成型,为其从科研走向临床普及提供了坚实保障。
4.3.2. 国内龙头企业
在技术研发方面,中国科研人员取得了多项重要突破。上海交通大学马柯教授团队开发的疼痛脑机接口治疗方案已通过数千例患者的临床验证,效果显著。中国还首创实现了"双环路"脑机交互系统,打破了传统脑机接口的信息交互限制,极大突破了操控时间的限制,使中国在非植入式脑机接口领域处于全球领先地位。
图12.脑电发展与解码器演化在脑机交互过程中的协同增强效应

数据来源:天津大学官网
在产业化方面,中国已形成完整的产业链,涌现出强脑科技(BrainCo)、爱朋医疗、诚益通、脑虎科技、睿酷医疗等一批创新企业。这些企业在信号采集设备、算法软件和系统集成等方面取得了显著进展,部分产品已获得医疗器械注册证并进入临床应用。
在国内非植入式脑机接口治疗慢性疼痛领域,多家龙头企业已形成差异化技术壁垒+场景精准卡位的竞争格局,共同推动行业商业化落地。
武汉依瑞德集团以“经颅磁刺激(TMS)+超声神经调控”双技术路线构筑优势,其NS7000磁刺激仪通过脉冲磁场精准调控大脑运动皮层、前额叶皮层的神经元活动,有效缓解中重度慢性疼痛(如癌性疼痛、神经病理性疼痛)。目前设备市场保有量超1万台,覆盖全国5000余家医疗机构,仅疼痛科的TMS设备装机量就占全国65%,是三级医院疼痛科开展神经调控治疗的核心设备供应商。
江苏爱朋医疗科技股份有限公司(简称:爱朋医疗)成立于2001年10月,法人代表是王凝宇,注册资金为12,604.8(万人民币),是一家专业从事疼痛管理及鼻腔护理领域用医疗器械产品研发、生产及销售的高新技术企业。关于脑机接口布局,爱朋医疗投资成立了深圳朋睿脑科学技术有限公司,持有其55%的股权,作为其在脑机接口领域的核心研发平台。该依托脑机接口、柔性传感、AI 算法等技术,专注于神经系统疾病诊断、认知训练、睡眠监测等领域脑疾病数字化诊疗产品及平台的研发。爱朋医疗是国内少数掌握无创脑电信号采集、处理以及智能算法构建的企业之一,这些技术自主可控且拥有专利,具体专利数量尚未明确公开。爱朋医疗参与编制了国内首个《可穿戴式脑机接口专用脑电采集分析系统技术要求及测试方法》标准。爱朋医疗聚焦“无创脑电信号处理”赛道,其便携式脑电监测平台可实时捕捉疼痛相关的脑电特征(如α波节律异常、β波功率变化),为临床疼痛程度的量化评估提供客观依据。产品已在20余个省份完成医保挂网,2024年相关业务营收同比增长42%,成为基层医疗机构开展疼痛监测的主流选择。
诚益通以303项脑机接口专利(占国内总量24%)构建技术护城河,其256通道脑电采集系统可同步监测脑电、血氧、肌电等多模态信号,精准解析慢性疼痛的神经机制。该系统在科研机构与三甲医院的渗透率达30%,为疼痛领域的机制研究、药物研发与精准干预提供了核心工具。
目前,强脑科技被列入杭州“六小龙”,与马斯克创立的Neuralink并列为全球脑机接口领域中融资规模最大的两家公司。强脑科技全称浙江强脑科技有限公司,注册资金为22,000(万人民币),成立于2018年12月,是一家专注于非侵入式脑机接口(BCI)技术研发与应用的创新企业。公司由韩璧丞创立,他是首家入选哈佛大学创新实验室的华人团队负责人。致力于通过高精度脑电信号采集与分析,实现人机交互与神经调控,主要应用于医疗康复、教育、消费电子及智能家居领域。2022年,公司智能仿生手获得FDA上市批准,这使得强脑科技成为了国内首家且唯一一家获得FDA认证的脑机接口公司。强脑科技是全球首个获FDA认证的非侵入式脑机接口设备企业,产品覆盖30多个国家。强脑科技凭借“EEG-fNIRS多模态融合”技术,打造了集疼痛评估、干预、康复于一体的脑机接口系统。该系统可同时采集脑电(反映神经元电活动)与血氧(反映脑区代谢)信号,动态量化疼痛程度并自动调整干预参数,已在全国30余家医院疼痛科临床应用,2024年市场份额提升至15%。
睿酷医疗主攻居家疼痛管理场景,其家用智能tDCS疼痛治疗仪通过经颅直流电刺激调节大脑默认模式网络活动,帮助患者自主缓解慢性疼痛(如纤维肌痛、偏头痛)。2024年居家设备销量增长120%,用户满意度达91.2%,成为医保政策推动下“居家医疗”的代表性品牌。综上,国内龙头企业通过技术路线差异化(TMS、EEG、tDCS等)与场景分层(三甲医院、基层医疗、居家),形成了覆盖“诊断-治疗-康复-管理”全流程的产业生态,为非植入式脑机接口在慢性疼痛领域的规模化应用奠定了基础。
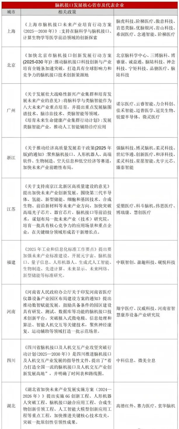
图13.中国脑机接口代表性企业

数据来源:行行查
中国的优势在于强大的政策支持、庞大的市场需求和丰富的数据资源。此外,中国在非植入式技术上的重点布局与国际主流形成差异化竞争,有望实现弯道超车。劣势在于基础研究相对薄弱、核心元器件仍部分依赖进口,以及高端人才不足。
图14.国内脑机接口产业分布地图

数据来源:Tetikuei
4.4. 其他地区:特色发展与市场细分
除了美国、欧洲和中国这三个主要地区外,其他国家和地区也在积极发展脑机接口技术,形成了一些特色方向和市场细分。
日本和韩国依托其强大的电子产业基础,在硬件制造和消费级脑机接口设备方面具有优势。日本索尼、韩国三星等企业开发了用于游戏控制和健康监测的轻量级脑机接口设备。以色列虽然国家较小,但创新能力突出,出现了BrainQ等专注于神经康复的脑机接口公司。
图15.BrainQ设备

数据来源:36Kr
加拿大和澳大利亚在学术研究方面有着重要贡献。加拿大不列颠哥伦比亚大学和多伦多大学在脑信号解码算法方面处于领先地位,澳大利亚墨尔本大学和悉尼大学则在柔性电极和可穿戴设备方面有深入研究。
这些地区的共同特点是选择特定细分领域进行重点突破,而不是全面布局。这种发展战略使其能够在资源有限的情况下,在某些特定领域形成竞争优势。
表3.全球主要地区脑机接口在疼痛治疗领域的发展特点对比

数据来源:公开资料,智银全球生物医药资料库
4.5. 全球合作与竞争趋势
脑机接口技术在疼痛治疗领域的发展正呈现出全球合作与竞争并行的趋势。一方面,脑科学基础研究和疼痛机制研究需要全球科学家的共同努力,大型国际研究计划如国际脑科学计划(IBI)促进了全球合作。另一方面,各国在技术应用和产业化方面存在竞争关系,都希望抢占未来产业制高点。
从技术发展趋势看,非植入式脑机接口因其安全性高、易用性好和更容易被患者接受,正成为疼痛治疗领域的主流方向。中国在这一细分领域的领先地位有望进一步加强,预计未来5年内将有更多中国创新的脑机接口疼痛治疗产品进入全球市场。
从产业发展角度看,全球脑机接口市场正呈现高速增长态势。据Grand View Research统计数据,全球脑机接口市场规模由2019年的12亿美元,增长至2023年近20亿美元,2019-2023年复合增长率超13%。行业前景方面,尽管脑机接口技术的应用可能性和潜力巨大,但目前脑机接口技术在人体上的应用仍处在临床试验阶段,且还面临着巨大的伦理道德和社会接受度的难题,因此当前不同机构对于脑机接口产业的前景增速预测有较大差异,前瞻产业研究院取均值计算预计到2029年全球脑机接口产业规模将达到76.3亿美元。
总体而言,全球脑机接口在疼痛治疗领域的发展呈现出多元化、特色化的格局。各国根据自身优势和需求选择了不同的发展路径,形成了互补与竞争并存的关系。中国有望凭借在非植入式技术上的优势和政策支持力度,在未来5-10年内成为全球脑机接口疼痛治疗领域的重要力量。

在中国非植入式脑机接口疼痛治疗领域,睿酷医疗作为一家创新型企业,展现出独特的技术优势和商业模式,已成为该领域的代表性企业之一。本章将深入分析睿酷医疗的发展历程、技术特点、产品管线、临床合作和商业模式,探讨其成功要素和发展前景,为行业提供参考借鉴。
5.1. 公司概况与发展历程
睿酷医疗成立于2020年,专注于非侵入式脑机接口技术在疼痛管理和神经康复领域的应用开发。公司总部位于上海,在杭州设有研发中心,团队由神经科学、人工智能、医疗器械和临床医学等多领域专家组成。
公司发展历程虽然不长,但取得了显著进展。2020年产品成熟,完成第一台装机。2021年产品拓展,江西睿酷医疗科技有限责任公司成立。疼痛数字化诊疗产品、疼痛微创手术导航产品、疼痛实训技能培训产品等多个应用方向产品开发完成。2022年市场成熟,疼痛缓解康复训练软件产品定型。赣南医科大学附属第一医院建设完成首个数字化中心。联合上海华东医院拿到上海市卫生健康委员会新兴交叉领域研究专项课题。拓展元宇宙医学解决方案专家的应用场景,销售辐射华中和周边广大市场。2023年稳步发展,全国唯一经国家食药监总局认证的数字化疼痛缓解医疗器械分类界定证书,获得高新技术企业资质,获得科技型中小企业资质,获得上海交通大学“交大之星”(STAR)计划重大项目,广东睿酷医疗科技有限公司成立。2025年,参与《脑机接口在疼痛疾病中的应用白皮书》的编写和发布,技术获得行业认可。
睿酷医疗的快速发展得益于多方面因素:核心技术优势、政策支持和产学研医紧密结合。公司与中国多家顶级医院和科研机构建立了战略合作关系,加速了技术研发和临床转化。
5.2. 技术创新与产品管线
睿酷医疗的核心技术是视觉-触觉交互机制在无创脑机接口中的应用。该技术通过VR技术为患者提供视觉刺激,借助大脑先验模型机制,诱使患者产生相应的触觉与感觉反馈。这种多模态融合方法克服了传统单一模态脑机接口的局限性,提高了疼痛评估和治疗的准确性和有效性。
图16睿酷医疗:数字化疗法+脑机接口

数据来源:智银全球生物医药资料库
在技术实现上,睿酷医疗的系统包括高精度脑电采集设备、多模态刺激呈现装置、智能算法平台和用户交互界面。系统能够实时采集和分析患者的脑电信号,识别疼痛相关特征,然后通过视觉-触觉反馈调节大脑活动,形成闭环干预。
睿酷医疗的核心竞争力在于其深度融合医学需求与技术创新的产品矩阵。公司围绕“手术辅助、数字化诊疗、医学教育”三大场景,构建了三条产品线:
一是,医生的“手术助理”睿助。在传统的疼痛管理微创手术领域,医生们常常面临穿刺难度大、目标定位难等挑战。睿助系列产品通过整合混合现实、医疗影像定位、医疗影像融合等技术,成功克服了高精度微创手术中靶点定位困难、手术过程复杂多变、医疗影像难以理解等难题。使医生能够更深入地解读医学影像资料,快速找到微创手术的最佳路径,确保手术操作的顺利进行。
2024年9月,睿助产品线中的”医学影像处理软件”已经获得国家药品监督管理局医疗器械二类证。
二是,患者的“电子药丸”睿梦,其中获得国家药品监督管理局医疗器械II类证的“慢性疼痛康复训练软件”产品就是睿梦产品线的一员。
睿梦系列产品基于认知行为疗法与上海交通大学医学院附属新华医院马柯教授提出的疼痛全域管理理论进行设计,采用创新的数字化疼痛诊疗技术,基于脑电、其他生理数据、疼痛量表数据构建多模态大模型,并通过自研算法得到疼痛的量化评估指标”Marke”。在“评估-治疗-监测-分析-优化”闭环治疗体系的协同下,辅助医生对患者进行情绪、认知、行为调节,并改变其生活方式。睿梦的疼痛量化能力评估不仅可以和XR数字化疗法融合,也可以配合其他疼痛疗法,如电刺激、冲击波等使用,广泛适用于各级医疗机构的疼痛科,康复科及相关学科,,可有效提升诊疗可及性和有效性。
图17.睿酷医疗:数字化疗法“睿梦”课程示例

数据来源:智银全球生物医药资料库
图18.睿酷医疗:疼痛数字化生物标记物Marke值

数据来源:智银全球生物医药资料库
三是,医学生的“全能助教”睿培。睿培聚焦于助力医学生或低年资医生快速掌握专业技能,深入理解疼痛的生理病理机制、掌握疼痛手术的相关操作技巧。内容涵盖与疼痛诊疗理论及操作实践相关的多方面。此外,睿酷医疗正在积极与医院、医学院合作,定制开发针对特定需求的培训产品。
区别于行业常见的“技术万金油”模式,睿酷医疗选择聚焦疼痛医学垂直赛道。三条产品管线彼此独立又息息相关,产品围绕疼痛管理数字生态构建展开,在底层技术架构层面,实现了平台间的技术耦合。未来,公司还将进一步运用AI、脑机接口等新兴技术,对产品管线进行创新拓展。
临床数据显示,睿酷医疗的技术在多种慢性疼痛治疗中表现出色。在颈椎病治疗中,能显著改善患者症状;在幻肢痛治疗中,能降低疼痛评分;在髋关节置换老年患者的康复中,能减少ICU谵妄发生率。而且,与脑机接口结合时,视觉刺激可引发特定脑电变化,已有相关实验数据证明有效。
5.3. 临床合作与商业模式
睿酷医疗高度重视与临床机构的合作,已与上海交通大学医学院附属医院、复旦大学附属华山医院、首都医科大学宣武医院等10余家国内知名医院建立了合作关系。这些合作为技术研发和临床验证提供了重要平台,加速了产品迭代和规范化应用。
在商业模式上,睿酷医疗采用"设备销售+服务订阅+数据价值"的多维模式。针对大型医院,主要销售高端评估和治疗设备;针对中小型医院和康复机构,提供设备租赁加服务分成的合作模式;针对家庭用户,推出家用设备销售和远程服务订阅。
公司还重视数据价值的挖掘,在保障隐私和安全的前提下,利用脱敏的脑电数据优化算法和开发新应用。随着数据量的积累,这一部分的价值将日益凸显。
在商业化进展方面,睿酷医疗的部分产品已实现销售收入。公司预计2025年疼痛评估产品将获得注册证并开始贡献收入,治疗系统将于2026年上市,2027年实现盈亏平衡。
5.4. 竞争优势与发展前景
睿酷医疗在非植入式脑机接口疼痛治疗领域具有多方面竞争优势:
技术优势:视觉-触觉交互机制具有创新性,多模态融合技术提高了准确性和有效性。
先发优势:较早布局疼痛治疗领域,积累了丰富的临床数据和经验。
产学研医结合:与顶级医院和高校深度合作,加速技术研发和临床转化。
政策支持:获得政府科研项目和资金支持,参与行业标准制定。
面对未来发展,睿酷医疗也面临一些挑战和机遇。挑战主要包括:行业竞争加剧、医保支付政策不确定性、患者接受度和支付意愿等。机遇则包括:慢性疼痛患者不断增加、数字疗法兴起、家用医疗设备市场增长等。
睿酷医疗的发展规划包括:短期(2025-2026年)重点完成产品注册和初步商业化;中期(2027-2028年)拓展产品适应症和海外市场;长期(2029年以后)打造疼痛管理平台生态系统。
图19.睿酷医疗:数字化疗法“分娩镇痛”新进展

数据来源:智银全球生物医药资料库
图20.睿酷医疗:数字化疗法康复中心建设示例


数据来源:智银全球生物医药资料库
总体而言,睿酷医疗作为中国非植入式脑机接口疼痛治疗领域的代表性企业,凭借其技术创新、临床合作和商业模式优势,有望在未来市场竞争中占据重要位置,为推动脑机接口技术在疼痛管理中的应用做出重要贡献。

非植入式脑机接口技术在慢性疼痛治疗领域的发展前景广阔,但同时也面临着多方面的挑战。本章将分析技术发展趋势、产业发展瓶颈、政策伦理考量以及未来市场机遇,为行业参与者提供战略参考和决策依据。
6.1. 技术发展趋势
非植入式脑机接口技术在疼痛治疗领域正朝着更高精度、更强智能和更好体验的方向发展。具体而言,主要呈现以下技术趋势:
多模态融合:结合脑电(EEG)、功能近红外光谱(fNIRS)、眼动追踪等多种信号,提高疼痛识别和评估的准确性。上海交通大学张岳教授团队正在开发多模态融合平台,通过结合多种生理信号实现更精准的疼痛评估。2023年《Pain》期刊报道的多中心试验(n=127)证实,EEG神经反馈训练使纤维肌痛患者疼痛缓解率达35.2%,显著高于单一模态的22.7%。清华大学团队开发的多模态系统同步采集EEG和fNIRS信号,使疼痛定位准确率提升37%,达82.3%。
高精度传感器技术:新型传感器突破无创采集瓶颈,乔治亚理工学院无痛微针传感器信号质量接近植入式电极的76%,用于慢性偏头痛监测时疼痛预测准确率达78%;上海交大研发的柔性电极阵列与头皮贴合度提升40%,运动伪影减少52%,使疼痛评估准确率提升23%。
人工智能增强:深度学习、强化学习等先进AI算法将广泛应用于脑信号解码和调控策略优化。这些算法能够自适应学习个体特征,提供更加个性化的治疗方案。根据搜狐网2025年5月的报道,基于深度学习的算法模型在神经信号解码方面取得突破性进展,AI算法在神经信号解码的准确率已从2023年的约70%提升至2025年的超过92%,两年内提升了约22%。2025年2月17日,天津大学与清华大学联合发布无创演进脑机接口新成果:国际首个“双环路”脑机接口系统解决方案问世。团队首次提出了“双环路脑机协同演进框架”,并通过忆阻器神经形态器件构建了全新的脑机接口系统。在连续6小时的长时程脑机交互实验中,大脑和解码器的贡献比例呈现动态变化,展现出了脑机协同演进的过程:初期以解码器自适应更新为主,随着时间推移,大脑贡献逐步增加,最终脑机接口性能不仅没有下降,还实现了约20%的准确率提升。
闭环系统智能化:下一代闭环脑机接口系统将更加智能和自适应,能够实时调整调控参数,实现最佳治疗效果。睿酷医疗正在开发的闭环系统能够根据患者状态动态调整视觉-触觉刺激参数。2024年《Reg Anesth Pain Med.》发表的EVOKE盲法随机临床试验36个月结果显示,闭环脊髓电刺激系统组77.6%患者疼痛减少≥50%,开环组仅49.3%;闭环组49.3%患者疼痛减少≥80%,开环组为31.3%。非侵入性闭环系统结合EEG信号检测与经颅刺激,在前扣带皮层与初级体感皮层信号监测中展现高灵敏度。
小型化与可穿戴化:设备将更加轻便、舒适,适合长期佩戴和家庭使用。柔性电子技术的发展使得电极更加柔软、透气,更适合长时间使用。
云端协同与远程医疗:5G和云计算技术使脑机接口系统能够支持远程医疗和协同治疗。医生可以通过云平台监测患者情况并远程调整治疗方案。
个性化治疗方案:基于个体神经特征定制方案,在慢性疼痛患者中,个性化BCI治疗使疼痛缓解率提升。PubMed 2023年8月发表的研究《Brain-Computer Interface to Deliver Individualized Multisensory Intervention for Neuropathic Pain》显示研究团队开发了一个结合脑电图(EEG)和皮肤电活动(SC)的BCI系统,能够实时检测神经病理性疼痛的神经生理特征。该BCI系统在8名神经病理性疼痛患者中达到了75%的在线疼痛识别精确度。当BCI系统检测到疼痛时,会自动触发多感官干预(经皮电神经刺激TENS和虚拟现实VR)。干预后,患者的神经病理性疼痛量表(NPSI)评分显著降低了50%,表明疼痛感知明显减少。
数字疗法整合:脑机接口技术与数字疗法相结合,提供药物和非药物的综合疼痛管理方案。这些方案通常包括脑机接口干预、认知行为疗法、正念冥想等多种模块。
从技术发展节奏看,近期(2025-2027年)将主要完善疼痛评估技术和初步治疗应用;中期(2028-2030年)将发展出成熟的个性化治疗方案;远期(2030年后)可能实现脑机接口与神经调控的深度融合,甚至实现"疼痛免疫"的终极目标。
6.2. 产业发展瓶颈
尽管非植入式脑机接口在疼痛治疗领域发展迅速,但仍面临多方面的产业发展瓶颈:
技术瓶颈:包括信号质量与稳定性(非侵入式信号微弱且易受干扰)、解码精度有限(特别是对复杂疼痛体验的解码)、个体差异大(通用算法难以适应所有人群)等。这些技术问题限制了应用的可靠性和有效性。
产业链短板:上游核心元器件(如高精度传感器、专用芯片)仍依赖进口,中游设备集成与下游应用协同不足,尚未形成高效的产业生态。特别是高端芯片和传感器领域,中国企业的自主创新能力仍有待提高。
临床验证不足:目前大多数研究样本量较小、随访时间较短,缺乏大规模长期随访数据支持。需要更多高质量的随机对照试验和真实世界研究来证明技术的有效性和经济性。
人才短缺:脑机接口是交叉学科领域,需要同时熟悉神经科学、工程技术和临床医学的复合型人才,这类人才培养周期长,目前供不应求。
成本与支付压力:脑机接口设备研发成本高,导致产品价格昂贵,而医保覆盖有限,患者自付压力大,影响普及应用。
6.3. 政策伦理与监管挑战
随着脑机接口技术的发展,政策、伦理和监管方面的挑战也日益凸显:
数据隐私与安全:脑电数据包含高度敏感的个人信息,如何保护数据隐私、防止数据滥用是关键挑战。需要建立严格的数据采集、存储和使用规范,确保数据安全和隐私保护。
伦理考量:脑机接口技术涉及对人神经系统的干预,可能影响个人身份认同和自主性,需要谨慎评估其伦理影响。特别是对于增强性应用(如提高疼痛耐受性)需要建立伦理边界。
监管框架:脑机接口技术作为新兴领域,监管政策尚不完善,审批准则、质量标准、评估方法等都需要进一步明确。需要建立适合脑机接口特点的监管科学体系,平衡创新和风险。
公平可及:脑机接口技术成本较高,可能加剧医疗资源不平等,需要政策干预确保技术公平可及。特别是对弱势群体和偏远地区居民的可及性需要特别关注。
法律责任界定:脑机接口技术可能产生新的法律责任问题,如设备故障导致的损害、算法决策错误等,需要明确责任认定规则。
中国在这些方面已采取初步措施,如近期出台数据安全标准,但全球统一监管框架尚未建立。未来需要加强国际协作,建立全球统一的规范和标准。
6.4. 发展建议
为了促进非植入式脑机接口在疼痛治疗领域的健康发展,政府、产业界和学术界需要共同努力,采取以下措施:
加强基础研究:增加对疼痛神经机制和脑机接口基础研究的投入,为技术创新提供源头支持。特别是对疼痛信息编码和解码原理的研究需要加强。
突破关键技术:集中力量攻克核心元器件、先进算法和系统集成等关键技术,提升产业链自主可控能力。重点发展高精度传感器、专用芯片和智能算法。
完善临床验证:开展多中心、大样本的临床研究,积累真实世界证据,证明技术的有效性和经济性。建立标准化的评估指标和方法。
优化政策环境:制定鼓励创新的监管政策,加快产品审批流程,合理确定医保支付标准。上海市已将脑机接口服务纳入医保,这一做法值得推广。
加强人才培养:通过高校学科建设和职业培训,培养跨学科复合人才,满足产业发展需求。建议设立脑机接口专业方向和研究方向。
推动国际合作:积极参与全球脑科学计划和国际标准制定,提升国际话语权和竞争力。
6.5. 未来展望
展望未来,非植入式脑机接口技术在疼痛治疗领域的发展前景广阔。随着技术的不断成熟和成本的降低,脑机接口疼痛治疗将从医院走向社区和家庭,从高端消费变为普惠服务,最终实现"无痛新纪元"的愿景。
不仅如此,非植入式脑机接口(BCI)凭借其非侵入性、高安全性与便携性的核心优势,正从慢性疼痛治疗领域向多学科医疗场景延伸,为多种疾病的精准干预提供新路径。
在神经康复领域,通过256通道高密度脑电图(EEG)捕捉患者运动想象时产生的感觉运动节律(SMR),可驱动外骨骼或气动手套完成被动运动,构建“大脑意图-机械反馈”的闭环训练模式,为中风患者肢体功能康复提供有效支持。德国图宾根大学研发的该类BCI系统,已在临床研究中证实能使慢性中风患者的手部抓握能力提升40%。
在运动障碍疾病治疗领域,将经颅磁刺激(TMS)与非植入式BCI结合,通过靶向调节皮质-丘脑-小脑神经回路,可使帕金森病患者的震颤幅度降低50%—70%。其中,福建致远智创科技研发的BCI+TMS联合系统,能通过EEG实时捕捉丘脑底核β波段的异常放电,动态调整TMS刺激参数,其促成的患者运动功能评分提升幅度,较传统固定参数刺激方案高出27%—29%。
针对精神疾病干预,武汉大学人民医院开展的脑机接口辅助模式电休克治疗,通过EEG实时调控电刺激参数,不仅使刺激参数达标率提升50%以上,还显著减轻了患者治疗后的认知损伤;同时,将经颅直流电刺激(tDCS)与非植入式BCI联用,靶向增强前额叶背外侧皮层(DLPFC)神经活动,对难治性抑郁症的治疗有效率可达61%。
在认知障碍预警与干预方面,西班牙研究团队通过非侵入式EEG监测发现,大脑顶叶区域β频段瞬时脑电事件(β事件)的减少,可提前2年预测轻度认知障碍向阿尔茨海默病(AD)的转化风险,且每减少1次β事件,AD发病风险便增加79%;而基于非植入技术的闭环BCI系统,通过经颅交流电刺激(tACS)靶向作用于顶叶,能使轻度认知障碍(MCI)患者的情景记忆能力改善15%。
在儿童发育障碍治疗领域,复旦大学附属儿科医院研发的非植入式BCI系统,通过分析儿童前额叶α波的不对称性特征,实时反馈其社交互动中的脑活动状态;经过8周规范训练后,自闭症谱系障碍(ASD)儿童的目光注视时间增加35%,社交沟通量表评分亦同步提升18%。
即便在心血管疾病防治领域,非植入式BCI也展现出创新潜力:武汉大学人民医院江洪、余锂镭团队研发的系统,借助柔性传感器阵列实时监测人体自主神经活动,并结合“铂(Pt)纳米颗粒壳/近红外二区”技术实现无创精准双向调控。动物实验显示,该技术能使心脏缺血再灌注后的室颤阈值提高2.3倍;而全球首个前瞻性随机对照临床试验(RCT)进一步证实,该系统可使受试者的心源性猝死风险下降71%。
综上,非植入式BCI已在神经康复、运动障碍、精神疾病、认知障碍、儿童发育及心血管疾病等多个领域实现技术落地与临床验证。可见非植入式脑机接口正从实验室走向临床,其治疗边界将随着技术进步持续扩展。其无需植入的特性既降低了医疗风险,也为居家治疗、长期监测提供了可能,未来有望进一步打破学科壁垒,推动医疗从“对症治疗”向“精准干预”“早期预警”升级,成为重塑慢性病与功能障碍疾病治疗模式的关键技术之一。

非植入式脑机接口技术在慢性疼痛治疗领域代表着一种范式变革,从传统的主观经验性治疗转向客观量化、精准个性化的新模式。通过对行业发展历程、产业链结构、流行病学基础和全球对比的全面分析,可以得出以下结论和建议。
7.1. 主要结论
首先,非植入式脑机接口技术已经证明了在慢性疼痛评估和治疗中的临床价值和应用潜力。基于2025年《脑机接口在疼痛疾病中的应用白皮书》的证据,脑机接口技术能够为疼痛提供客观、量化的生物标志物,解决传统疼痛评估依赖主观报告的问题。
其次,中国在非植入式脑机接口领域实现了弯道超车,处于全球领先地位。中国首创的"双环路"脑机交互系统打破了传统脑机接口的信息交互限制,极大突破了操控时间的限制。以上海睿酷医疗为代表的企业开发视觉-触觉交互技术在颈椎病、幻肢痛等疼痛治疗中显示出显著效果。在政策支持方面,中国将脑机接口列为"十大标志性未来产业",各地政府也纷纷出台专项支持政策。
第三,脑机接口在疼痛治疗领域已形成完整的产业链,但发展不平衡。上游核心元器件仍部分依赖进口,中游系统集成发展较快,下游应用场景不断拓展。随着上海等地将脑机接口医疗服务纳入医保支付体系,商业化路径正在加速清晰。
第四,脑机接口技术在疼痛治疗中的应用仍面临多方面挑战,包括技术瓶颈(信号质量、解码精度)、产业链短板(核心元器件依赖进口)、临床验证不足(大样本研究缺乏)、人才短缺(复合型人才不足)以及政策伦理问题(数据隐私、监管框架)。这些挑战需要政府、产业界和学术界共同努力解决。
7.2. 发展建议
基于以上结论,我们对非植入式脑机接口在慢性疼痛治疗领域的发展提出以下建议:
对于政府部门,应加大基础研究投入,支持疼痛神经机制和脑机接口基础研究;制定鼓励创新的监管政策,加快产品审批流程;将有效的脑机接口疼痛治疗纳入医保支付范围,提高患者可及性;加强人才培养,培养跨学科复合人才;推动国际合作,参与全球标准制定。
对于产业界,应加强技术创新,突破核心元器件和关键技术瓶颈;深入开展临床研究,积累真实世界证据;优化产品设计,提高用户体验和接受度;探索多元化商业模式,降低患者使用门槛;加强产业链协同,形成良好的产业生态。
对于医疗机构,应积极参与临床研究,生成高质量证据;加强多学科协作,建立疼痛脑机接口治疗团队;规范技术应用,确保医疗质量和安全;加强患者教育,提高接受度和依从性;分享临床经验,促进技术优化和迭代。
对于投资者,应关注核心技术企业,重点投资具有创新能力和壁垒的企业;布局全产业链,分散投资风险;长期投入,理解技术发展的客观规律;关注临床证据,以临床价值为投资决策依据;重视团队能力,选择具有复合背景的团队。
7.3. 未来展望
展望未来,非植入式脑机接口技术在慢性疼痛治疗领域的发展前景广阔。预计未来5-10年,脑机接口技术将逐渐成为慢性疼痛管理的重要组成部分,实现以下发展:
技术方面:向多模态融合、人工智能增强、闭环智能化、小型可穿戴化和云端协同化方向发展,提高准确性、便捷性和个性化程度。
应用方面:从医院走向社区和家庭,从治疗走向预防和康复,从单一疼痛管理走向综合健康管理,应用范围不断扩大。
产业方面:形成更加完善的产业链生态,涌现一批龙头企业,产品成本逐渐降低,普惠性不断提高。
政策方面:建立更加完善的监管框架和标准体系,医保覆盖更加广泛,推动技术普及和应用。
最终,非植入式脑机接口技术有望从根本上改变慢性疼痛的管理模式,实现"无痛新纪元"的愿景,为全球数亿慢性疼痛患者带来福音。这一目标的实现需要全球科学家、临床医生、企业界和政策制定者的共同努力,推动技术创新、临床验证和产业化应用,最终造福人类健康。
免责声明
本报告仅供智银资本(以下简称“本公司”)的客户使用。本公司不会因接收人收到本报告而视其为客户。
本报告是基于本公司认为可靠的已公开信息,但本公司不保证该等信息的准确性或完整性。本报告所载的资料、工具、意见及推测只提供给客户作参考之用,并非作为或被视为出售或购买证券或其他投资标的的邀请或向人作出邀请。
客户应当认识到有关本报告的相关推荐等只是研究观点的简要沟通,需以本公司刊载的完整报告为准。
本报告所载的资料、意见及推测仅反映本公司于发布本报告当日的判断,本报告所指的证券或投资标的的价格、价值及投资收入可能会波动。在不同时期,本公司可发出与本报告所载资料、意见及推测不一致的报告。
客户应当考虑到本公司可能存在可能影响本报告客观性的利益冲突,不应视本报告为作出投资决策的惟一因素。本报告中所指的投资及服务可能不适合个别客户,不构成客户私人咨询建议。本公司未确保本报告充分考虑到个别客户特殊的投资目标、财务状况或需要。本公司建议客户应考虑本报告的任何意见或建议是否符合其特定状况,以及(若有必要)咨询独立投资顾问。
在任何情况下,本报告中的信息或所表述的意见并不构成对任何人的投资建议。在任何情况下,本公司不对任何人因使用本报告中的任何内容所引致的任何损失负任何责任。
若本报告的接收人非本公司的客户,应在基于本报告作出任何投资决定或就本报告要求任何解释前咨询独立投资顾问。
项目合作、咨询或其它需求,欢迎邮件沟通
zyzb@sz-zhiyin.com
智银原创文章精选:
A 机构篇
9、济峰资本:Prosperity through health
11、普华资本:投资健康与快乐
B 创新药篇
13、新生抗原:新生曙光?
27、智银图解创新药
28、寻找下一个“信达”:谁是苏州最有潜力的创新药Top10?
29、李斯特菌肿瘤疫苗分析报告
33、眼科创新药,怎能错过这家!——眼科创新药物行业深度报告
C 医疗器械篇
17、微流控产业化前路漫漫
27、皇冠上的宝石:人工心脏
29、把控血液的阀门:心脏瓣膜
40、为数字PCR“正名”—我们缺的不是应用领域,是“完美”
43、护肝保卫战,诊断需先行
44、药敏检测新风向——代谢法
48、COPD诊疗简述
52、数字疗法的未来
54、器官芯片的风口还有多远?
55、谁是“疫情时代”医疗器械行业最大赢家?——全球呼吸器械深度研究报告
56、“结构生物学”的创新利器——冷冻电镜行业深度研究报告!
57、电生理行业深度研究报告
61、CGT上游赛道到底值不值得投?——CGT上游工具行业深度报告
62、小型质谱行业深度报告
63、微针行业市场分析报告
64、冲击波技术行业深度报告
68、CRM行业深度研究报告
D 行业篇
4、MMR投资全景图
12、干眼症治疗:蓝海待起航
27、疫苗行业市场分析报告
29、谁能助力宠物医院新动能?
33、肺部介入:下一个新蓝海
34、人造肉行业市场分析报告
36、细胞培养基——以小搏大
37、微针行业分析报告
44、代糖相关产业行业研究
46、肠道微生态药物行业报告
48、溶瘤病毒行业深度研究报告
49、脑机接口行业深度研究报告
50、吸入制剂行业深度研究报告
52、生物分子凝聚体综述报告
57、基因治疗行业综述报告
60、IVD企业的“终局思维”—投资机构更看好IVD哪些赛道?
62、选择一个好的FA,帮助IVD企业避开融资十大“天坑”!
71、“CXO”到底还行不行?
73、胶原蛋白行业深度研究报告
74、智银2025医药投资策略报告——“一定要抓住医药行业阶段性绝对正收益!”
E 合集篇
8、年度合集 | 创新诊断赛道专题报告合集(基因检测/液体活检/数字PCR/微流控/质谱)
9、年度合集 | 数字医疗专题报告合集(AI制药/数字疗法/脑机接口)
10、年度合集 | 消费医疗专题报告合集(医疗美容/宠物医疗)

文 | 智银资本
微信号 | 智银医药
欢迎个人转发分享,网站、公众号等转载请联系授权
商务合作请发邮件至zyzb@sz-zhiyin.com




