
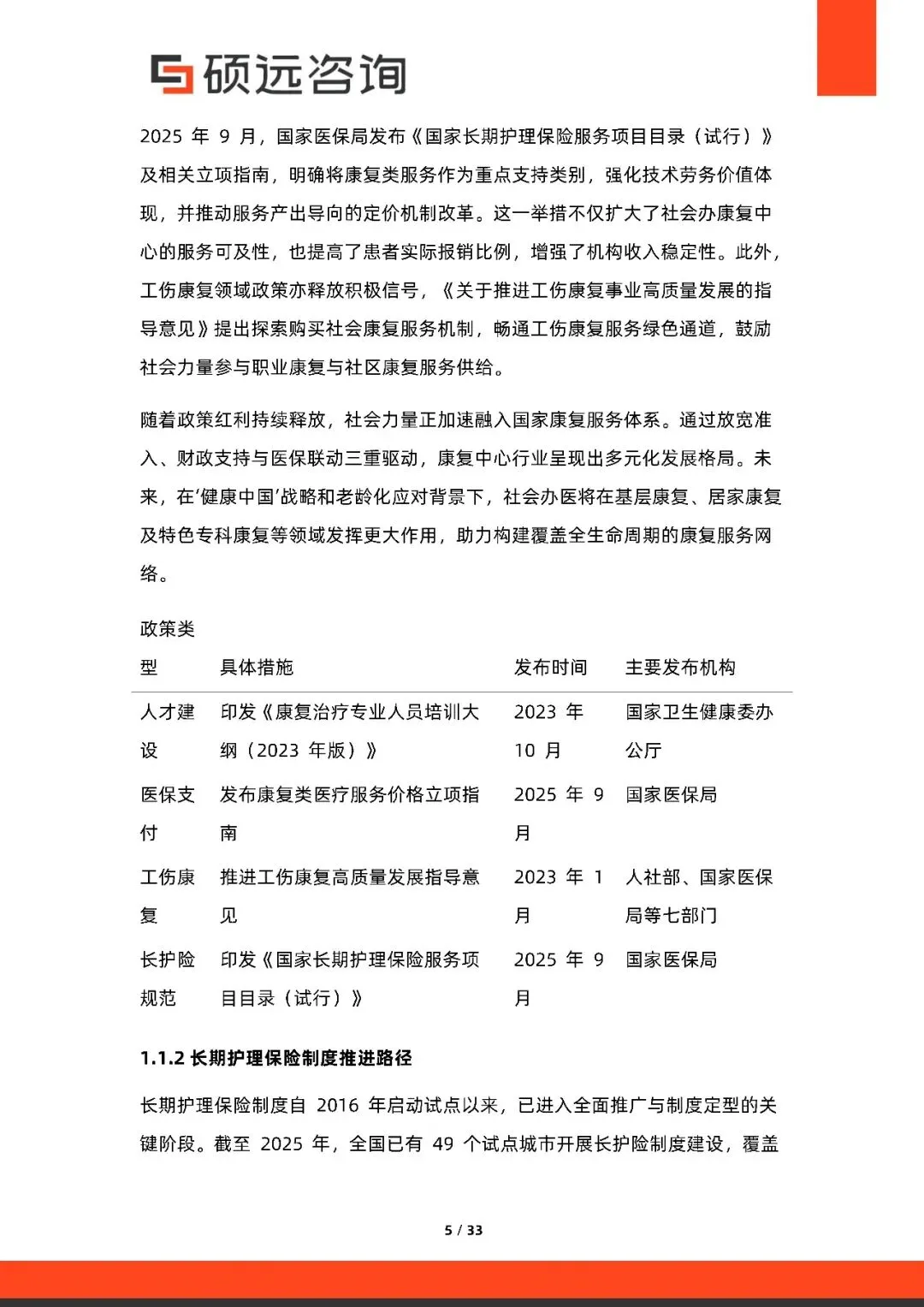
随着老龄人口数增长、疾病谱变化及医疗支付能力提升持续驱动康复医疗需求释放,中国康复医疗行业市场规模快速上涨,从2015年的271亿元上涨至2023年的1032亿元,年复合增长率为18.19%,目前国内行业中民营康复医疗服务机构优势凸出且有效适配市场缺口,有望成为行业发展中坚力量。
随着中国康复医疗行业市场规模的扩大,近年来,我国康复医院数量持续增加,其中民营康复医院发展更为迅速。数据显示,我国康复医院从2010年的268家增加至2021年的810家。其中民营康复医院从2010年的118家增加至2021年的628家,占比从44.0%提升至77.5%。
目前中国康复医疗行业市场竞争格局分散,行业CR5为18.63%,目前翔宇医疗占据了最多的市场份额,占比为5.74%,但是从 2018 年以来,虽然面临疫情的压力,康复医疗收入总体稳健增长,行业竞争格局将逐渐集中在主要企业手中。

























