
《Cognizant 2025企业级智能体式AI实施指南白皮书:战略落地与价值创造框架》是由全球领先的专业服务公司高知特(Cognizant)发布的一份战略指导文件。其核心背景是基于高知特对人工智能产业化、尤其是企业级智能体(AI Agents)和多智能体系统(MAS)重要性的前瞻洞察而编写。
高知特很早就认识到智能体式AI将成为企业转型的基石,并投入研发相关框架和平台。本白皮书聚焦于智能体式AI在企业中的战略实施,突破“换皮式自动化”的局限,提出一套完整的框架与方法论,涵盖:
复杂业务角色拆解:将岗位职责转化为智能体可执行的任务;
多智能体系统编排:介绍五种主流编排模式及其适用场景;
自主权限等级界定:根据任务风险与复杂度合理分配人机协作比例;
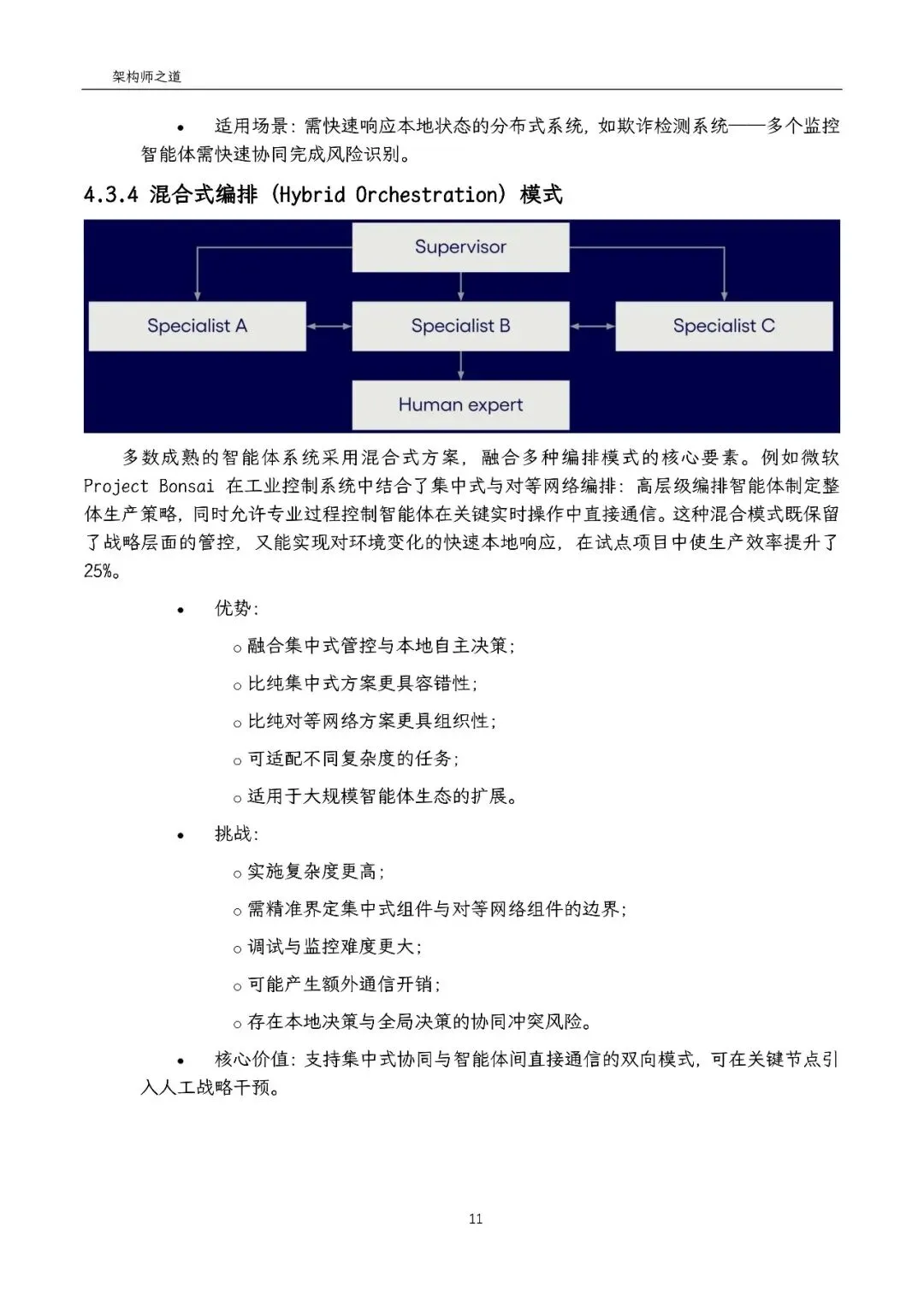
行业实践案例:深入解析金融、保险、财务等领域的具体落地路径与量化成效;
实施路线图:提供从 “辅助协作” 到 “完全自主” 的渐进式演进策略。
通过结合理论框架与真实场景分析,本指南为企业提供了可操作的行动蓝图,实现真正的业务转型与可量化的价值创造。
“先进制造研究院”公众号首页对话框回复“20260117”,可下载《企业级智能体式AI实施指南白皮书——战略落地与价值创造框架》。












温馨提示
如果你喜欢本文,请分享到朋友圈,想要获得更多信息,请关注“先进制造研究院”。一定不要忘了给“先进制造研究院”设星标哦!
先进制造研究院 · 简介
先进制造研究院是厦门焙垦文化科技有限公司旗下的重要创新机构,公司已在厦门两岸股权交易中心成功挂牌,企业代码为864016。作为一家根植于厦门的创新机构,积极参与区域内的产学研合作,始终坚持以客户需求为导向,我们专注于通过智库研究、教育培训和专业服务,推动制造业的转型升级和高质量发展。
侵权免责声明:
1. 本公众号发布的所有内容,包括但不限于文字、图片、音频、视频等,除特别标明外,均来源于网络或用户投稿,版权归原作者或原出处所有。我们致力于保护原作者版权,若涉及版权问题,请及时联系我们进行处理。
2. 本公众号部分信息来源于互联网或其他公众平台,我们尽可能确保信息的准确性与完整性,但并不保证其绝对无误或最新。对于因使用或信赖本公众号信息而引致的任何损失,本公众号概不负责,亦不负任何法律责任。
3. 对于用户在评论区发表的内容,本公众号不承担任何法律责任。
4. 若本文内容涉及引用,仅为交流学习、传递更多信息之目的,不为商业用途,其版权归原作者或原出版社所有,不对所涉及的版权问题负法律责任。若有来源标注错误或侵犯了您的合法权益,请作者与我们联系,我们将及时更正、删除,谢谢。
欢迎详询交流



