
在市场经济竞争日益强烈的大背景下,用人单位的用工需求与劳动关系的劳动者权益保护需求差异日渐显露加剧,因此在某些岗位中逐渐出现了以合作关系代替劳动关系的“用工形式”。
肖升律师团队通过Alpha案例库以“合作关系”“确认劳动关系纠纷”为关键词,对2022年2月18日之前的司法裁判文书进行检索,共采集到186份裁判文书,再针对这些文书进行逐份分析和归纳汇总,最后得出如下几个关键结论:
合作形式下的确认劳动关系纠纷案件呈大幅度上升趋势,从地域分布来看,当前案例主要集中在江苏省、上海市、四川省;
合作形式下的确认劳动关系纠纷案件从行业分布来看,主要集中在批发和零售业,房地产业,制造业,信息传输、软件和信息技术服务业,科学研究和技术服务业;
合作形式下的确认劳动关系纠纷案件从行庭审程序来看,大部分案件进入二审阶段,争议较大;
审理合作形式下的确认劳动关系纠纷案件由多至少的法院分别为四川省成都市中级人民法院、通海县人民法院、江苏省苏州市中级人民法院、上海市青浦区人民法院、广东省深圳市中级人民法院;
合作形式下的确认劳动关系纠纷案件审理期限普遍适中,更多处在31-90天的区间内,平均时间为88天;
合作形式下确认劳动关系纠纷案件的争议焦点主要集中在以下几个方面:
●用人单位和劳动者是否符合法律法规规定的主体资格?
●用人单位依法制定的各项劳动规章制度是否适用于劳动者?
●劳动者是否受用人单位的劳动管理?
●双方之间是否存在管理与被管理、监督与被监督、指挥与被指挥的隶属关系?
●用人单位是否固定向劳动者发放一定劳动报酬?
●劳动者提供的劳动是否属于用人单位业务的组成部分?
●用人单位是否为劳动者缴纳社保?
●用人单位是否与劳动者签订《劳动合同》或《合作协议》?
可视化数据分析

从上方的年份分布可以看到,当前条件下确认劳动关系纠纷案例数量的变化趋势。

从地域分布来看,当前确认劳动关系纠纷案例主要集中在江苏省、上海市、四川省,分别占比21.51%、11.29%、8.60%。其中江苏省的案件量最多,达到40件。(注:此处显示该条件下案例数量排名前五的省份。)

从上面的案由分类情况可以看到,确认劳动关系纠纷当前的案由分布由多至少分别是确认劳动关系纠纷。

从上面的行业分类情况可以看到,确认劳动关系纠纷当前的行业分布主要集中在批发和零售业,房地产业,制造业,信息传输、软件和信息技术服务业,科学研究和技术服务业。

从上面的程序分类统计可以得出,当前的审理程序分布状况,其中一审案件有887件,二审案件有255件,再审案件有1件,由此我们也能推算出一审上诉率约为28.75%。
◆ 一审裁判结果

通过对一审裁判结果的可视化分析可以看到,当前条件下全部驳回的有72件,占比为67.92%;全部/部分支持的有34件,占比为32.08%。
◆ 二审裁判结果

通过对二审裁判结果的可视化分析可以看到,当前条件下维持原判的有70件,占比为88.61%;改判的有8件,占比为10.13%;其他的有1件,占比为1.27%
◆ 再审裁判结果

通过对再审裁判结果的可视化分析可以看到,当前条件下维持原判的有1件,占比为100.00%。

通过对标的额的可视化分析可以看到,标的额为10万元以下的案件数量最多,有2件。

通过对审理期限的可视化分析可以看到,当前条件下的审理时间更多处在31-90天的区间内,平均时间为88天。

通过对法院的可视化分析可以看到,审理确认劳动关系纠纷案件由多至少的法院分别为四川省成都市中级人民法院、通海县人民法院、江苏省苏州市中级人民法院、上海市青浦区人民法院、广东省深圳市中级人民法院。
此处统计了确认劳动关系纠纷案件中所有被援引的高频法条,其中,高频实体法条见下表:(内容见附件)

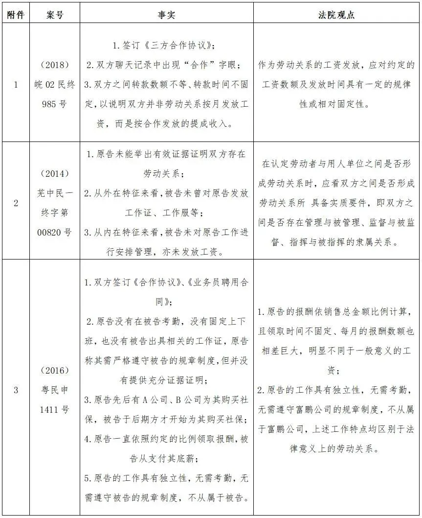
附录1:司法实践认定为合作关系的事实及法院观点(部分):


附录2:司法实践认定为劳动关系的事实及法院观点(部分):

分析上述大数据可得,该用工形式的转变具有一定的可操作性,但用人单位在实际操作中需要注意:合作形式的“用工”,双方不再存在管理与被管理、监督与被监督、指挥与被指挥的隶属关系,而是平等合作,否则用人单位存在较大法律风险。关于劳动纠纷相关的研究后续会陆续发布,以供大家参考,欢迎交流讨论。
您的关注和每一次分享、转载、点赞、在看、评论,都是对本公众号和作者的支持,我们也将以此为动力分享更多的内容,为法律的普及与法律服务的普惠而努力。

投稿/咨询/商务合作
请联系:186 7317 6057
或直接扫描以下二维码



