01
—
事件回顾
据 新华社 2025年5月5日消息,当日上午,云南禄丰一尾矿干堆场坍塌致5人被埋。
![]() |
据 极目新闻 消息,云南省禄丰市仁兴镇两位居民均告诉极目新闻记者,发生尾矿干堆场坍塌事故的现场就在该镇,当日下午看见多辆消防车等救援车辆路过。
禄丰市仁兴镇政府办公室工作人员称,不方便透露情况。
5日下午,云南省禄丰市应急管理局工作人员告诉极目新闻记者,事发以后,该局领导带领工作人员已赶往现场,正在进行处置和搜救。同时,该市开展安全大检查,对各种可能的安全隐患进行排查。
据禄丰市人民政府官网信息,该市境内矿产资源丰富,有盐、煤、铁、铜、芒硝、石英砂等金属、非金属矿产29种,各类矿床(点)184个,盐、褐煤、铁矿、芒硝、石膏储量均分别超过两亿吨。其中仁兴镇境内的矿产资源较为丰富,其中有铜、铁、钛、煤等矿产资源。

02
—
调查认定

选厂、尾矿库、尾矿堆场示意图
来源:楚雄禄丰武定县键丰经贸有限公司"5.5"'较大坍塌事故调查报告

事故现场照片,来源:楚雄禄丰武定县键丰经贸有限公司"5.5"'较大坍塌事故调查报告

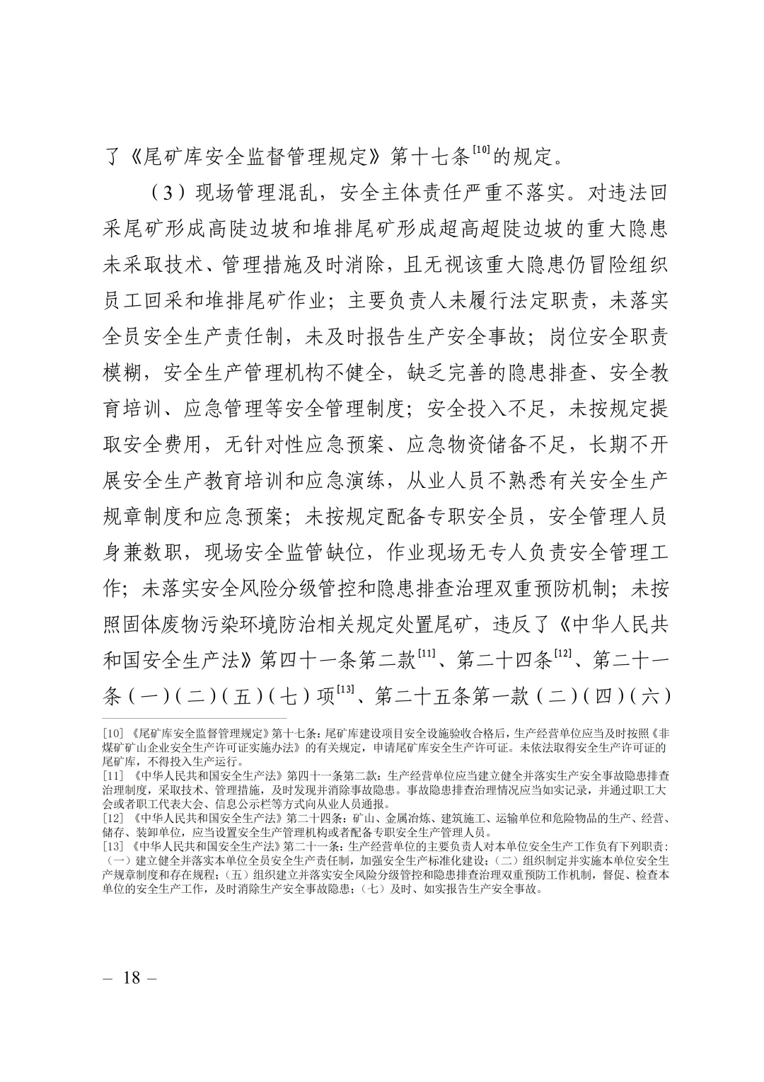
键丰公司长期违法开挖回采1号尾矿库,使尾矿堆积外边坡高度不断增加变陡,导致1号尾矿库在堆场坡脚形成高陡边坡(尾矿堆场坡脚形成高陡临空面),同时,键丰公司向1号尾矿库库尾上游随意违规堆排大量高含水率流塑态软土的尾矿,增大尾矿土质边坡高度,也增加了尾矿库上部荷载,导致尾矿土质边坡稳定性持续降低,最终该高陡边坡突破稳定临界值,发生失稳滑动坍塌,造成事故发生。
03
—
报告原文










































