推广 热搜: 采购方式  甲带  滤芯  气动隔膜泵  减速机  减速机型号  履带  带式称重给煤机  无级变速机  链式给煤机 

2026全球上市人力资源服务企业市值研究报告

   日期:2026-01-17 13:00:02     来源:网络整理    作者:本站编辑    评论:0    
2026全球上市人力资源服务企业市值研究报告
每日更新,覆盖全行业,长期需要下载报告和行业交流的朋友,长按下方图片扫描二维码或文末点击阅读原文,2000+成员认可服务,下载无限制,本篇同类型报告已收录很多。欢迎私信获取更多信息...
核心观点

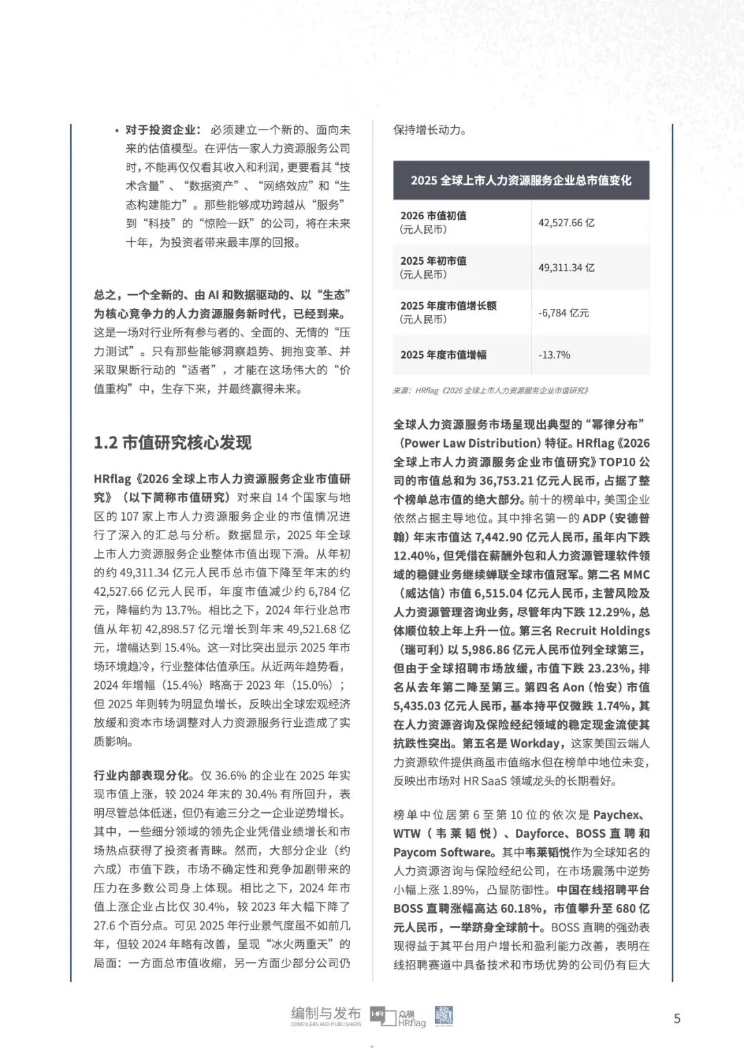
全球HR赛道正被资本“重新估值”,2025年107家上市服务商总市值蒸发6,784亿元,同比骤降13.7%,却仍有BOSS直聘、北森等“中国面孔”飙涨60%+,冰火之间揭示一条新生死线——“科技纯度”决定钱包厚度。报告显示,TOP10巨头市值占全榜86%,ADP虽以7,443亿元蝉联冠军,却下滑12.4%;相反,中国在线招聘平台BOSS直聘凭680亿元市值首度挤进全球前十,年增幅60.18%,北森控股更以68.59%涨幅领涨SaaS子榜。  

资本不再为“人头规模”买单,而是为“数据飞轮”付溢价——BOSS直聘把双边网络变成AI匹配引擎,单客户获客成本连续三季下降;北森用AI重写HCM模块,订阅收入占比提升至78%,毛利率抬升5个百分点。反观传统派遣龙头Randstad、Manpower,市值分别跌16.6%、49.1%,暴露“卖人头”模式在AI时代的脆弱:人力成本刚性叠加周期下行,利润率被双向挤压,估值自然坠入深渊。  

完整报告共209页

如需下载本报告PDF&获取更多报告,请点击文末阅读原文

免责声明:尊重知识产权,报告版权归原撰写发布机构所有;报告内容来源于网络,通过公开合法渠道获得,如涉及侵权,请及时告知我们删除;如对报告内容存疑,请与撰写、发布机构了解。
?点击阅读原文,「下载」更多报告
 
打赏
 
更多>同类资讯
0相关评论

推荐图文
推荐资讯
点击排行
网站首页  |  关于我们  |  联系方式  |  使用协议  |  版权隐私  |  网站地图  |  排名推广  |  广告服务  |  积分换礼  |  网站留言  |  RSS订阅  |  违规举报  |  皖ICP备20008326号-18
Powered By DESTOON