
近日,多鲸教育研究院发布《2025 AI 赋能教育行业发展趋势报告》,深度剖析了当前 AI 技术在教育领域的融合路径与创新方向,系统梳理了推动行业变革的标杆实践。华领人工智能集团旗下核心品牌 —— AI 水手,凭借在基础教育数智化转型领域的深厚积累、行业领先的人工智能教育学校建设方案及落地成效,成功入选报告 “优秀案例”,成为 AI + 教育领域中以系统性方案引领行业发展的代表性品牌。
01 基于20年教育实践经验,
AI 水手打造首个“人工智能教育学校建设方案”
基于20年教育实践经验,
AI 水手打造首个“人工智能教育学校建设方案”
当前,教育数智化战略持续深化,教育评价改革不断推进,人工智能已成为重构教育生态、支撑高质量教育体系建设的核心驱动力。在此背景下,AI 水手紧扣 “发展智慧教育、促进教育公平” 的政策导向,以 “聚焦双减双升,促进人机协同,引领智慧教育,服务教育强国” 为核心使命,推出首个 “人工智能教育学校建设方案”,为学校提供覆盖教学、管理与评价全场景的智能化、一体化升级解决方案。
该方案深度融合了一高科技集团 20 年教育实践经验与华领人工智能集团前沿人工智能技术,整合 “331 实效教学法” 与 “1-2-3-4-5 系统模型”,从底层逻辑上赋能传统教育模式,实现教育场景的全维度数智化升级,其创新性在行业内处于领先水平。
一高科技集团董事长张韶维在谈及方案设计初衷时表示:
“人工智能必将重新定义学习与学校,因此教育行业需要一个系统性的建设方案。学校应重塑教师角色、推进人机协同,使教师由知识传递者转变为学习设计师,真正做到因材施教。在人工智能教育学校建设方案下,AI 将融汇课堂、课程与课题,构建覆盖学生、教师、家长与社会的全场景、五育融合的人工智能教育学校。这是推动教育优质均衡发展、振兴县域中学的唯一选择。”
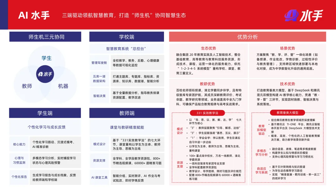
从方案核心架构来看,AI 水手以 “师生机协同” 为中心,通过 “1-2-3-4-5 系统模型” 重构学校教育模式:构建 1 个系统性解决方案作为核心载体,重点提升 “人工智能型校长” 与 “智能型教师” 2 支队伍的数字素养,实现课程、教学、科研 3 大维度赋能,精准响应学生、家长、教师、社会 4 方关键需求,最终强化 “德智体美劳” 五育融合,构建 AI 赋能的全人培养体系。

02 覆盖校园、家庭双场景,
两大产品线开辟智慧教育新路径
覆盖校园、家庭双场景,
两大产品线开辟智慧教育新路径
在实践应用层面,AI 水手针对校园、家庭的不同场景需求,分别推出水手数智教室 S900 与 AI 学伴 S300 两大核心产品线,已形成覆盖课堂教学、高考备考等核心场景的产品矩阵,并在全国多所学校实现有效落地,凭借场景适配性与效果显著性,展现领先优势。
针对中学课堂的校园场景,水手数智教室 S900 已在杨凌衡水实验中学、云南长水实验中学等多所学校投入使用。该产品以 “331 实效教学法” 为核心,围绕 “导、思、议、展、解、达、学” 七大教学环节,在教师层面聚焦“引导、解惑、达标”,在学生层面强调“善思、互议、展示”,实现“以学生为主体、教师为主导、思维为主线”的课堂重构。
落地过程中,一方面,AI 水手以“智”助教,为教师配置智能备课、AI 辅助批改等实用“助手”,有效减轻教师工作负担。同时,以“智”助研,为教师设置“AI 教学认证体系”与“双师工作坊”,助力提升教学质量与管理效率,从而完成从“知识传递者”到“学习体验设计师 + 伦理把关者”的双重转型。另一方面,AI 水手以“智”助评,借助如学情预警、笔迹分析等 AI 数据分析,帮助教师实时掌握学生学习动态,动态调整教学策略。最终实现以“智”助育,不仅培育出兼具教育理论、技术应用与伦理思辨能力的智能型教师,更搭建起以 “师 - 生 - 机” 协同为核心的教育新生态。
从落地数据来看,应用水手数智教室 S900 的班级,课堂互动效率提升约 40%,学生学业水平平均提升 37% —— 这一成效数据在同类课堂数智化方案中表现突出,为行业课堂转型提供可复制的实践样本。
针对高中备考的家庭场景,水手推出的 AI 学伴 S300 则围绕高三学生 “300 天高效备考” 的需求定制化设计。该产品以 “本 - 专 - 模 - 纲” 为核心框架,覆盖高中全九大学科,其中,“本”即以本为本,聚焦一轮复习,通过500+节知识点精讲课与3000+道精选练习,夯实基础,深度解析考点本质;“专”即专题攻坚,针对高频难点,提供300+节方法技巧课与3000+专项题,系统性突破知识网络盲区;“模”即模拟演练,基于学情数据进行仿真模拟与靶向推送,精准补漏并还原高考流程,提升应试能力;“纲”即总结归纳,通过动态可视化知识图谱,串联零散知识点,构建清晰的认知框架,便捷复习路径。
同时,独家上线“两说一讲”功能,其中“命题者说”,揭秘命题思路,教学生如何识别伪装后的核心考点、直达问题本质高效解题;“阅卷者说”,传授得分技巧,聚焦于答案的关键采分点、强调“有效动作”和“高效得分”;“名师精讲”则结合学科教学重点,运用AI辅助技术,提供个性化学习指导与精细化讲解,打造兼具针对性与实效性的学习闭环。此外,通过 AI 精准诊断功能,系统可基于知识图谱为学生定位知识薄弱点,生成个性化学习报告与错题本,并提供针对性的学习路径建议,帮助学生摆脱 “盲目刷题” 困境,显著提升备考效率。
03 三端驱动、四大优势,
AI 水手领航智慧教育新生态
三端驱动、四大优势,
AI 水手领航智慧教育新生态
值得关注的是,AI 水手还创新性构建 “三端驱动” 的智慧教育生态,这一生态模式因实现 “学校 - 教师 - 学生” 的全链条协同,成为行业智慧教育建设的重要参考:学校端作为 “智慧教育总控台”,整合全校教学、教务、后勤、心理健康等数据,通过 “五库一湖”(主题库、专题库、指标库、资源库、知识库、数据湖)数据架构实现可视化监控与智能决策,为学校管理提供数据支撑;教师端集成智能分组、实时学情反馈等功能,辅助教师精准备课、高效授课;学生端则提供个性化学习路径、AI 诊断练习等服务,助力学生自主高效学习。
而能够在众多教育科技产品中脱颖而出,入选多鲸报告优秀案例,AI 水手的核心竞争力源于其在生态、场景、教研、技术四大维度的领先性积累,形成难以复制的产品壁垒。
在生态优势方面,依托一高科技集团 20 年教育实践经验与华领人工智能集团的 AI 技术实力,AI 水手实现了基础教育、高等教育与教育科技服务资源的深度整合,形成技术研发、课程设计、运营服务一体化的服务能力。
在场景优势方面,方案全面覆盖 “教、学、评、管” 核心环节,无论是教师备授课、作业批改,还是学生学情诊断、过程性评价,亦或是学校教务管理,均能提供适配解决方案;同时,产品支持跨区域快速部署与本地化对接,可满足不同地区、不同类型学校的数智化需求,成为中学数智化升级的 “通用底座”,其场景覆盖广度与适配灵活性领先行业同类方案。
在教研优势方面,AI 水手组建了专业的教研团队,由百校名师领衔授课、清北学霸同步伴学,更有深耕教育评价、考试命题、教学研究领域的特级智库专家团提供支撑 —— 这一教研团队的专业性与权威性在行业内极具竞争力,确保产品设计贴合教育规律与高考实战需求,内容质量兼具专业性与实用性。
在技术优势方面,基于 DeepSeek 和腾讯混元双模型底座,AI 水手打造教育垂类大模型,贯通 “教 - 学 - 管” 三环节;同时,融合语音、表情、笔迹等多维度数据,构建学生认知与情感状态模型,可实现心理风险预警与学习习惯优化。

展望未来,AI水手将继续秉持教育本质与技术创新并重的原则,围绕实际教学需求,深化智能产品研发与教育场景应用,为教育数智化转型提供更多有价值的参考路径:让学校,不再只是物理空间,而是一个具备智能调度与系统反馈能力的“组织体”;让课堂,不再仅是师生互动场域,而是“师-生-机”三元协同的“AI+教育”系统;让教育,也不再止步于知识传授,而是走向面向未来、面向成长的全过程育人,从而构建更加开放、包容、普惠的智慧教育生态,为建设教育强国提供坚实的技术支撑与系统化服务。



