
工业母机是制造机器和机械的机器,又称工具机,主要有车床、铣床、刨床、钻床、镗床、磨床、制齿机等。
1949年,中国连一颗螺丝钉都依赖进口,机床工业近乎空白。1952年,随着“一五计划 ”启动,18家骨干企业被赋予重任,江湖人称“十八罗汉”。它们分工明确:沈阳一机床专攻车床,中捷友谊厂研发镗床,昆明机床厂精研坐标镗床……到1957年,国产机床自给率已达80%,撑起“两弹一星”、汽车制造的骨架。
●齐齐哈尔第二机床厂:铣床
●沈阳第一机床厂:卧式车床、专用车床
●沈阳第二机床厂:钻床、镗床
●沈阳第三机床厂:六角车床、自动车床
●大连机床厂:卧式车床、组合机床
●北京第一机床厂:铣床
●北京第二机床厂:磨床
●天津第一机床厂:插齿机
●济南第一机床厂:卧式车床
●济南第二机床厂:龙门刨床、机械压力机
●重庆机床厂:滚齿机
●南京机床厂:六角车床、自动车床
●无锡机床厂:内圆磨床、无心磨床
●武汉重型机床厂:立车、镗床
●长沙机床厂:牛头刨床、拉床
●上海机床厂:外圆磨床、平面磨床
●昆明机床厂:镗床、铣床
●大连机床集团:组专机及柔性制造系统、立卧式加工中心、数控车床及车铣中心、高速精密车床及机床附件等。
●齐重数控装备股份有限公司:重型数控立卧式车床、深孔钻镗床、铁路车床、轧辊车床。
●齐二机床集团有限公司:各类重型机床、数控铣床及加工中心、重型机械压力机和自动锻压机其他专用设备。
●北京第一机床厂:各类铣床、加工中心、超重型机床、龙门机床和地质工程钻机等。
●济南一机床集团:各类数控机床。
●济南二机床集团:锻压设备和大、重型金切机床、机械压力机。
●汉川机床集团有限公司:加工中心、数控镗铣床、精密坐标镗床和精密数控电加工机床。
●秦川机床集团有限公司:各类精密数控机床及铸件、中高档专用机床数控系统等。
●天水星火机床有限责任公司:各类车床、磨床及专用机床。
●青海华鼎重型机床有限责任公司:铁路专用机床、轧辊机床、重型卧式车床、无心车床、卧式加工中心等。
●江苏新瑞机械有限公司:立式加工中心、数控车床、SR系列压铸机等。
●重庆机床(集团)有限责任公司:各类齿轮机床。
●四川长征机床集团有限公司:各类铣床、加工中心、数控车床和大型专用设备。
●云南CY集团有限公司:出口型普通车床及数控车床、加工中心、专用机床。
●桂林机床股份有限公司:龙门铣床、滑枕式铣床及加工中心等。
●武汉重型机床集团有限公司:各类重型和超重型机床。
●上海电气机床集团:各类磨床、加工中心、镗铣床、车床及专用精密、数控机床。
对比新旧两个榜单,其中沈阳机床、大连机床、齐一机床(现名为齐重数控装备)、北京第一机床、济南一机、济南二机、重庆机床、武重机床、上海机床这10 家两个榜单都榜上有名。而北京二机、天津一机、南京机床、长沙机床、昆明机床等5家从新榜单上消失。同时由于沈阳1、2、3 机床厂合并为沈阳机床集团,新榜单上新增的机床厂家数为 8 家,其中以西北地区有4家:汉川、秦川、星火、青海华鼎。另外的 4 家是江苏新瑞、长征机床、桂林机床、云南CY。
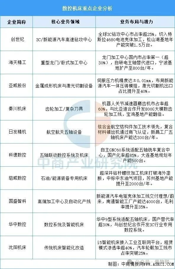
●创世纪:从3C代工到高端智造的“黑马跃迁” 凭借钻攻机切入苹果供应链,创世纪2024年预计营收38亿,在新能源汽车领域拿下比亚迪刀片电池加工设备订单。
●科德数控:五轴联动数控系统国产化率85%,军工订单占比超40%,精度达头发丝的1/70,打破西方封锁。
●海天精工:龙门加工中心市占率第一,净利率超15%,凭“高性价比+快速响应”抢占光伏、锂电赛道。
●拓斯达:从注塑机辅机切入,并购五轴机床公司埃弗米,构建“工业机器人+数控机床”生态闭环,营收逐年翻倍。
●北京精雕:技术突围,专注0.1μm级微铣削,成为苹果供应链精密模具核心供应商。
●纽威数控:需求绑定,为宁德时代定制电池壳体加工线,效率翻倍。
基于营收规模、技术水平(尤其是高端数控和五轴联动)、在关键领域的不可替代性、综合竞争力等,亦即基于当前的市场格局和技术实力,以下七家(及集团)可以被称为当下的“最强罗汉”。目前的格局或为“大型仍领航、专精特新突破、集团化展新姿”。
●沈阳机床(集团)
沈阳机床(集团)尽管经历了破产重整,但其历史地位、品牌影响力和国家战略份量无可替代。它承载着中国机床行业改革的希望,通过中国通用技术集团的入主,正在整合资源,重点攻关高端数控机床,其战略意义依然是最顶级的。
●秦川机床
秦川机床中国精密数控机床、复杂工具领域的领军企业。尤其在齿轮磨床方面是国内绝对的第一,技术达到国际先进水平。它的产品是汽车、航空航天、风电等领域的关键装备,盈利能力和技术壁垒非常高。
●济二机床(济南二机床)
这是“十八罗汉”中市场化最成功、国际竞争力最强的企业之一。其大型冲压生产线国内市场占有率超过80%,并多次击败德国、日本巨头,成功出口到美国、日本等汽车强国,被福特、日产等跨国车企纳入全球供应商体系。它是真正在高端市场与国际巨头正面竞争并胜出的企业。
●北京精雕
虽然不在传统“十八罗汉”名录中,但已是当今中国数控雕刻和精加工领域的绝对王者。它在高速、高精数控技术方面积累极深,自主研发的数控系统和电主轴性能卓越,在消费电子、精密模具、医疗器械等领域几乎不可或缺,是市场化成功的典范。
●武重机床(武汉重型机床)
专注于超重型、超极限机床。它的产品用于加工核电转子、船舶推进器、大型航天器部件等,是“大国重器”的制造母机。在这个特殊领域,国内几乎没有竞争对手,是国家重大装备制造的保障,战略地位无可替代。
●南京工艺
机床由主机和核心功能部件(如滚珠丝杠、直线导轨)组成,后者决定了机床的精度和可靠性。南京工艺是中国滚动功能部件(滚珠丝杠副、直线导轨副)的龙头企业,突破了国外的技术垄断,为整个国产机床产业的升级提供了基础支撑。它的强大,意味着中国机床有了“健康的关节”。
●普什宁江机床/科德数控
这是一个组合,代表两种成功路径。普什宁江(宜宾五粮液普什集团与宁江机床合资)背靠强大资本,引入了日本、德国的先进技术和管理,发展迅猛,产品线覆盖广泛,是混合所有制成功的代表。
科德数控脱胎于“十八罗汉”之一的大连光洋(大连机床所),是中国本土五轴联动数控机床的技术标杆,它最大的优势是实现了数控系统、伺服驱动、电机、传感器等核心部件的全部自主研发,打破了西方技术封锁,在航空航天等军工领域应用广泛。






文章来源:DBC德本咨询,中商情报网,最物联


▲扫描上方二维码报名参加CIMES



