推广 热搜: 采购方式  甲带  滤芯  气动隔膜泵  减速机  减速机型号  带式称重给煤机  履带  无级变速机  链式给煤机 

IDC、移动云:企业AI开发与技术实践白皮书2025

   日期:2026-01-15 18:07:00     来源:网络整理    作者:本站编辑    评论:0    
IDC、移动云:企业AI开发与技术实践白皮书2025
今天分享一份IDC与移动云联合发布的《企业AI开发与技术实践白皮书2025》,白皮书探讨了在GenAI时代,企业如何利用大模型技术实现智能化转型。
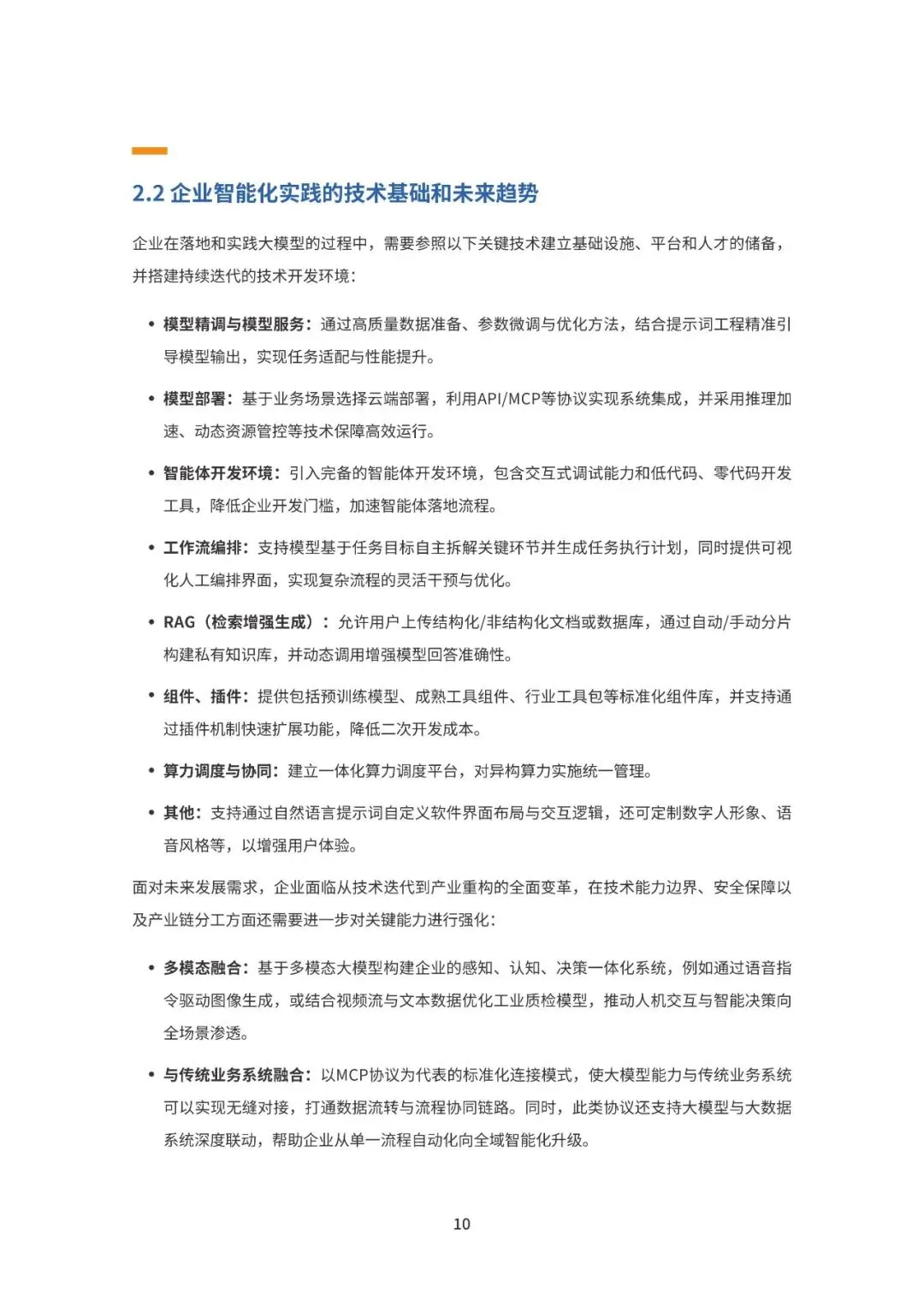
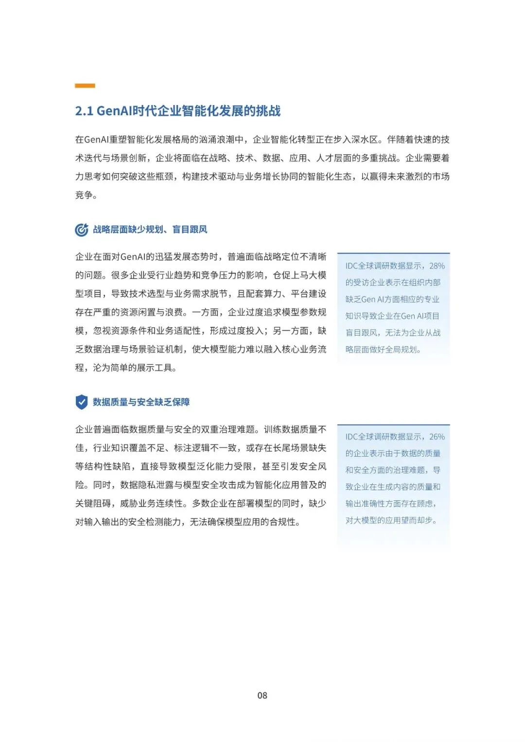
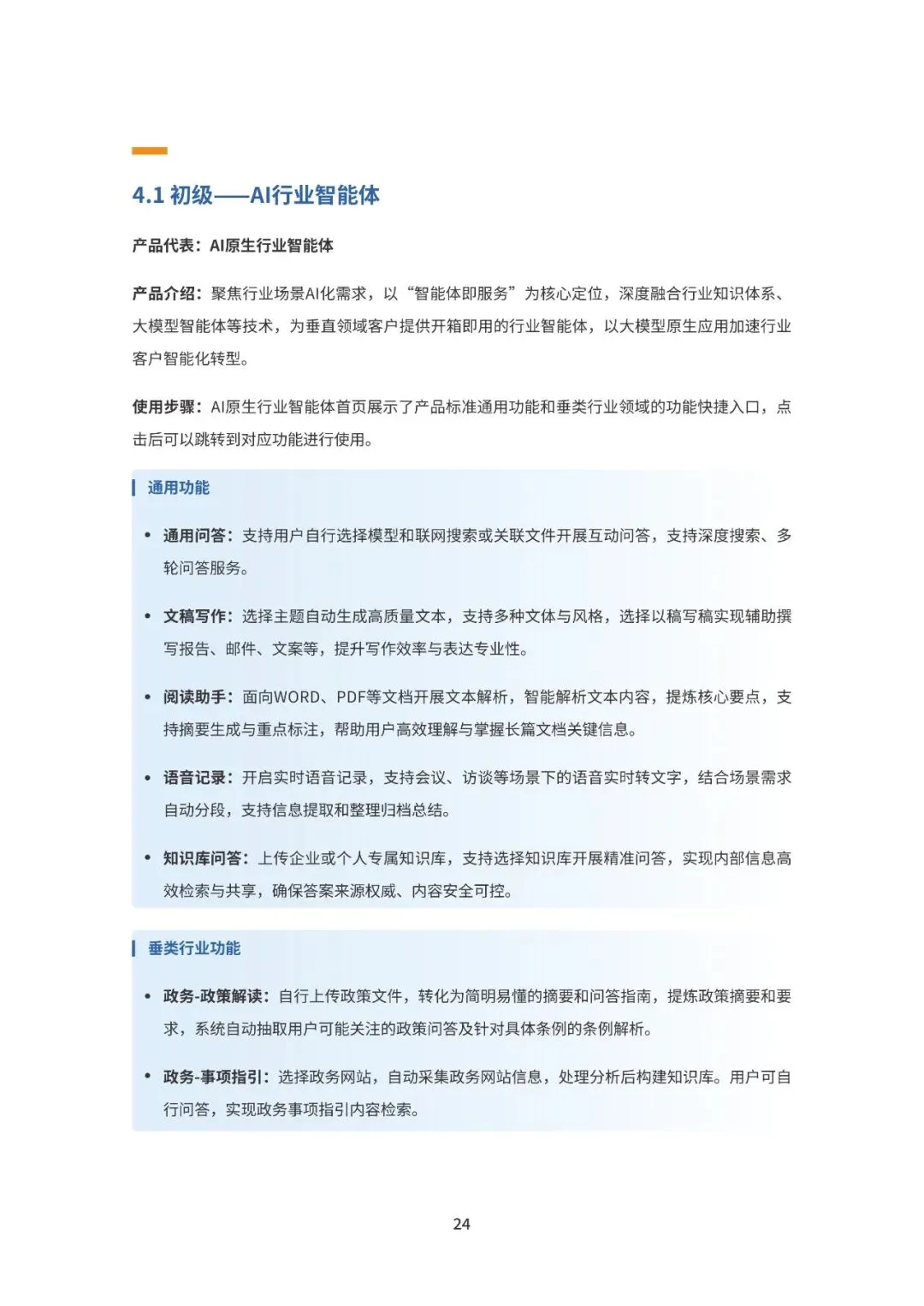
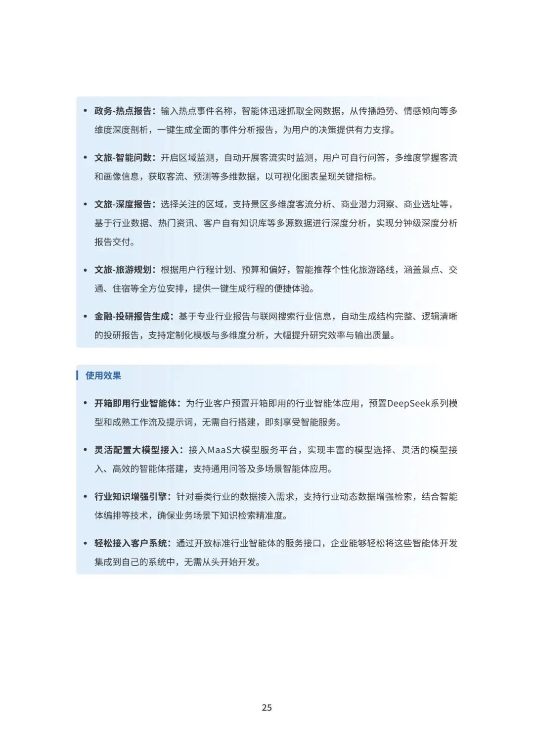
白皮书指出,大模型能力的不断提升为企业带来了无限想象力,但也面临着战略规划、数据治理、算力资源、场景适配等方面的挑战。企业需要构建覆盖顶层设计、技术选型、数据治理、应用开发、运维运营及安全保障的全栈AI能力体系,并根据自身情况选择合适的落地路径,例如快速应用成熟的智能体、引入通用基础模型、构建外部知识库、持续提升模型能力和专业性,以及自主训练基础大模型等。移动云提供了全栈智算体系,支持企业从初级到专业级的AI开发需求,助力企业实现智能化转型升级。
部分内容:
……
……
篇幅原因,仅作部分展示
如需获取文件,请前往知识岛
扫码加入[XG云数智·知识岛]即可随时下载最新5G、6G、人工智能、数据产业资料

资料已上传

每日持续更新

随时随地查看

↓↓↓

投稿/商务咨询微信:simei5g
亦可直接向公众号发送消息
文章事宜请在本文下方留言
 
打赏
 
更多>同类资讯
0相关评论

推荐图文
推荐资讯
点击排行
网站首页  |  关于我们  |  联系方式  |  使用协议  |  版权隐私  |  网站地图  |  排名推广  |  广告服务  |  积分换礼  |  网站留言  |  RSS订阅  |  违规举报  |  皖ICP备20008326号-18
Powered By DESTOON