
本文来自方正证券研究所于2026年1月13日发布的报告《食品添加剂行业深度报告:兼具刚需与升级属性的小而美产业》,欲了解具体内容,请阅读报告原文。
王泽华 S1220523060002
卢潇航 S1220525080008
核心观点
食品添加剂是现代食品工业的核心技术支撑,在保障食品安全、提升生产效率、改善产品品质及推动创新方面发挥着不可替代的系统性作用。我国已构建起以《食品安全法》为根本、以GB 2760《食品添加剂使用标准》为核心的现代化科学监管体系,通过动态修订机制,形成了覆盖使用范围、产品质量、生产规范与检验方法的严密监管网络,为行业的健康发展奠定了坚实基础。
从产业链角度来看:
原料端:呈现出化学合成、生物发酵与天然提取三大技术路径互补融合的格局。化学合成路径依托成熟的石化产业链,凭借显著的规模成本优势,在防腐剂、合成甜味剂与色素等传统大宗品类中占据主导,但其发展受油价波动影响,且面临环保与消费偏好的转型压力。天然提取路径最契合“清洁标签”趋势,主要从动植物中获取,但受限于原料供应、提取效率及高昂成本,其应用多集中于高价值细分领域。生物发酵路径具备改写行业格局潜力,它以玉米等可再生资源为原料,在合成生物学技术的驱动下,不仅能够规模化生产传统产品,更能高效合成结构复杂的天然产物(如高倍甜味剂、稀有功能成分),从而降低对稀缺自然资源的依赖,为产品创新与绿色制造开辟全新空间,已成为行业技术升级的核心引擎。
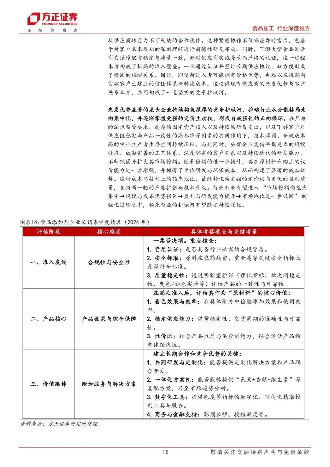
生产端:呈现“大行业、小公司”的总体分散与“细分品类、寡头垄断”的局部集中并存的态势。行业整体参与者众多,门槛较低的复配、提取等领域竞争激烈。然而在特定赛道,经过长期竞争已形成极高的壁垒,市场份额高度集中于少数几家掌握核心技术与规模效应的龙头企业手中,呈现寡头垄断格局。这些“隐形冠军”通过持续的高额研发投入构筑技术护城河,并通过优化供应链与生产工艺建立成本优势,使得新进入者难以挑战其地位。
销售端:低成本占比与高客户粘性的核心特征,驱动份额向龙头集中并形成正向强化循环。 食品添加剂在终端产品成本中占比通常不足10%,赋予上游企业较强的成本传导能力。同时,下游大型食品饮料厂商对供应商实行极其严格且漫长的认证流程,涵盖品质、安全、稳定性及技术服务等多维度。一旦通过认证并建立供应关系,便形成转换成本极高的深度绑定。头部添加剂企业由此从产品供应商升级为参与客户产品创新的战略合作伙伴。这种高粘性,叠加法规、环保与资金门槛的提升,推动市场份额持续向龙头集中,形成“份额扩大→规模与成本优势增强→研发与服务能力提升→客户关系更稳固”的正向强化循环,行业集中化趋势日益明确。。
风险提示:行业需求增长不及预期风险、市场竞争加剧风险、食品安全风险。
正文如下




















以上为报告部分内容,完整报告请查看《食品添加剂行业深度报告:兼具刚需与升级属性的小而美产业》。
分析师声明
作者具有中国证券业协会授予的证券投资咨询执业资格,保证报告所采用的数据和信息均来自公开合规渠道,分析逻辑基于作者的职业理解,本报告清晰准确地反映了作者的研究观点,力求独立、客观和公正,结论不受任何第三方的授意或影响。研究报告对所涉及的证券或发行人的评价是分析师本人通过财务分析预测、数量化方法、或行业比较分析所得出的结论,但使用以上信息和分析方法存在局限性。特此声明。
免责声明
本研究报告由方正证券制作及在中国(香港和澳门特别行政区、台湾省除外)发布。根据《证券期货投资者适当性管理办法》,本报告内容仅供我公司适当性评级为 C3 及以上等级的投资者使用,本公司不会因接收人收到本报告而视其为本公司的当然客户。若您并非前述等级的投资者,为保证服务质量、控制风险,请勿订阅本报告中的信息,本资料难以设置访问权限,若给您造成不便,敬请谅解。 在任何情况下,本报告的内容不构成对任何人的投资建议,也没有考虑到个别客户特殊的投资目标、财务状况或需求,方正证券不对任何人因使用本报告所载任何内容所引致的任何损失负任何责任,投资者需自行承担风险。 本报告版权仅为方正证券所有,本公司对本报告保留一切法律权利。未经本公司事先书面授权,任何机构或个人不得以任何形式复制、转发或公开传播本报告的全部或部分内容,不得将报告内容作为诉讼、仲裁、传媒所引用之证明或依据,不得用于营利或用于未经允许的其它用途。如需引用、刊发或转载本报告,需注明出处且不得进行任何有悖原意的引用、删节和修改。
评级说明:

方正证券研究所联系方式:
北京:朝阳区朝阳门南大街10号兆泰国际中心A座17层
上海:静安区延平路71号延平大厦2楼 深圳:福田区竹子林紫竹七道光大银行大厦31层
广州:天河区兴盛路12号楼隽峰苑2期3层方正证券
长沙:天心区湘江中路二段36号华远国际中心37层
网址:https://www.foundersc.com
E-mail:yjzx@foundersc.com
方正食饮团队

王泽华
方正证券研究所
所长助理、食饮首席分析师
王泽华:研究过食品饮料及零售社服等多个消费行业细分赛道;善于观察行业及产业变化,善于做行业及公司比较分析。2019-2022年,新财富第一团队,联席首席分析师。
梁 甜:三年食品饮料研究经验,深度覆盖白酒板块,主要研究高端、次高端等细分赛道,跟踪行业及公司变化,已形成完整研究框架。
毛学东:中国人民大学经济学硕士,一年大消费研究经历,掌握较为成熟的消费品研究框架,主要辅助覆盖白酒、休闲食品板块。
黄馨平:啤酒和调味品。



