回复“1”,获《7500份全行业经济分析报告》
回复“2”,获《智能化弱电专业资料集6.25G》
PS:文末附今日免费领取方式2025中国夜间经济发展报告
由小编精心收集
现在免费分享给大家
希望对您有所帮助


免费加智慧报告行业交流群,可加微信HYJGF2016,留言:智慧报告行业交流群;
现在行业群到⑥群,志同道合的朋友,可免费加群互相交流学习。

内容导读

《2025中国夜间经济发展报告》核心内容概览
一、报告背景与发布信息
发布机构:中国旅游研究院联合良业科技集团发布。 发布时间:2025年12月30日。 核心主题:聚焦夜间经济演化逻辑、发展阶段及供需动态,提出高质量发展建议。
二、2025年夜间经济关键数据
景区夜间开放情况:
5A级景区夜间开放率达66.9%,较往年趋于稳定。 47.5%的夜间开放景区实现“食住行游购娱”全业态覆盖,系统性构建夜间消费生态。 一级博物馆夜间开放率在暑期、假日升至37.6%,受“博物馆奇妙夜”活动推动。 消费趋势:
需求侧呈现“多元、求新、社交”特征,消费者追求沉浸式体验与情感联结。 供给侧加速升级,通过科技赋能和业态融合响应需求。
三、夜间经济创新案例
科技驱动: 重庆“新韵重庆”无人机灯光秀:5000架无人机组成动态光影矩阵,成为现象级流量入口,带动周边零售业绩增长20%-26.6%。 成都“夜游锦江”MR项目:虚拟熊猫、古建筑与实景江面融合,结合“游船+”模式,提升游客互动体验。 城市实践: 上海、广州、成都等城市通过夜间灯光秀、文化夜市、美食街区等场景,跻身全国夜经济活力前列。
四、挑战与发展建议
现存问题: 部分区域业态同质化,需避免“千城一面”模式。 夜间服务配套需进一步优化。 建议方向: 强化科技与文旅融合,开发虚实结合的沉浸式项目。 推动“食住行游购娱”全链条协同,提升夜间消费生态完整性。 关注年轻群体需求,增强社交属性与个性化体验。


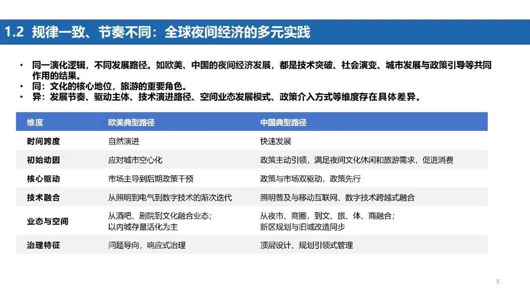
报告节选
文末查看如何免费获取
以下是部分报告原文节选,点击查看报告内容可以查看报告全文~











内容太多不再一一介绍。。。。。
了解行业趋势
就上智云研报
https://t.zsxq.com/bQK32
----------------
#02#
如何获取本套资料
方法一:分享至朋友圈或者300人以上报告群/报告相关群1小时截图发给小编(不得马上删除和屏蔽任何人)。小编微信号:HYJGF2016(留言:智库分享) 或 长按下面二维码识别(留言:智库分享)添加截图获取。

方法二:可加入智云研报VIP会员,可扫下面二维码获取。
VIP年 会员群
智云研报VIP 年会员 ,欢迎加入知识星球(扫下方二维码)~~~
※ 会员权限:每天不限数量阅读和下载※
※ 报告更新:洞察市场前沿精选持续升级※
免责声明:文章来源于互联网收集整理,由我方整理,版权归原作者及其公司所有。转载此文是出于传递更多行业信息,仅供研究、学习交流之用,文章内容不代表本站立场,不得用作于商业用途,若有来源标注错误或侵犯了您的合法权益请联系,我们将及时更正、删除,谢谢。






