点击 信创纵横 并设为星标⭐️ 及时获取最新资讯

编者按:近日,信创纵横与信创咨询联合发布《2025 年数智能源信创研究报告》,全面梳理了当前数智能源建设中信息技术应用创新的政策环境、实践进展、采购动态与发展趋势。报告指出,作为国家 “双碳” ⽬标实现的关键⽀撑,能源⾏业正加速推进数智化与信创化融合,以⾃主可控技术破解⽣产效率、安全管控与绿⾊发展难题。。通过⾃主可控的硬件、软件与平台,构建从数据采集、智能分析到安全运⾏的全链条⾃主创新能⼒,为能源⾏业⾼质量转型筑牢安全底座。更多内容,请点击文末“阅读原文”下载该信创报告完整电子版,关注信创纵横公众号,后台回复“信创纵横”获取更多信创相关报告。
编辑|安东
转载|请注明出处


01
能源信息化(1970-2000 年):以基础数据采集为核⼼,实现从 “⼈⼯记录” 到 “电⼦化存储” 的突破,但各环节信息封闭,未形成数据闭环;
能源数字化(2000-2025 年):⼤数据、云计算技术普及,实现设备智能监控与远程调度,典型场景如电⽹负荷预测、油⽓管道远程监测,但核⼼技术仍依赖进口;
能源数智化(2025-2035 年):数字孪⽣、AI 技术与能源业务深度融合,推动⽣产全链条智能化,如智能矿⼭⽆⼈开采、虚拟电⼚动态调度,信创开始嵌⼊关键环节;
能源智慧化(2035 年起):实体与虚拟世界实时互馈,能源系统实现⾃主决策与⾃愈,⽽信创将成为保障系统安全的 “⽣命线”,⽀撑⾼度⽆⼈化智慧运作。
在这⼀进程中,数智能源信创的内涵逐步清晰。它并⾮简单的国产化替换,⽽是以 “数智化 + 信创化”为特征的融合体系。通过⾃主可控的硬件、软件与平台,构建从数据采集、智能分析到安全运⾏的全链条⾃主创新能⼒,为能源⾏业⾼质量转型筑牢安全底座。

02
政策端:“强标准、重协同、促融合” 导向明确报告系统梳理2023-2025年国家级数智能源政策,凸显三⼤趋势:

1. 顶层设计强化:从《加快推进能源数字化智能化发展的若⼲意⻅》(2023 年)到《“⼈⼯智能 +”能源⾼质量发展实施意⻅》(2025 年),明确 2030 年能源领域 AI 专⽤技术达世界领先⽔平,算⼒与电⼒协同机制完善;
2. 场景落地加速:2025 年《推进能源装备⾼质量发展的指导意⻅》提出,突破⾃主可控⼯业控制系统、智能运维机器⼈等数智产品,覆盖能源开采、转换、存储全流程;
3. 绿⾊与安全并重:“东数西算” ⼯程要求2025年国家枢纽节点数据中⼼绿电占⽐超80%,《新型电⼒系统⾏动⽅案》则以数字化技术提升电⽹对⾼⽐例新能源的调控能⼒,实现清洁与安全双赢。

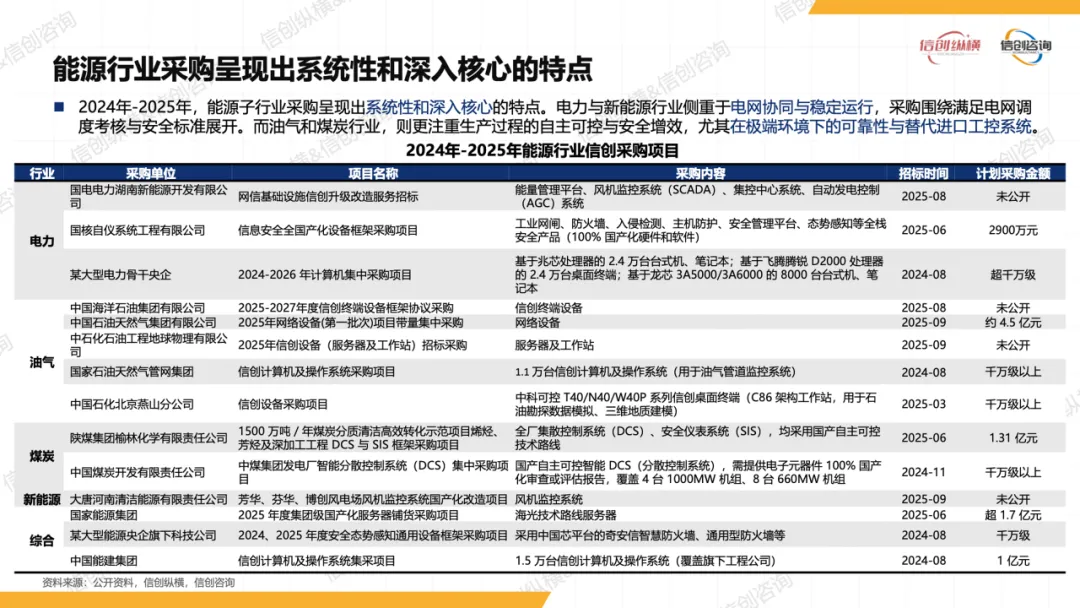
采购端:从办公替代到核⼼系统攻坚数据显⽰,能源信创采购规模呈爆发式增⻓:2025 年⼀季度采购⾦额较 2024 年同期增⻓ 204%,且采购逻辑呈现三⼤新特征:

范围下沉:从央企总部向地⽅⼦公司延伸,如陕煤集团、⼤唐河南清洁能源等地⽅能源企业密集启动信创项⽬;
深度攻坚:从办公系统转向核⼼⽣产系统,如国家电⽹推进⻛机监控系统(SCADA)、⾃动发电控制(AGC)系统国产化改造,中⽯油部署国产 DCS 系统(集散控制系统)保障油⽓开采安全;
模式创新:框架协议采购成为主流,如中国海油 2025-2027 年信创终端框架采购、国家能源集团服务器铺货采购。

03
报告深⼊拆解数智能源信创的技术架构,提出 “⾃下⽽上” 的能⼒栈模型:

信创底座层:以国产芯⽚(海光、⻜腾、兆芯、⻰芯、鲲鹏等)、操作系统(麒麟、统信)、数据库(电科⾦仓、南⼤通⽤等)为核⼼,其中,兆芯处理器凭借⾼性价⽐且体验优越的解决⽅案已成功中标电⽹、三油⼀管等重要能源客⼾,在国⽹、南⽹ PC 终端采购中占⽐位居前列;

数据中台层:构建企业级数据资源融合平台,破解 “数据孤岛” 难题,如某⼤型电⼒央企通过统⼀数据标准,实现跨部⻔业务协同效率⼤幅提升;
智能应⽤层:聚焦六⼤核⼼场景,覆盖电⼒、油⽓、煤炭全领域:
电⼒⾏业:数字孪⽣电⼚实现三维安防管理,智能巡检机器⼈将变电站巡检时间从 800 ⼩时压缩⾄ 2 ⼩时;
油⽓⾏业:四维地震模拟技术优化油藏动态分析,智能管⽹监测系统实现上千公⾥管线全天候安全监控;
煤炭⾏业:数字孪⽣地质模型指导井下⽆⼈开采,⼯作⾯少⼈化率提升⾄ 90% 以上。

04
报告预测,2025-2030 年中国数智能源市场将保持⾼速增⻓,规模从万亿元级别攀升⾄近3万亿元,年均复合增⻓率超18%,其中信创占⽐将从2025年的35%-50%提升⾄2030年的60%-75%。


此外,能源信创⼤模型将成新增⻓点,呈现三⼤特征:
场景渗透快:覆盖⽣产、安全、管理全链条,如中国煤科 “太阳⽯矿⼭⼤模型” 整合近千亿⾏业数据,实现矿⼭ “感知 - 认知 - 决策” 智能闭环;
开发主体多元:⼤型能源企业(国家能源集团)、IT ⼚商(华为、科⼤讯⻜)、⾏业⼚商(⻰软科技)形成协同⽣态;
痛点解决精准:聚焦设备运维、安全预警等核⼼难题,如南⽅电⽹ “⼤⽡特” 模型输电线路隐患识别准确率达 99.02%,新能源消纳率提升⾄ 97%。


05
当前,数智能源信创已进⼊ “政策驱动、需求牵引、技术突破” 的关键阶段,《2025年数智能源信创研究报告》的发布,将为能源企业制定转型策略、技术⼚商布局市场、政策部⻔优化监管提供重要参考。
下载通道:点击⽂末 “阅读原⽂” 获取报告完整电⼦版。关注信创纵横公众号,后台回复“信创纵横”获取更多信创相关报告。

信创纵横自2020年起聚焦信创产业研究,已形成行业权威研究品牌,连续发布《2025年央国企信创数字化研究报告》、《2025年数字金融信创研究报告》、《2025年数字政府信创研究报告》等系列成果,在业内引发强烈反响。后续将推出数智教育、数智医疗、数智交通等细分领域报告,欢迎⾏业同仁交流合作!

合作咨询:如需定制更多行业或企业信创解决⽅案、参与案例征集,可联系:
安东:微信号 andon90,⼿机号 19110215823(北京雅酷科技总经理 / 安东⼯作室主理⼈)
艾林:微信号 ailin_analyst(北京雅酷科技咨询总监)
06


福利
定位:这是本人精心创建的知识社群,方向主要包含信创、数字化、新型基础设施、智慧城市、以及AI、大数据等新一代信息技术,希望将该知识星球打造为一个大家频繁沟通、咨询与探讨行业问题的平台!与行业精英为伴。
同时,会提供大量高价值的在线培训及视频回放,并免费给大家提供一些解决方案/行业报告/PPT模板/电子书等干货素材【目前6000+,并实时更新】,供大家交流、学习以及自我提升。
欢迎加入信创纵横智库(扫下方二维码)


END

















