手机版
二维码
购物车
(
0
)
供应
求购
公司
团购
展会
资讯
招商
品牌
人才
知道
专题
图库
视频
下载
商圈
推广
热搜:
采购方式
甲带
滤芯
气动隔膜泵
减速机
减速机型号
履带
带式称重给煤机
链式给煤机
无级变速机
首页
供应
求购
公司
团购
展会
资讯
招商
品牌
人才
知道
专题
图库
视频
下载
商圈
首页
>
资讯
>
展会资讯
一天吃透一条产业链:NO19. 风电产业链
日期:2025-12-15 10:35:05 来源:网络整理 作者:本站编辑
评论:0
一天吃透一条产业链:NO19. 风电产业链
风力发电是指利用风力发电机组直接将风能转化为电能的发电方式。
在风能的各种利用形式中,风力发电是风能利用的主要形式,也是目前可再生能源中技术最成熟、最具有规模化开发条件和商业化发展前景的发电方式之一。
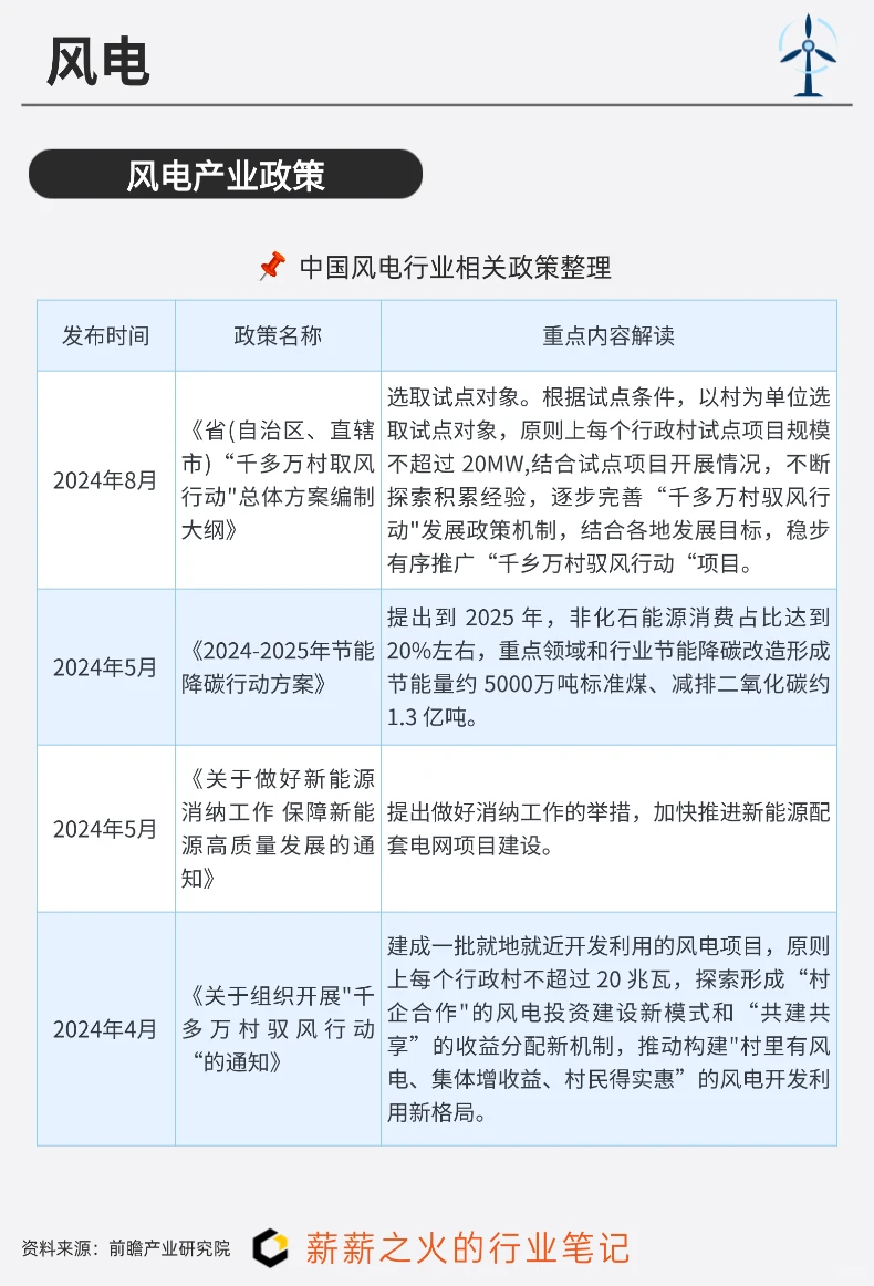
在“双碳”目标引领下,中国风电行业前景广阔,将从高速增长转向高质量增长,迎来更加多元化的发展机遇。
今天就来吃透风电产业链!
#风电
#新能源
#产业链
#电力
#储能
#行业分析
#商业
#财经
#产业链
#个人成长
打赏
更多
>
同类资讯
• 全是干货!汽车行业4862篇顶级报告,
0
条
相关评论
推荐图文
推荐资讯
点击排行
0
1
官方发布:2026巴西国际矿业及矿山机械展
0
2
官方网站:2026年秘鲁国际矿业及矿山机械展
0
3
原智利国际北方矿业展|2026年智利国际矿业及矿山机械展览会
0
4
关于2026年墨西哥国际工程机械及建筑机械展的新消息!
0
5
一天吃透一条产业链:NO19. 风电产业链
0
6
燃气轮机行业深度分析(专家访谈精要)
0
7
2026年会计案例分析国奖冲刺!
0
8
AI电力-燃机
0
9
进出口关税数据大揭秘,行业趋势一目❄️
网站首页
|
关于我们
|
联系方式
|
使用协议
|
版权隐私
|
网站地图
|
排名推广
|
广告服务
|
积分换礼
|
网站留言
|
RSS订阅
|
违规举报
|
皖ICP备20008326号-18
(c)2008-2022 免费发布网 All Rights Reserved