



















清晰完整版报告已上传至星球

目录
执行摘要
01 背景
气候风险与气候适应
中国气候风险地图
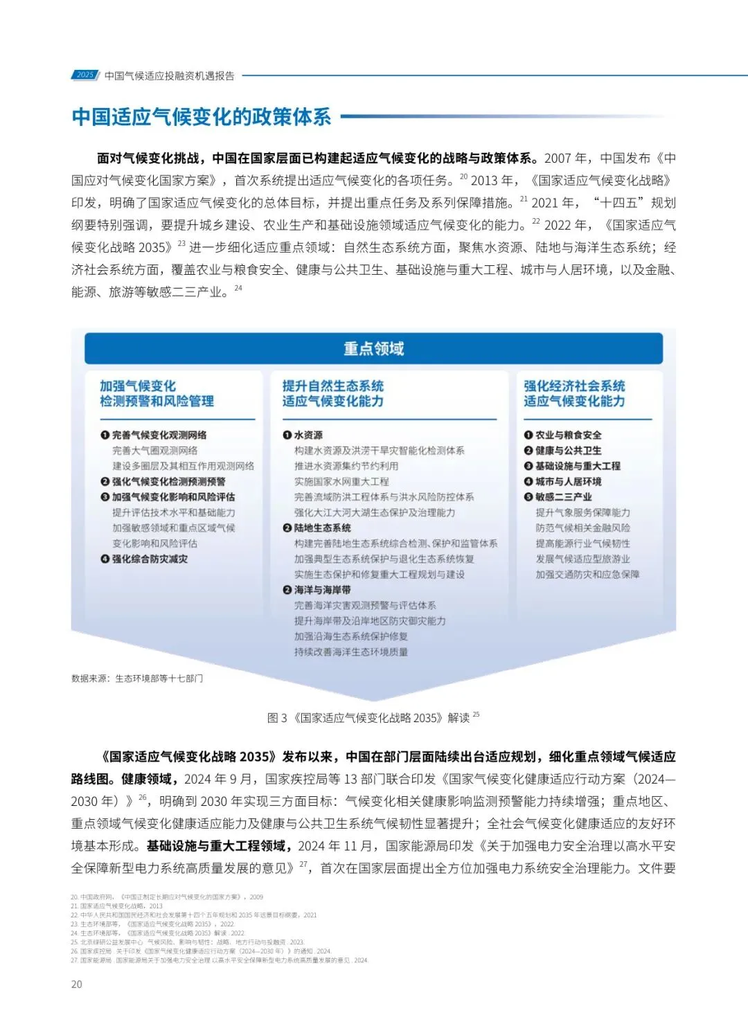
中国适应气候变化的政策体系
动员适应投融资的机遇与挑战
02 绿色金融对气候适应活动的支持现状
评估气候物理风险是识别适应活动的基础
国际层面,适应气候变化活动的范围与分类逐步明确
绿色金融支持的部分活动具备适应效益,但整体缺乏适应视角
03 适应重点行业的资金需求、市场前景与投资优先级
行业适应资金需求测算
中国适应投融资的重点区域与优先行业
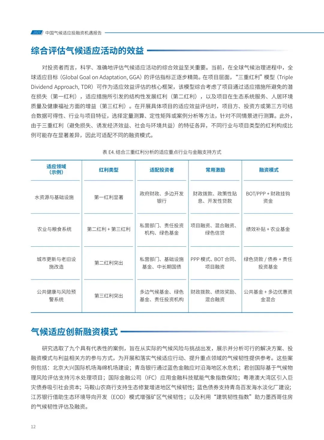
04 综合评估气候适应活动的效益
05 气候适应创新融资模式
北京大兴海绵机场:公共资金与BOT模式结合支持关键基础设施先行先试
青岛银行蓝色金融项目:创新融资增强沿海地区气候韧性
君创国际融资租赁:可持续发展银团贷款支持气候适应型项目
国际金融公司(IFC)气象指数保险创新项目:以金融科技提升农业气候适应能力
粤港澳大湾区巨灾债券:引入资本市场构建多方气候风险共担模式
马鞍山农商行绿色贷款支持生态修复:提升区域气候韧性与生态稳定性
青岛百发海水淡化厂扩建项目:利用蓝色债券应对海水入侵和改善水质
江苏银行:通过生态环境导向开发(EOD)模式支持矿区生态修复与韧性建设
墨西哥韧性住房项目:借助“建筑韧性指数”开展气候适应型融资
06 政策建议
对政策制定者
对金融主管与监管部门
对金融机构


