需求爆发下的增长引擎:功能复合膜材行业发展全景与规模预测
1、功能复合膜材行业概况
功能复合膜材是复合功能性材料领域的关键细分产品,指通过覆合、涂布、层压、共挤出等工艺将基材与功能性涂层或复合层结合而成的多层结构材料。此类膜材不仅具备基础机械性能,还能赋予产品导电、电磁屏蔽、压电、吸波、阻燃、隔热等一种或多种特殊物理功能。
功能复合膜材具有品类繁多、功能可定制化的特点,能精准满足数据通信、电子电气、新能源等下游领域的特定需求。这一特性使其成为众多高新技术产业不可或缺的关键基础材料,应用场景持续拓展。例如,在数据通信领域,高频高速通信的需求促使功能复合膜材向低损耗、高屏蔽效能方向定制化发展;在电子电气领域,为满足电子设备小型化、集成化的趋势,功能复合膜材不断优化其轻薄化与多功能集成特性。
“十四五”期间,随着国家相关产业规划的相继出台,各省市也陆续发布了针对功能性膜材料的利好政策,为产业发展营造了良好的政策环境,有力地推动了产业的持续发展。此外,AI算力中心、半导体、新能源、新型显示等下游应用领域的加速发展,为中国功能复合膜材产业带来了新的发展机遇。
2、功能复合膜材行业特点
功能复合膜材具备较高的技术壁垒,其核心竞争力主要体现在以下三大关键环节:
在材料配方设计方面,该行业需组建具备多学科背景的技术团队,融合材料科学、化学工程、物理学等领域的专业知识。针对下游应用需求,需对基膜、胶粘剂及功能涂层进行精准设计与配比优化,该过程高度依赖于长期的技术积淀与实践经验。
在工艺设计与实现方面,规模化生产涉及精密涂布、高平整复合等核心工序,工艺的稳定性与可迭代性是确保产品一致性的关键。精密涂布工艺要求实现涂层厚度均匀、表面平整,任何微小偏差均可能影响最终产品性能;高平整复合工艺则须保障各层材料之间实现紧密贴合,杜绝气泡、褶皱等缺陷。
在生产设备的自主定制与智能化改造方面,由于行业标准化设备相对有限,领先企业通常依据自身技术积累,对产线进行定制化设计与智能化升级,从而提升生产效率、产品良率及产能柔性。
3、功能复合膜材行业市场规模
在下游通信电子、半导体、新能源、人工智能等领域需求扩张的驱动下,中国功能性材料市场保持良好增长。2024年中国功能性膜材料总体市场规模(涵盖功能复合膜材)约为1,623亿元,同比增长约8.9%,反映出行业广阔的发展空间。
2019-2024年功能复合膜材行业市场规模

资料来源:普华有策
4、功能复合膜材行业发展趋势
(1)高端化与精细化发展
随着消费电子、新能源汽车、新型显示等下游领域对高性能材料的需求持续提升,功能复合膜材行业正朝着高端化、精细化方向加快转型。企业通过自主研发,不断突破关键技术瓶颈,实现聚酰亚胺(PI)膜、质子交换膜等高功能材料的国产化替代,并提升产品在耐高温、导电性、阻隔性等方面的性能,以满足高端制造领域对材料性能的严苛要求,逐步推动进口替代并增强国际市场竞争力。
(2)环保化与绿色化转型
在“双碳”目标引领及全球环保政策推动下,行业将全面向绿色制造转型。通过采用水性胶粘剂、UV固化工艺替代传统溶剂型技术,有效降低挥发性有机化合物(VOC)排放;推动可降解基材(如PETG)应用及易回收结构设计(例如可剥离中间层),促进包装材料向单一可回收材质发展;同时借助碳足迹追踪与循环经济模式,降低材料全生命周期环境影响,积极对接欧盟《绿色新政》、中国“十四五”塑料污染治理行动方案等政策要求。
(3)技术创新与工艺设备升级
在材料方面,行业持续推进新型功能膜的研发,如碳纳米管透明导电膜、高导热多层基板用导热膜等,以突破传统材料的性能限制。工艺优化聚焦于精密涂布、真空溅射、纳米孔径控制等关键技术,不断提升薄膜的均匀性与功能一致性。设备智能化升级则通过引入高精度涂布生产线、自动化检测系统及工业互联网平台,实现生产过程的数字化监控、智能配方调节与能耗优化,从而提升整体生产效率和产品良率。
(4)应用拓展与定制化解决方案
伴随5G通信、半导体、航空航天、生物医药等新兴产业的快速发展,功能复合膜材的应用场景持续拓宽。在新能源电池领域,线束胶带、蓝膜等材料需兼具绝缘、电磁屏蔽与耐热等多重功能;在新型显示领域,偏光片、反射膜等光学膜材也需适应柔性屏、折叠屏等前沿显示技术的迭代需求。企业通过深入参与下游客户的产品设计与开发流程,提供从材料选型、结构设计到工艺适配的一体化定制解决方案,以精准满足市场多样化与高性能的应用需求。
(5)AI驱动研发与智能制造深化
在“新质生产力”与“数字经济”政策引领下,行业正通过深度融合人工智能技术,实现从经验驱动到数据驱动的范式变革。AI不仅加速了新材料的结构设计与性能预测,还借助智能感知与自适应控制系统,实现生产工艺的实时优化与缺陷精准剔除。这不仅是降本增效的关键路径,更是行业构筑长期技术壁垒、实现高质量发展并响应国家“制造强国”战略的核心动力。
(6)供应链安全与产业链自主可控
保障产业链供应链安全稳定已成为国家战略核心。行业的发展重点正向产业链上游关键原材料、核心配方及高端生产装备的国产化纵深推进,并通过构建区域内产学研协同的创新生态,系统提升全链条的韧性与可控水平。这是行业服务国家战略大局、支撑下游半导体、新能源等高端制造业安全发展的必然使命与历史责任。
(7)国际化发展与标准引领
面对全球绿色贸易规则升级与国际竞争新态势,行业的国际化已从产品输出迈向技术输出、海外本地化生产与规则参与的新阶段。龙头企业主动对接国际碳足迹要求,并积极主导或参与柔性电子、新型电池等前沿领域的国际标准制定,这正成为突破绿色贸易壁垒、提升全球产业话语权、实现高水平“走出去”的战略选择与必由之路。
(8)产业融合与场景创新加速
作为典型的交叉赋能型产业,功能复合膜材的未来增长极大依赖于与电子信息、新能源、生物医药等前沿产业的深度融合。通过跨学科技术创新催生“智能膜”、“能源膜”、“生物膜”等全新品类,并不断切入智能座舱、钙钛矿电池、可穿戴医疗设备等高附加值新兴场景,这是行业突破传统市场边界、获取持续增长动能、保持创新活力的根本源泉。
5、功能复合膜材行业主要门槛和壁垒
(1)技术壁垒
功能复合膜材行业的核心技术建立在对精密工艺的控制、专用原料配方的研发以及先进生产装备的综合应用之上。相关技术涵盖高分子化学、材料科学、精密制造与自动化控制等多个学科领域,专业壁垒高,技术复杂度强。企业需通过长期研发积累与技术沉淀,才能构建成熟、稳定的工艺体系。对行业新进入者而言,在短期内掌握完整技术并实现规模化生产具有显著难度。
(2)资金与规模壁垒
本行业兼具技术密集与资本密集双重特征。企业需持续投入大量资金用于研发创新、高端设备引进及产能建设。生产过程具有明显的规模经济效益,大规模生产有利于降低单位成本,从而增强市场竞争力。新进入者不仅面临初期重大的固定资产投资压力,还需应对既有企业在成熟销售渠道与稳定客户关系方面所形成的市场竞争壁垒。此外,市场推广与品牌建设亦需持续投入资源,进一步推高了行业的初始进入门槛。
(3)客户认证与市场推广壁垒
功能复合膜材产品需通过下游客户的严格认证方可进入其供应链体系,该过程通常周期较长、成本较高。新进入者需投入大量时间与资金完成客户验证、市场推广及品牌建设工作,以逐步获取市场认可。同时,由于膜材产品应用领域广泛且性能要求多元,企业还需具备快速响应市场需求的能力,这对新进入者在技术储备、团队配置及运营灵活性等方面均提出了更高要求。
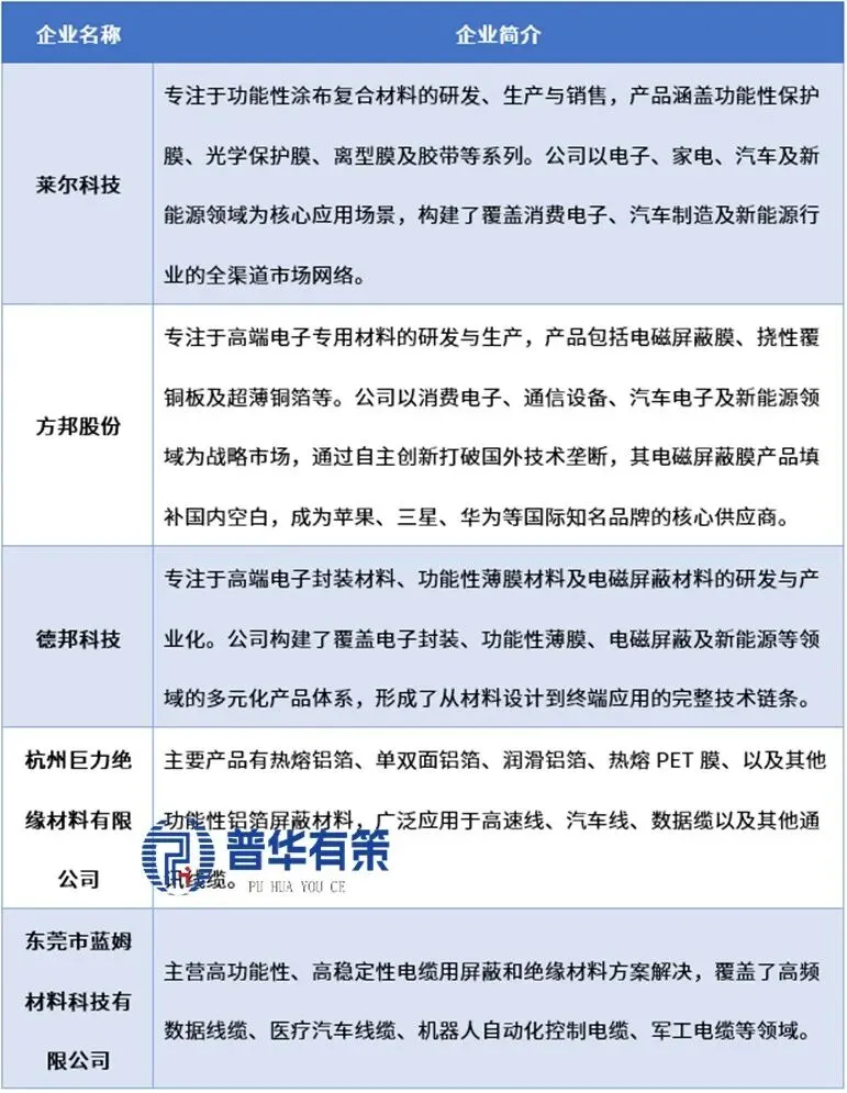
6、行业内的主要企业
行业内主要企业有莱尔科技、方邦股份、德邦科技、杭州巨力绝缘材料有限公司、东莞市蓝姆材料科技有限公司等。
行业内的主要企业情况

资料来源:普华有策
《“十五五”功能复合膜材行业细分市场调研及投资战略规划报告》涵盖行业全球及中国发展概况、供需数据、市场规模,产业政策/规划、相关技术、竞争格局、上游原料情况、下游主要应用市场需求规模及前景、区域结构、市场集中度、重点企业/玩家,企业占有率、行业特征、驱动因素、市场前景预测,投资策略、主要壁垒构成、相关风险等内容。同时北京普华有策信息咨询有限公司还提供市场专项调研项目、产业研究报告、产业链咨询、项目可行性研究报告、专精特新小巨人认证、市场占有率报告、十五五规划、项目后评价报告、BP商业计划书、产业图谱、产业规划、蓝白皮书、国家级制造业单项冠军企业认证、IPO募投可研、IPO工作底稿咨询等服务。(PHPOLICY:GYF)
报告目录:
第1章 功能复合膜材行业发展概况及数据说明
1.1 功能复合膜材行业界定
1.1.1 功能复合膜材的定义
1.1.2 功能复合膜材行业特征
1.1.3 功能复合膜材的作用意义
1.3 本报告研究范围界定说明
1.4 功能复合膜材行业主管单位和监管体制
1.5 本报告数据来源及统计标准说明
1.5.1 本报告权威数据来源
1.5.2 本报告研究方法及统计标准
第2章 “十四五”全球功能复合膜材行业发展现状及趋势
2.1 全球功能复合膜材行业发展历程
2.2 全球功能复合膜材行业发展现状
2.2.1 全球功能复合膜材行业发展特征
2.2.2 全球功能复合膜材行业需求现状
2.2.3 全球功能复合膜材行业市场竞争格局
2.3 全球功能复合膜材行业市场规模分析
2.4 全球功能复合膜材行业区域发展
2.4.1 全球功能复合膜材区域发展格局
2.4.2 全球功能复合膜材重点区域市场
1、美国
2、欧洲
3、日韩
4、其他地区
2.5 全球功能复合膜材行业市场前景预测
2.6 全球功能复合膜材行业发展趋势
第3章“十四五”中国功能复合膜材行业发展现状及进出口情况
3.1 中国功能复合膜材行业发展历程
3.2 中国功能复合膜材行业技术进展
3.2.1 功能复合膜材行业工艺流程
3.2.2 中国功能复合膜材行业研发投入
1、行业整体情况
2、代表性企业情况
3.2.3 中国功能复合膜材行业专利申请情况
1、中国功能复合膜材行业专利申请
2、中国功能复合膜材行业专利公开
3、中国功能复合膜材行业热门申请人
4、中国功能复合膜材行业热门技术
3.3 中国功能复合膜材行业企业数量规模
3.4 中国功能复合膜材行业市场供给情况
3.5 中国功能复合膜材行业对外贸易状况
3.5.1 功能复合膜材进出口贸易总体情况
3.5.2 功能复合膜材进口贸易状况
1、功能复合膜材进口贸易规模
2、功能复合膜材进口价格水平
3、功能复合膜材进口产品结构
3.5.3 功能复合膜材出口贸易状况
1、功能复合膜材出口贸易规模
2、功能复合膜材出口价格水平
3、功能复合膜材出口产品结构
3.5.4 功能复合膜材对外贸易环境
3.6 中国功能复合膜材行业市场需求分析
3.7 中国功能复合膜材行业市场规模体量
3.8 中国功能复合膜材行业发展痛点
第4章 “十四五”中国功能复合膜材行业竞争格局及五力模型分析
4.1 中国功能复合膜材竞争者入场及战略布局
4.2 中国功能复合膜材行业市场竞争格局
4.3 中国功能复合膜材行业波特五力模型分析
4.3.1 功能复合膜材行业供应商的议价能力
4.3.2 功能复合膜材行业消费者的议价能力
4.3.3 功能复合膜材行业新进入者威胁分析
4.3.4 功能复合膜材行业替代品威胁分析
4.3.5 功能复合膜材行业现有企业竞争情况
4.3.6 功能复合膜材行业竞争状态总结
第5章 “十四五”中国功能复合膜材产业链全景及配套产业发展
5.1 中国功能复合膜材产业链结构梳理
5.2 中国功能复合膜材产业链生态图谱
5.3 功能复合膜材上游:原材料
5.3.1 A材料
1、A行业发展现状
2、A行业供给情况
3、A行业发展趋势
5.3.2 B材料
1、B行业发展现状
2、B行业供给情况
3、B行业发展趋势
……
5.4 配套产业布局对功能复合膜材行业的影响总结
第6章 “十四五”中国功能复合膜材行业细分产品市场分析
6.1 功能复合膜材行业产品结构特征分析
6.1.1 行业产品结构特征
6.1.2 行业产品发展概况
6.2 功能复合膜材细分市场:A产品
6.2.1 A产品概况
6.2.2 A产品市场竞争格局
6.2.3 A产品发展趋势
6.3 功能复合膜材细分市场:B产品
6.3.1 B产品市场概况
6.3.2 B产品市场竞争格局
6.3.3 B产品发展趋势
6.4 功能复合膜材细分市场:C产品
6.4.1 C产品概述
6.4.2 C产品市场竞争格局
6.4.3 C产品发展趋势
第7章 “十四五”中国功能复合膜材行业细分应用市场分析
7.1 中国功能复合膜材行业领域分布
7.2 功能复合膜材细分应用——A行业
7.2.1 A行业发展状况
7.2.2 A行业领域功能复合膜材应用概述
7.2.3 A行业领域功能复合膜材市场现状
7.2.4 A行业领域功能复合膜材发展趋势
7.3 功能复合膜材细分应用——B行业
7.3.1 B行业发展状况
7.3.2 B行业领域功能复合膜材应用概述
7.3.3 B行业领域功能复合膜材市场现状
7.3.4 B行业领域功能复合膜材趋势
7.4 功能复合膜材细分应用——C行业
7.4.1 C行业发展状况
7.4.2 C行业领域功能复合膜材应用概述
7.4.3 C行业领域功能复合膜材市场现状
7.4.4 C行业领域功能复合膜材需求潜力
7.6 功能复合膜材细分应用:其他
7.7 中国功能复合膜材行业细分市场战略地位分析
第8章“十四五”中国功能复合膜材产业区域格局发展前景
8.1 中国功能复合膜材企业数量区域分布
8.2 中国功能复合膜材行业区域发展格局
8.3 中国功能复合膜材行业部分省市战略地位分析
8.4 华东地区功能复合膜材行业发展概况分析
8.4.1 华东地区功能复合膜材行业发展概况分析
8.4.2 华东地区功能复合膜材行业市场规模状况
8.4.3 华东地区功能复合膜材行业发展趋势及前景分析
8.5 华南地区(广东省)功能复合膜材行业发展概况分析
8.5.1 华南地区功能复合膜材行业发展概况分析
8.5.2 华南功能复合膜材行业市场规模状况
8.5.3 华南地区功能复合膜材行业发展趋势及前景分析
第9章 全球及中国功能复合膜材重点企业调研
9.1 全球功能复合膜材企业案例分析
9.1.1 A公司
1、企业基本信息
2、企业经营情况
3、企业业务架构及功能复合膜材业务布局
9.1.2 B公司
1、企业基本信息
2、企业经营情况
3、企业业务架构及功能复合膜材业务布局
9.1.3 C公司
1、企业基本信息
2、企业经营情况
3、企业业务架构及功能复合膜材业务布局
9.2 中国功能复合膜材企业案例分析
9.2.1 A公司
1、企业发展简况分析
2、企业经营情况分析
3、企业业务和产品结构分析
4、企业研发及技术水平
5、企业市场渠道及网络分析
6、企业核心竞争力分析
9.2.2 B公司
1、企业发展简况分析
2、企业经营情况分析
3、企业业务和产品结构分析
4、企业研发及技术水平
5、企业市场渠道及网络分析
6、企业核心竞争力分析
9.2.3 C公司
1、企业发展简况分析
2、企业经营情况分析
3、企业业务和产品结构分析
4、企业研发及技术水平
5、企业市场渠道及网络分析
6、企业核心竞争力分析
9.2.4 D公司
1、企业发展简况分析
2、企业经营情况分析
3、企业业务和产品结构分析
4、企业研发及技术水平
5、企业市场渠道及网络分析
6、企业核心竞争力分析
9.2.5 E公司
1、企业发展简况分析
2、企业经营情况分析
3、企业业务和产品结构分析
4、企业研发及技术水平
5、企业市场渠道及网络分析
6、企业核心竞争力分析
9.2.6 重点企业市场占有率分析
第10章“十四五”中国功能复合膜材行业发展环境及SWOT分析
10.1 中国功能复合膜材行业经济(Economy)环境分析
10.1.1 中国宏观经济发展现状
1、中国GDP及增长情况
2、中国三次产业结构
3、中国居民消费价格(CPI)
4、中国生产者价格指数(PPI)
5、中国工业经济增长情况
6、中国固定资产投资情况
10.1.2 中国宏观经济发展展望
10.1.3 功能复合膜材行业发展与宏观经济相关性分析
10.2 中国功能复合膜材行业社会(Society)环境分析
10.2.1 中国功能复合膜材行业社会环境分析
1、中国人口规模及增速
2、中国城镇化水平变化
3、中国劳动力人数及人力成本
4、中国居民人均消费支出及结构
5、中国居民消费升级演进
10.2.2 社会环境对功能复合膜材行业发展的影响总结
10.3 中国功能复合膜材行业政策(Policy)环境分析
10.3.1 国家层面功能复合膜材行业政策规划汇总及解读
10.3.2 政策环境对功能复合膜材行业发展的影响总结
10.4 中国功能复合膜材行业SWOT分析
第11章“十五五”中国功能复合膜材行业市场前景及发展趋势预测
11.1 中国功能复合膜材行业发展潜力评估
11.2 中国功能复合膜材行业发展前景预测
11.3 中国功能复合膜材行业发展趋势洞悉
第12章“十五五”中国功能复合膜材行业投资战略规划策略及建议
12.1 中国功能复合膜材行业进入壁垒分析
12.1.1资金壁垒
12.1.2技术及自主创新壁垒
12.1.3品牌壁垒
12.1.4专业人才壁垒
12.1.5质量和服务壁垒
12.2 中国功能复合膜材行业投资风险预警
12.2.1 政策风险
12.2.2 行业技术风险
12.2.3 行业供求风险分析
12.3.4 原材料价格风险
12.3.5 宏观经济波动风险
12.3 中国功能复合膜材行业投资机会分析
12.3.1 功能复合膜材产业链薄弱环节投资机会
12.3.2 功能复合膜材行业区域市场投资机会
12.3.4 功能复合膜材行业新兴技术投资机会
12.4 中国功能复合膜材行业投资价值评估
12.5 中国功能复合膜材行业投资策略建议
12.6 中国功能复合膜材行业可持续发展建议


